导读: 我国相关领域的实验室目前已可以从事环境与可靠性领域的主要试验检测项目,但在试验方法及试验技术的研究上,与国外相比仍存在一定差距。
电子、电器、汽车、船舶、飞机、核电等产品在运行中需经历自然环境和诱发环境对产品各种性能日积月累的影响,产品可能处于的不同类型的环境中,主要包括噪声、冲击波、细菌、机械冲击、振动、风、压力、雨、雪、冰雹、温度和湿度变化等。
为了保证产品在规定的寿命期间内,在预期的使用、运输和储存等环境下保持功能的可靠性,这就需要利用试验设备对产品进行验证。将产品暴露在自然或人工的环境条件下经受其作用,以评价产品在实际使用、运输和和储存等环境下的性能,并分析研究环境因素的影响程度及其作用机理。
环境与可靠性试验
产品的环境试验与可靠性试验是相互联系又彼此独立的两类试验。环境试验是考核产品在极值环境条件下正常工作的能力,即环境适应性的试验;可靠性试验是按可靠性要求设计和进行的、有可靠性目标并在典型环境条件下的试验,是验证产品在规定条件下和规定时间内能否实现预定功能而进行的试验。
环境试验是可靠性试验的基础和前提,为可靠性试验提供信息和依据;而环境试验与可靠性试验所采用的试验设备和试验方法,包括试验的夹具设计原则等都可以相互借鉴。
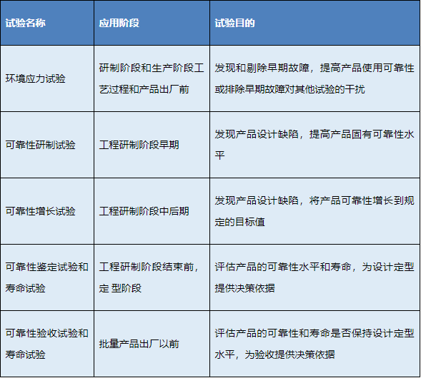
环境试验是产品的基本试验,主要应用于产品的研制阶段;而产品可靠性试验则贯穿产品从研制到生产、出厂的整个生产周期。按照试验目的的不同,将可靠性试验的名称及应用阶段划分如下:

环境与可靠性试验服务行业
环境与可靠性试验最初源于军用电子、航天系统等,是为提高军用电子设备及航天器等的高可靠性要求而发展起来的综合性测试手段;随着现代工业发展和市场竞争的日趋激烈,民用领域对产品性能和质量安全的要求不断提高,使得产品环境与可靠性试验对于提高产品性能稳定性、质量及安全性,以及提升品牌竞争能力的重要程度不断提升,因此环境与可靠性试验目前广泛应用于汽车、电子电器、轨道交通、建筑桥梁等领域。
目前国外在环境与可靠性试验方面,除大量使用电动振动试验系统外,已广泛使用三轴同振振动试验系统(电动台或液压台)、三轴六自由度多台激励系统(电动台或液压台)、单轴多台并激系统(电动台或液压台)。在欧美发达国家的军事工业产品及高技术产品研发过程中,试验技术、试验方法是其绝密资料之一。
资料显示,自上世纪九十年代初,美国在航天飞机的研发过程中便已应用了多轴多激励的振动试验技术。目前国外在航空航天和汽车制造等行业,还广泛运用振动带扭转、离心机带振动台复合运动试验设备;在研究建筑、桥梁、特殊行业设备抗震方面使用大型液压振动台(大位移、大负载、三轴六自由度系统)等。
我国相关领域的实验室目前已可以从事环境与可靠性领域的主要试验检测项目,但在试验方法及试验技术的研究上,与国外相比仍存在一定差距。比如,为避免装备在结构最低共振频率上过试验或欠试验,国外通行的试验方法需在振动台、夹具、试件中间安装动态力传感器.html'>传感器以将振动台的运动由力传感器反馈控制,以再现外场实测的界面力,而目前国内振动试验中较少采用此试验方法。我国环境与可靠性试验服务行业对于试验方法及试验技术的持续研究和改进,对于提升我国工业产品的环境适应性与性能可靠性水平至关重要。
行业与上下游的关系
环境与可靠性试验服务行业与上下游的关系如下图所示:

环境与可靠性试验服务行业的上游行业主要为试验设备供应商以及试验耗材供应商,下游行业较为广泛,主要分为三类:国家基础设施领域的航空航天、轨道交通、桥梁建筑等行业;汽车、电子、电器、船舶等工业行业;高校及科研院所。上游试验设备供应商的生产制造水平对于本行业试验技术水平具有重大影响。公司环境与可靠性试验业务是基于公司自身实力雄厚的试验设备制造业务而向应用服务的延伸,因此与同行业实验室相比具有显著的竞争优势。
市场容量
近年来,随着我国国民经济的持续增长、社会整体研发投入的不断增加以及市场对产品质量及可靠性的要求不断提高,我国环境与可靠性试验市场容量持续快速增长。而与此同时,受限于资金、技术、人才等因素,我国环境与可靠性专业实验室的服务规模和能力无法充分满足日益增长的试验市场需求。
数据来源:智研咨询
随着电子电器、轨道交通、航空航天等行业的快速发展,我国环境可靠性试验服务市场容量近年来保持着较快增速,在2018年达到约239亿元。2013 -2018年近五年复合增速约15%。环境与可靠性试验广泛应用于产品开发周期的各个环节以及国民经济各支柱性产业,其需求分布情况如下图:

总体来说,环境与可靠性试验服务的需求与国家和企业的整体研发经费投入水平高度相关。根据国家统计局数据显示,2019年,全国研发经费支出总金额为22,143.60亿元,占当年国内生产总值的2.18%,我国全社会研发经费投入的显著增加促进了我国环境与可靠性试验设备及服务需求的高速增长。同时,下游行业的蓬勃发展将持续拉动环境与可靠性试验设备及服务需求的增长。
航空航天行业的快速发展,使其成为我国环境试验设备及服务需求的主要市场之一。 近年来,随着北斗导航工程、大飞机项目、载人航天工程、空间站工程、探月工程、 火星探测等陆续实施和不断推进,我国航空航天产业进入了跨越式发展阶段,并持续带动航空航天领域的研发投入和产品环境与可靠性试验设备及服务需求的 增长。
电子信息方面,近年来我国电子信息产品产值保持快速增长,产业结构持续优化,制造工艺不断升级,成为世界电子产品制造业第一大国。伴随着科学技术的进步和市场需求的发展,电子产品日益向多功能、小型化、高可靠性方向发展,功能的复杂化使设备应用的元器件、零部件越来越多,每个元器件的失效都可能使设备或系统发生故障,因此对可靠性要求也越来越高。在电子产品的设计、研发、生产过程中,环境与可靠性试验扮演着越 来越重要的角色。
汽车方面,无论是新车型的开发,还是现有产品性能可靠性的提升,都需要对汽车上几乎每个零部件进行环境试验,以确保整车及零部件在不同的力学环境、气候环境和综合环境条件下,能够正常运行并提供安全保障。随着我国汽车产品及生产制造技术的更新换代、汽车企业向产业链上游核心部件研发和生产领域延伸,以及新能源汽车等相关产业的迅速发展,我国汽车企业的研发投入将保持高速增长,这将为环境与可靠性试验服务提供广阔的市场。
交通轨道方面,现阶段,我国已成为全球轨道交通建设投资金额最大的国家,由于轨道交通设备安全性与可靠性要求高,因此针对相关机电设备进行的可靠性测试也必不可少。例如,为了提高轨道交通的安全性,在每次车辆和轨道的开发过程中,都需要进行碰撞试验来验证。轨道交通投资的持续增长以及我国轨道交通装备技术水平的逐年提高都将给环境与可靠性试验服务行业提供持续性的扩张动能。
船舶工业方面,我国船舶领域的主要环境试验标准包括GJB4《舰船电子设备环境试验》、 GJB4058-2000《舰船设备噪声、振动测量方法》等。过去几年,我国船舶工业发展迅速,产业规模不断扩大,未来,我国船舶工业的发展重点是推动技术进步和创新,进一步大力发展高技术船舶、高附加值船舶、智能船舶等重点工程领域我国船舶工业的持续发展 和产业升级将继续推动环境与可靠性试验设备及服务需求的增长。
行业竞争情况
环境与可靠性试验广泛应用于航空航天、轨道交通、电子电器、汽车等行业, 且试验的技术水平及准确性对产品性能的安全性及可靠性影响重大,因此,随着近年来下游行业的飞速发展,我国建立起了多层次的环境与可靠性试验专业实验室:

由于三类实验室的服务目标及对象有所不同,以及随着我国环境与可靠性试验需求近年来的高速增长,现有的各类实验室之间未存在特别明显的竞争。其中,第三方实验室具有立场独立、服务领域广泛的特点,其市场化程度较高,市场份额的集中度较低,试验业务的获取以及试验收费的结算主要按照一般市场化原则进行。
进入行业的主要壁垒
技术壁垒。在环境与可靠性试验服务领域,技术壁垒不仅体现在先进和全面的试验设备,更重要在于对试验技术、方法和经验的掌握以及试验人才的储备。试验技术的壁垒首先体现为对试验规范、标准的深入研究和了解:要通过试验检测出产品真实的环境适应性和使用可靠性,既需要掌握通用的规范及标准,又需要深入了解涉 及到具体行业和产品所经受到的气候环境和诱发环境(如振动和冲击)的相关标准。此外,在对相关试验和检测标准理解的基础上,如何将规范、标准中规定的试验条件准确施加到被试验的样品上并避免对贵重样品造成损坏,以及对相关的试验结果作出准确的工程判断从而识别出产品瑕疵,对于实验室的整体技术实力和市场竞争力至关重要,而这些技术能力的获取需要长期的技术研发积累和强大的技术研发团队作为支撑。
人才壁垒。环境与可靠性试验是新兴的交叉学科,试验服务方案的设计及试验操作需要技术人员对环境与可靠性试验技术深入而广泛的了解,如车辆振动学、航空航天器动力学等,环境与可靠性试验服务行业发展所需的大量技术人才目前尚无高校对口专业进行直接培养,更多依赖于相关行业技术人员进入本行业后的长期实践及在岗培训。充足的人才储备是新竞争者进入本行业所面临的主要壁垒之一。
资质壁垒。根据国家质量监督检验检疫总局颁发的《实验室和检查机构资质认定管理办法》,国家鼓励实验室、检查机构取得经国家认监委确定的认可机构的认可,以保证其检测、校准和检查能力符合相关国际基本准则和通用要求,促进检测、校准和检查结果的国际互认。由于环境与可靠性试验数据被广泛应用于国民经济各领域及科研机构,对于国家特殊行业等重大工程项目及电子、汽车、仪器仪表、家用电器等行业产品质量及可靠性具有重大影响,因此在实践中,试验客户普遍要求从事环境与可靠性试验的第三方实验室具有经国家认可委员会颁发的实验室认可资质,并在经认可的能力范围内提供试验服务。
这些资质的获取,均需要实验室满足严格的条件和程序,而获取这些资质后,实验室还需要通过定期和不定期的跟踪监督、复评审及验收。以实验室认可(CNAS)为例,实验室需满足国家认可委规定的通用认可规则、实验室基本认可准则、实验室专用认可规则、实验室认可应用准则及实验室认可指南等各项实验室认可规范,已建立完善的且正式运营超过6个月的质量管理体系并通过评审组的技术能力和质量管理活动现场评审后,才能获得认可证书。因此,业务资质是阻碍新竞争者进入本行业的重要壁垒。








官方公众号
官方小程序