摘要】:
2021年中国水务行业市场现状及发展趋势分析 水务行业将保持稳健增长
水务行业是指由原水、供水、节水、排水、污水处理及水资源回收利用等构成的市场产业链,是支持经济和社会发展、保障居民生产生活的基础性产业,我国日常的生产、生活都离不开城市供水。近年来,我国水务行业的参与企业数量和市场规模持续扩大,得益于一系列水务相关政策。“十四五”期间,在国家政策的支持下,我国水务行业将保持稳健增长。
水务行业主要上市公司:目前国内水务行业的上市公司主要有中国水务(00855.HK)、北控水务(00371.HK)、首创股份(600008)、洪城水业(600461)、绿城水务(601368)、碧水源(300070)、节能国祯(300388)等。
本文核心数据:水务行业规模以上企业数量、水务行业规模以上企业营业收入
1、参与企业数量和市场规模持续扩大
水务行业是指由原水、供水、节水、排水、污水处理及水资源回收利用等构成的市场产业链,是支持经济和社会发展、保障居民生产生活的基础性产业,我国日常的生产、生活都离不开城市供水。
从主要环节来看,水务行业又可分为原水生产与供应、自来水生产和供应、污水收集、污水处理、中水与再生水利用等多个环节。
近年来,我国水务行业的参与企业数量和市场规模持续扩大。根据国家统计局公布的数据显示,2012-2020年我国水生产和供应行业的规模以上企业数量呈现逐年增长的态势,由2012年内的1166家增长至2020年的2459家。2012年,我国水务行业规模以上企业营业收入仅为1268.8亿元;到2020年,我国水务行业规模以上企业营业收入达到3381.8亿元,同比增长6.9%。

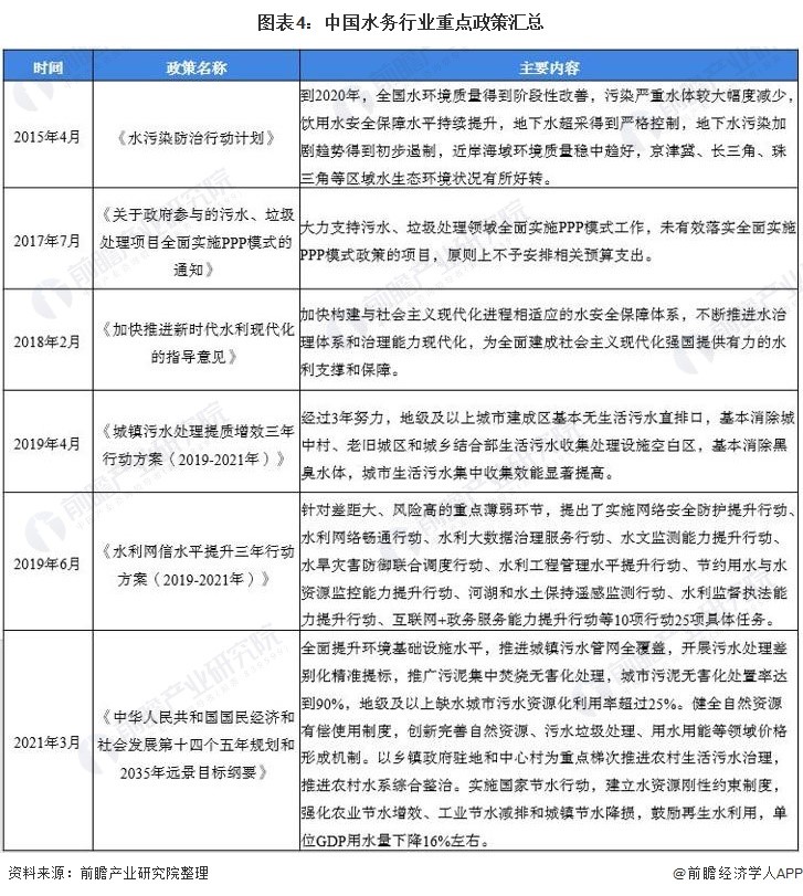
2、政策推动水务行业高速发展
我国水务行业的高速发展得益于一系列水务相关政策。近年来,国家出台了一系列政策,推动我国水务行业的高质量发展、可持续发展,鼓励污水处理行业发展,为我国水环境改善奠定了政策基础。
2015年,国务院出台了《水污染防治行动计划》并提出了到2020年,全国水环境质量得到阶段性改善,污染严重水体较大幅度减少,饮用水安全保障水平持续提升,地下水超采得到严格控制,地下水污染加剧趋势得到初步遏制,近岸海域环境质量稳中趋好,京津冀、长三角、珠三角等区域水生态环境状况有所好转。
《水污染防治行动计划》为我国水务行业的发展奠定了坚实的政策基础。此后《城镇污水处理提质增效三年行动方案(2019-2021年)》、《水利网信水平提升三年行动方案(2019-2021年)》等政策的出台进一步加快了我国水务行业的发展。

3、水务行业将保持稳健增长
“十四五”期间,在国家政策的支持下,我国水务行业将保持稳健增长。根据我国规模以上水务企业销售收入年复合增长率,结合我国水务行业发展现状及规划,以10%的行业增速对我国规模以上水务企业销售收入未来5年进行预测,预计到2026年,我国规模以上水务企业销售收入有望达5625亿元。

作者:郑玉琴来源:前瞻产业研究院








官方公众号
官方小程序