北极星大气网讯:近日,黑龙江省生态环境局发布了《关于做好“十四五”主要污染物总量减排工作的通知》,全文如下:
各市(地)生态环境局:
近日,生态环境部印发《关于做好“十四五”主要污染物总量减排工作的通知》(环办综合函〔2021〕323号),明确“十四五”期间主要污染物总量减排工作,将由考核总量排放减少的比例改为考核重点工程减排量。目前,对我省“十四五”和2021年度的氮氧化物、挥发性有机物、化学需氧量、氨氮等4种主要污染物减排任务已下达。为扎实做好我省“十四五”总量减排工作,确保国家下达指标任务的圆满完成,现就做好市(地)总量减排任务分解有关事宜通知如下:
一、指标任务分解原则
“十四五”下达市(地)总量减排任务,主要依据所承担的污染治理任务及其减排潜力确定,以重点工程减排量的形式下达,污染治理任务较重的地方承担更多的减排任务。
二、重点减排工程范围
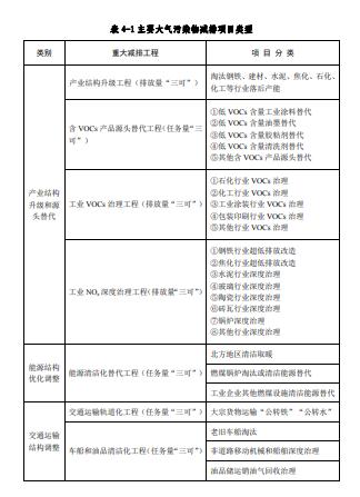
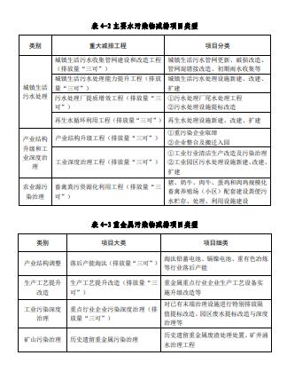
结合污染防治攻坚战治理任务需求、“十四五”生态环境保护相关规划或方案涉及到的重大工程项目,按照“可监测、可报告、可考核”的原则和《“十四五”污染减排综合工作方案编制技术指南》(附件1)明确的减排项目类型,将与总量减排密切相关的结构调整和污染治理任务纳入重点减排工程。
三、总量减排核算方法
重点核算重点减排工程形成的减排量,不需核算其他新增排放量。重点工程减排量为相应治理措施实施前后的减排能力差异,主要依据治理前排放情况和有关工艺参数、工程设计值、平均运行负荷等进行测算。新(改、扩)建项目主要污染物排放量区域削减措施涉及到的重点工程减排量,在总量减排核算中应予以扣减。总量减排考核结果依据重点减排工程完成情况确定,与环境统计数据保持相对独立。
四、有关工作要求
(一)要高度重视。“十四五”主要污染物减排工作将更加向精准发力,向实处推进。各市(地)生态环境局要高度重视,切实把总量减排工作作为加快绿色低碳发展、推动结构优化调整、提升环境质量水平的重要抓手,压实总量减排责任,推动实施重点减排工程,形成有效减排能力。
(二)补报重点减排工程项目。各市(地)要认真研究领会“十四五”重点减排工程核算原则方法,结合污染治理任务及“十四五”生态环境保护规划中重大工程项目,按照《“十四五”污染减排综合工作方案编制技术指南》(附件1),补充上报“十四五”总量减排重点工程项目(附件2、3)。对于不报项目或上报项目减排量与本地治理任务不相匹配的市(地),省厅将类比同等类型城市,按上限确定下达的总量减排任务。
各市(地)要分别明确总量减排工作的分管领导及具体负责涉气、涉水人员,于8月20日前将有关人员名单和大气污染、水污染重点减排工程项目汇总表发送至邮箱:83212099@qq.com。
联系人:省生态环境厅综合处丁然0451-87111120
省环境科学研究院任伊滨
附件:1.“十四五”污染减排综合工作方案编制技术指南;
2.大气污染减排项目汇总表;
3.水污染减排项目汇总表;
附件1 ”十四五“污染减排综合工作方案技术指南.pdf
附件2”十四五“大气减排项目填报表.xlsx
附件3”十四五“水污染减排项目填报表.xlsx
黑龙江省生态环境厅
2021年8月11日


























































官方公众号
官方小程序