近日,国家市场监督管理总局、自然资源部、生态环境部、水利部、国家药监局等五部门联合发布《关于组织开展2021年度检验检测机构监督抽查工作的通知》。决定于2021年6月至10月在全国组织开展检验检测机构“双随机、一公开”监督抽查。严厉打击未经检验检测出具监测数据和结果、篡改伪造监测数据和报告、未按规定采样等严重违法违规行为。重点检查生态环境监测机构承担的排污单位自行监测等委托性检验检测活动,重点抽查挥发性有机物、重金属等监测报告。详情请见下方。

国家市场监督管理总局 自然资源部 生态环境部 水利部 国家药监局关于组织开展2021年度检验检测机构监督抽查工作的通知
国市监检测发〔2021〕33号
各省、自治区、直辖市和新疆生产建设兵团市场监管局(厅、委)、自然资源厅(委、局)、生态环境厅(局)、水利(水务)厅(局)、药监局,各检验检测机构:
为加强检验检测机构监管,营造公平有序的市场环境,市场监管总局、自然资源部、生态环境部、水利部和国家药监局决定于2021年6月至10月在全国组织开展检验检测机构“双随机、一公开”监督抽查,推动“我为群众办实事”实践活动在检验检测监管工作中落地见效。现将有关事项通知如下:
一、实施重点专项整治行动
(一)联合开展生态环境监测机构专项整治行动
各地市场监管部门、生态环境部门要根据中共中央办公厅、 国务院办公厅印发的《关于深化生态环境监测改革提高生态环境监测数据质量的意见》和生态环境部、市场监管总局《关于加强生态环境监测机构监督管理工作的通知》(环监测〔2018〕45号)要求,联合对生态环境监测机构实施重点监管,提高抽查比例,严厉打击未经检验检测出具监测数据和结果、篡改伪造监测数据和报告、未按规定采样等严重违法违规行为。重点检查生态环境监测机构承担的排污单位自行监测等委托性检验检测活动,重点抽查挥发性有机物、重金属等监测报告。对出具虚假环境监测报告的行为按照《检验检测机构监督管理办法》严格实施处罚,加强信用信息公示,实施停止采信监测数据结果等失信联合惩戒措施;涉嫌构成故意提供虚假证明文件、出具证明文件重大失实等犯罪的,移送司法机关依法追究刑事责任。
(二)联合开展机动车检验机构专项整治行动
各地市场监管部门要积极联合公安机关交通管理部门对机动车安全技术检验机构(以下简称机动车安检机构)实施重点监管,提高抽查比例,严格按照《道路交通安全法》查处出具虚假检验报告等违法违规问题,推动实现“查处一起、震慑一片、规范一批”。市场监管部门重点负责对机动车安检机构资质认定条件和技术能力持续保持的监督检查。对发现出具虚假检验结果的,严格按照《道路交通安全法》处罚,撤销检验资质;涉嫌构成故意提供虚假证明文件、出具证明文件重大失实、非法侵入计算机信息系统等犯罪的,移送司法机关依法追究刑事责任。
各地市场监管部门、生态环境部门要按照《关于进一步规范排放检验加强机动车环境监督管理工作的通知》(国环规大气〔2016〕2号)要求,联合对机动车排放检验机构(以下简称机动车环检机构)实施重点监管,提高抽查比例,严厉打击擅自减少检验项目或者降低检验标准、尾气排放检测弄虚作假、屏蔽和修改车辆环保监控参数、用其他车辆替代受检车辆进行检验等严重违法违规行为,对伪造、虚假排放检验行为严格按照《大气污染防治法》处罚,取消检验资格。
二、国家级资质认定检验检测机构监督抽查计划
2021年度国家级资质认定检验检测机构“双随机、一公开”监督抽查共计检查300家机构(含80家国家质检中心)。重点监管领域和抽查数量分别为:机动车检验领域5家、生态环境监测领域30家、国土资源检验检测领域10家、水利水质监测领域10家、医疗器械防护用品检验检测领域10家、食品检验领域60家,重点领域平均抽查比例为17.8%。其他领域抽取175家。机动车检验、生态环境监测、国土资源检验检测、水利水质监测、医疗器械防护用品检验检测领域由市场监管总局联合行业主管部门组织检查。其他领域随机抽取的机构,部分将交由属地省级市场监管部门组织检查。
按照《市场监管总局关于进一步加强国家质检中心管理的意见》(国市监检测发〔2021〕16号)要求,市场监管总局将联合相关部门开展国家质检中心专项监督检查,对出具不实或者虚假检验检测报告、利用国家质检中心名义开展不正当竞争等违法违规行为按照《产品质量法》《食品安全法》《检验检测机构监督管理办法》等法律法规严格实施处罚,撤销检验资格或资质证书并取消国家质检中心授权名称,严格实施国家质检中心退出机制。
现场检查从2021年6月开始,具体时间视新冠肺炎疫情防控情况调整,请各地方有关部门做好支持配合。
三、省级资质认定检验检测机构监督抽查要求
省级市场监管部门要围绕本级政府工作重点,按照信用风险分类监管要求,保持对检验检测突出问题、突出风险的高压监管态势,联合省级有关行业主管部门,结合实际制定本地区年度“双随机、一公开”监督抽查计划和抽查比例,合理确定市、县的任务分配。市场监管总局将会同有关部门对省级资质认定检验检测机构监督抽查情况进行督导。
(一)突出重点领域监管
要严格落实开展重点专项整治行动的要求,加大对机动车安检和环检机构、生态环境监测机构的监督检查力度,配合做好国家质检中心监督检查工作。同时,要根据相关行业主管部门需求,加强本行政区域内的其他重点领域检验检测机构监管,严厉打击常压液体危险货物罐体出厂检验机构不按国家标准检验、出具虚假检验报告行为;加大疫情防控相关医疗器械防护用品检验检测的监督抽查;加强国土资源检验检测领域的检验检测机构监督抽查;加强水利水质监测领域的检验检测机构监督抽查;严格查处出具虚假食品检验检测报告行为。
(二)加大联合监管力度
持续巩固完善检验检测跨部门联合监管机制,与公安、自然资源、生态环境、水利、药监等行业主管部门共同强化部门联合“双随机、一公开”监管机制建设,发挥综合监管和专业监管的各自优势,对相关领域检验检测机构开展联合监督检查。要协商确定抽查比例、检查内容和检查方式,共同实施现场检查,联合确定违法违规行为的处理依据和处理程序并进行结果通报,着力实现“进一次门、查多项事”。
(三)发挥综合监管合力
各地市场监管部门要在“双随机、一公开”监管基础上,积极创新监管手段。一是强化信用风险分类监管,对风险高、信用差的机构加大抽查力度;二是加强精细化监管,注重通过举报、投诉信息主动发现线索,对系统性风险科学施策,从机制上降低违法违规案件发生的概率;三是加强信用监管,要严格按照《企业信息公示暂行条例》《检验检测机构监督管理办法》等法律法规要求,通过国家企业信用信息公示系统依法公示相关行政检查、行政处罚信息;四是加强智慧监管,注重信息化手段的支撑作用,规范统一监管的要求和内容,提升监管效能。
(四)依法加大查处力度
各地市场监管部门的监督抽查应当按照《检验检测机构监督管理办法》《检验检测机构资质认定管理办法》等相关法律法规要求组织实施。对监督检查中发现的不实和虚假检验检测等严重违法违规问题要严格依据《产品质量法》《食品安全法》《道路交通安全法》《大气污染防治法》《医疗器械监督管理条例》《化妆品监督管理条例》等法律法规进行查处。涉嫌犯罪的,要加强行刑衔接,及时依法追究刑事责任。
四、推动检验检测机构开展合规风险自查整改
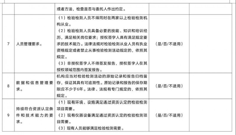
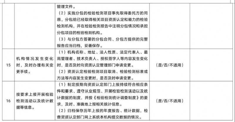
检验检测机构要增强主体责任意识,扎实开展自查,深入排查风险隐患,系统做好风险分析,并采取针对性措施有效预防、规避和降低风险。自查的重点为:管理体系是否有效运行,是否能够持续符合资质认定条件和要求;从事检验检测活动所必需的检验检测设备设施是否完备;检验检测活动是否符合国家相关法律法规的规定,遵循客观独立、公平公正、诚实信用原则;检验检测数据、结果是否真实、客观、准确等方面。
市场监管总局制订了《2021年度国家级资质认定检验检测机构自查表》(详见附件1),各国家级资质认定检验检测机构应于2021年6月15日前完成自查和整改,并上报自查情况。检验检测机构可登录http://47.94.146.244/,下载、上传电子版自查表。
省级资质认定检验检测机构应当按照各省级市场监管部门要求完成自查、整改工作。
五、保障措施
(一)强化组织保障。国家级资质认定检验检测机构监督抽查的相关方案、现场检查作业指导书和现场检查表等,将提供给地方参照。各级市场监管、公安机关、自然资源、生态环境、水利和药监部门要高度重视检验检测监管,做好部门联合“双随机、一公开”监督抽查的组织协调,切实加强人力、资金和技术装备保障,完成好年度检验检测监管工作。
(二)严守工作纪律。监督抽查应当严守公正、客观、严肃的工作纪律,遵守保密要求,严格依法实施。现场检查应当严格遵守中央八项规定及其实施细则精神,遵守疫情防控要求,不得由被检查机构承担任何费用,不得收取被检查机构给予的劳务费、礼金或礼品,不得参加任何参观或宴请。
(三)做好宣传引导。要结合各地监管实践,借助互联网、新闻媒体等渠道,及时公开“双随机、一公开”监督抽查计划和查处结果,集中公布一批检验检测违法违规典型案例,切实形成宣传声势,提高监督抽查的影响力和震慑力。
(四)加强信息报送。请各省级市场监管部门于2021年7月31日前将本地区年度监督抽查计划报送市场监管总局(认可检测司),并于10月31日前报送本年度检验检测机构监督检查情况(详见附件2)。
联系人:郑懿龙 010-82262722
附件:
1.2021年度国家级资质认定检验检测机构自查表
2.2021年度检验检测机构监督检查信息统计表
市场监管总局
自然资源部
生态环境部
水利部
国家药监局
2021年5月31日
(此件公开发布)
附件1
2021年度国家级资质认定
检验检测机构自查表








附件2
2021年度检验检测机构
监督检查信息统计表


一图读懂
2021年度检验检测机构
监督抽查工作通知









官方公众号
官方小程序