文章导读
2021 年 8 月 25 日,韩国科学技术信息通信部的机械材料研究院发布消息,称开发出了一种在常温常压下利用可再生能源生产氨的创新工艺。这是一种零碳排放的氨生产工艺,这项技术有望在未来为实现碳中和目标做出巨大贡献。
氨是重要的无机化工产品之一,在国民经济中占有重要地位。市场上约有 80% 的氨用于化学肥料生产,20% 为其它化工产品原料。目前全球合成氨技术以哈伯法(Harber-Bosch method)为主,即以氢气(由天然气或煤炭等化石能源而来)和大气中的氮气为反应物,在高温高压条件下使用催化剂生成氨。哈伯法生产氨消耗了全球约 1.8% 的能源,而在此过程中排放的二氧化碳也占全球二氧化碳总排放量的 1.8%。
2021 年 8 月 25 日,韩国科学技术信息通信部的机械材料研究院发布消息,称开发出了一种在常温常压下利用可再生能源生产氨的创新工艺。这是一种零碳排放的氨生产工艺,这项技术有望在未来为实现碳中和目标做出巨大贡献。
1
利用可再生能源生产氨的创新工艺
上述工艺是一种绿色合成氨等离子体催化剂集成系统:利用大气中的氮和水,通过等离子体催化剂集成系统生产合成氨的环保方法。这个过程不使用任何化石燃料,是一种可以产生“绿色氨”与零碳排放的技术,它能实现的产量比现有电化学氨生产技术高出 300-400 倍,被认为是 Haber-Bosch 法的主要替代方式。
与现有氨生产法对高温高压的需求不同,此法中水和氮的反应发生在常温常压条件下。另外,氨生产过程中产生的副产物 —— 硝酸盐溶液,还可作为农业营养液和氧化剂使用。
未来,该研究团队希望通过开发规模化和商业化技术来降低氨的生产成本和提高生产效率。同时,该团队还打算与国内外工程公司合作,将他们的成果扩大到合成氨工厂,尤其是运行条件为常温常压的中小型工厂。
2
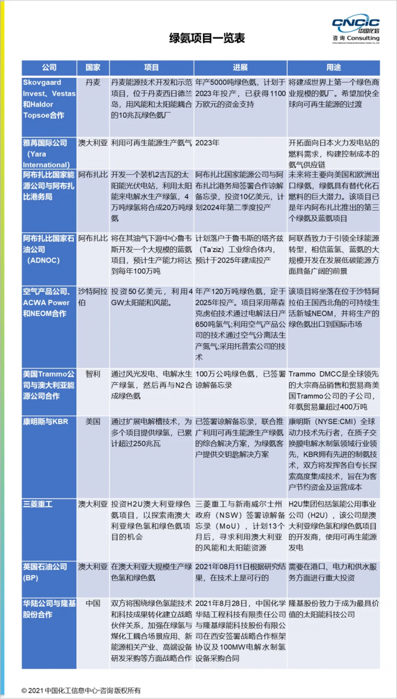
全球已有多家公司计划投资绿氨项目
在全球碳减排大环境下,各国企业在绿氨方面均做了大量的研究工作,有的项目已经迈出了实质性的步伐。这些企业包括能源公司、石化和化工公司以及投资公司,且多数新项目均为合资合作。
目前,与绿氨的项目有关的公司梳理如下:
化信观点
中国 2030 年碳达峰和 2060 年碳中和目标已确定,碳减排压力巨大。我国石化和化工行业能源消费量达 4.2 亿吨标煤,约占到全国消费总量的 8.4%;我国石化和化工行业每年的 CO₂ 排放量达到 11 亿吨左右,约占全国排放总量的 10%。
2020 年我国合成氨行业二氧化碳 (CO₂) 的排放量占石化和化工行业排放总量的 19.9%,属于相关子行业中的高碳排放行业。市场上 75% 的合成氨生产需以煤炭为原料,生产 1 吨合成氨,煤头路线 CO₂ 排放约为 4.2 吨,天然气头路线约为 2.04 吨。
未来,合成氨需求仍将呈上升趋势,而化石能源减排任务艰巨。在“双碳”大背景下,合成氨企业可重点关注利用可再生能源生产绿氨的新技术新进展,以期在绿色可持续发展方面找到新的蓝海。
来源 | 中国化信咨询
作者 | 陈丽
编辑 | 匡宋尧








官方公众号
官方小程序