来源:生态环境部办公厅
日前,生态环境部发布《排污单位自动监测数据工况标记规则-生活垃圾焚烧发电行业(征求意见稿)》。详情如下:
关于公开征求《排污单位自动监测数据工况标记规则-生活垃圾焚烧发电行业(征求意见稿)》意见的通知
为保证生活垃圾焚烧发电厂自动监测数据真实、准确、完整、有效,我部组织对《生活垃圾焚烧发电厂自动监测数据标记规则》(生态环境部公告2019年第50号)进行了修订,形成《排污单位自动监测数据工况标记规则-生活垃圾焚烧发电行业(征求意见稿)》(见附件1),现公开征求意见。
各机关团体、企事业单位和个人均可参照反馈意见建议格式(见附件2),提出意见和建议。征求意见截止时间为2021年10月20日。
联系人:生态环境执法局 史力争、牛光甲
电话:(010)65646375、65646399
传真:(010)65646375
通信地址:北京市东城区东安门大街82号
邮政编码:100006
生态环境部办公厅
2021年9月26日
(此件社会公开)
抄送:各有关单位。
排污单位自动监测数据工况标记规则
生活垃圾焚烧发电行业
(征求意见稿)
为指导生活垃圾焚烧发电厂(以下简称垃圾焚烧厂)根据生产设施、污染治理设施运行情况,如实标记工况,制定本规则。
1 适用范围
本规则规定了垃圾焚烧厂根据生产设施、污染治理设施运行情况,如实标记工况的规则。本规则适用于投入运行的垃圾焚烧厂。只焚烧不发电的生活垃圾焚烧厂参照执行。
2 规范性引用文件
从下列文件中引用的条款适用于本规则。不注日期的引用文件,其最新版本(包括所有的修改单)适用于本规则。
GB 18485 生活垃圾焚烧污染控制标准
HJ 75 固定污染源烟气(SO2、NOX、颗粒物)排放连续监测技术规范
HJ 76 固定污染源烟气(SO2、NOX、颗粒物)排放连续监测系统技术要求及检测方法
HJ 212 污染物在线监控(监测)系统数据传输标准
CJJ 128 生活垃圾焚烧厂运行维护与安全技术标准
3 术语及定义
GB 18485 中界定的,以及下列术语及定义适用于本规则。
3.1 自动监控系统
自动监控系统,由垃圾焚烧厂的自动监测设备、通信传输网络和生态环境主管部门的监控设备组成。
自动监测设备安装在垃圾焚烧厂现场,包括用于连续监控监测污染物排放的仪器、流量(速)计、采样装置、生产或治理设施运行记录仪、数据采集传输仪、烟气参数或炉膛温度等运行参数的监测设备、视频监控、用能(用电)监控或污染物排放过程(工况)监控等仪表和传感器.html'>传感器设备。
生态环境主管部门的监控设备通过通信传输网络与现场端自动监测设备联网,生态环境主管部门的监控设备包括用于对垃圾焚烧厂实施自动监控的信息管理平台、计算机机房硬件设备等。
3.2 数据标记
垃圾焚烧厂根据生产设施、污染治理设施及自动监控系统运行状况,按照有关规则对生产设施及污染防治设施工况、自动监测异常进行标记的操作。
3.3 工况标记
垃圾焚烧厂根据生产设施、污染治理设施运行情况,按照本规则开展的一种数据标记。
3.4 自动监测数据
自动监测设备运行时产生的数据以及数据标记内容。
3.5 炉膛温度
以焚烧炉炉膛内热电偶测量温度的5 分钟平均值计,即焚烧炉炉膛内中部和上部两个断面各自热电偶测量温度中位数算术平均值的5 分钟平均值。
4 工况标记内容及要求
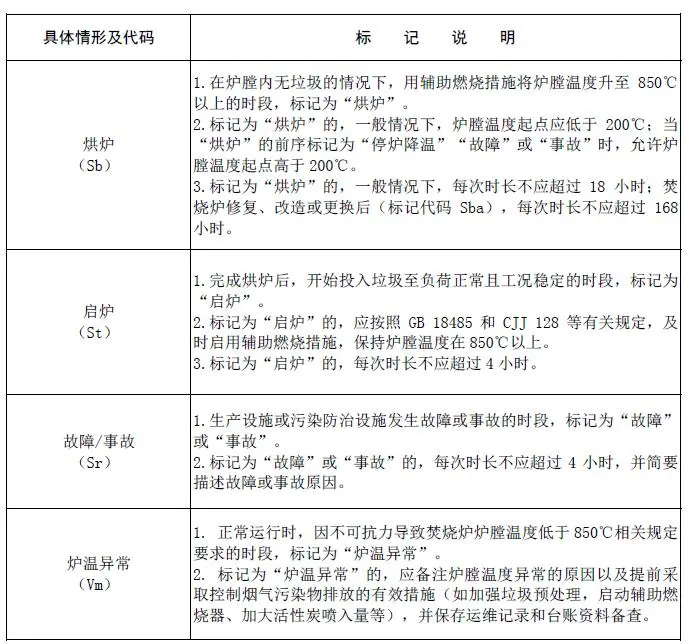
4.1 一般情况下,焚烧炉工况呈现为:正常运行—停炉—停炉降温—(停运)—烘炉—启炉—正常运行。启炉、正常运行和停炉时,炉膛温度不应低于850℃。
4.2 焚烧炉工况标记包括“停炉”“停炉降温”“停运”“烘炉”“启炉”“故障”和“事故”“炉温异常”等8 种标记。
4.3 焚烧炉工况发生变化时,应按照表1 及时进行焚烧炉工况标记;未作标记的,焚烧炉视为正常运行。


5 工况数据标记操作要求
5.1 垃圾焚烧厂应当按照本规则,对焚烧炉工况变化情况及时、如实进行标记,保障自动监测设备正常运行,确保自动监测数据真实、准确、完整、有效。
5.2 同一时段只能标记一种焚烧炉工况,垃圾焚烧厂应保存相应生产设施、污染防治设施运行记录。
5.3 标记操作可分为自动标记和人工标记。自动标记是指具备自动标记功能的自动监测设备按照本规则及相关规范要求,根据自动监测设备运行状态,结合反映生产及污染防治设施工况的参数指标,自动生成并上报相应的标记内容。
人工标记是指垃圾焚烧厂授权的责任人按照本规则及相关规范要求,人工判断并填报相应的标记内容。一般情况下,每日9 时前完成前一日数据的人工标记;如遇通讯中断数据未上传、系统升级维护等原因导致无法人工标记时,应当在数据上报后或标记功能恢复后24 小时内完成人工标记。
具备条件的垃圾焚烧厂应优先进行自动标记;同组数据同时存在人工标记和自动标记时,以人工标记为准。
6 数据标记的使用
6.1 生态环境部根据垃圾焚烧厂的自动监测数据,对污染物排放、炉膛温度不符合相关标准要求以及自动监测数据异常情况,通过电子督办平台以短信、微信等方式向垃圾焚烧厂或其所在地生态环境部门发送“事前预警、事中调度、事后处理”三类电子督办单。
6.2 自动标记、人工标记均可作为生态环境监管执法的事实依据。
6.3 垃圾焚烧厂的自动监测数据向社会公开时,数据标记应同时公开。
7 垃圾焚烧厂“自动监测异常标记”有关内容另外规定。








官方公众号
官方小程序