长期以来,我国城镇供水均采用统一的供水模式。统一供水模式即为全部按照生活饮用水的标准供给。在经济不发达时期,人民的生活需求相对不高,能喝上干净的水即可,这种供水模式下的自来水人们从来没有怀疑过。但近些年经济发展伴随着环境日益恶化,老百姓的生活水平在提高,健康意识在不断增强,对饮用水水质的要求越来越高,越来越重视,愿意以更高的成本购买有益健康且口感较好的桶装水或小区饮水售卖机上的纯净水。2017年住建部在直饮水标准《CJJ/T110-2017 建筑与小区管道直饮水系统技术规程》中5.0.15.1条款明确规定:管材应选用不锈钢管、铜管等符合食品级要求的优质管材。
塑料管对环保及水质的影响
1999年日本籍作家出云谕明在《威胁人类的定时炸弹-环境荷尔蒙》一书中提出由塑料带来的环境荷尔蒙是未来威胁人类健康最大的定时炸弹。荷尔蒙激素,调节体内代谢、平衡作用的生理性化学物质的总称。环境荷尔蒙扰乱内分泌化学物质。
联苯酚A(Bisphenol):有雌性荷尔蒙化学物质反应,乳腺癌细胞呈异常增殖;
邻苯二甲酸酯(DEHP,BBP,DBP):对精巢具有毒性;肝脏癌细胞呈异常增殖;
聚乙烯(Polystyrene):引起妇女体内荷尔蒙增加;
聚氯联苯(PCB):环境荷尔蒙的主要成员,燃烧以后产生二恶英。废弃塑料经粉碎埋地后200年仍不能完全降解,对地球的破坏影响深远。
相对于金属管材,塑料管道更易引起“臭水”水质,“臭水”是由于水管内壁中“杂质凝聚”现象造成的。塑料水管在长期的使用过程中,内壁会凝聚一层稠粘的杂质,亦称:生物膜,在用水低峰或水在管道内过夜存留停止使用以后,水就开始变质,滋生细菌,发臭,污染水质。目前在欧洲,人们越来越认识到塑料水管对饮用水的污染比原来所认为的要普遍和严重得多,已成为一个潜在的严重问题。相关研究表明,塑料管道杂质凝聚引起的“臭水”现象主要是由于以下几种原因造成的:
(1) 塑料水管的透光率偏高
水管内部的细菌在得到光线后极容易滋润和繁殖,污染水质。
(2) 塑料水管内壁的光洁度和材料密度不够。
塑料水管是高分子聚合物,其质量密度轻,放大若干倍后,表面由无数小孔组成,细微的毛细孔一方面会溶解析出有害物质,另一方面杂质和细菌很容易附着在毛细孔中,产生杂质凝聚现象。
(3) 静电吸附现象。
有的专家认为,塑料水管多为不导电材料,在水的流动过程中产生的静电没有给释放,水中的杂质会因为静电现象吸附在水管壁表面,产生杂质凝聚现象。
不锈钢管对水质的影响
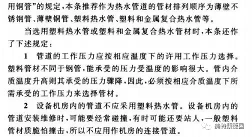
在2020年03月01日实施的国家强制性标准《GB 50015-2019建筑给水排水设计标准》的6.8.2条款最新规定:热水管道应选用耐腐蚀和安装连接方便可采用薄壁不锈钢管、薄壁铜管、塑料热水管、复合热水管等。本条推荐作为热水管道的管材排列顺序为薄壁不锈钢管、薄壁铜管、塑料热水管、塑料和金属复合热水管等。在本标准中强调,室内的给水管道,选用时应考虑其耐腐蚀性能,连接方便可靠,接口耐久不渗漏,管材的温度变形,抗老化性能等因素综合确定。这为城镇二次供水规模化采用不锈钢管提供了标准依据。


城市供水管网的管材是影响水质的重要因素,优质的出厂水需要健康的管材来输送,综合比较结果,不锈钢管具有“0污染、0泄露、易安装、免维护、不产生环境荷尔蒙、百分百可回收”等众多优点,从各方面来讲,城镇二次供水管网以及家用给水管道采用不锈钢管是最佳选择。
END








官方公众号
官方小程序