北极星水处理网讯:摘要:光催化分离膜将膜分离与光催化结合在同一处理单元中,可发挥膜分离作用,同时也可以利用光催化剂高效降解水中的有毒有害污染物,提高膜的抗污染性能和水处理效率。因此是水处理领域的研究热点,并显示出巨大的应用潜力。本文综述了基于二氧化钛(TiO2)、氧化锌(ZnO)、石墨相氮化碳(g-C3N4)和氧化钨(WO3)四种常用催化剂的光催化分离膜的研究概况,重点对光催化分离膜的制备方法和性能进行了总结,光催化分离膜具有良好的发展前景,制备高效、稳定的可见光响应光催化分离膜是未来的发展趋势。
膜分离是利用具有选择性分离作用的材料作为分离介质,以外界能量或化学势差作为动力,使流体中的一种或多种物质选择性通过,以实现对混合物中不同的溶质分离、纯化和浓缩的作用。膜分离过程操作简单,不涉及相变,无需化学添加剂, 并且便于放大,因此在水处理和净水领域得到了广泛应用。但是,利用传统的膜技术,污染物仅从水中分离而未经进一步处理,污染物沉积在膜表面造 成膜污染,导致膜通量和寿命大大降低,能源消耗和处理成本增加。
光催化在降解有机污染物、杀菌等方面得到了广泛的研究。光催化剂吸收高能光子后,电子 从价带转移到导带,形成电子-空穴对,与水中的氧和羟基反应生成具有强氧化作用的活性氧基团 (ROS),可降解难降解的污染物,并能灭活各种病 原微生物。高活性光催化剂从紫外光响应光催化 剂发展至可见光响应、从单组分发展至多组分异质 结光催化剂。然而,粉末状光催化剂分离和再利用 困难,重复利用率低,可能造成二次污染。 近年,将膜分离和光催化结合在同一处理单元中制备光催化分离膜,可有效解决膜污染和光催化 剂的分离回收问题,在水处理领域得到了广泛应 用,是研究的热点。TiO2、ZnO、g-C3N4和WO3 等光催化剂成本低、毒性低和催化活性高,在光催化领域得到了广泛的应用,本文综述了基于这四类的光催化分离膜的制备方法,同时对其在水处理中的应用进行了总结和展望。
基于TiO2及改性TiO2的光催化分离膜
TiO2具有较高的带隙能量 (3.2eV),是最常见的光催化剂,在环境修复中得到了广泛的应用。
1.1 基于TiO2的紫外光响应光催化分离膜
首先,采用 TiO2纳米光催化剂,通过浸渍涂层、逐层自组装、电喷涂、等离子喷涂 (APS) 和化学气相沉积(CVD)等方法在聚合物膜或陶瓷膜表面负载TiO2光催化剂,制备紫外光响应光催化分离膜,受到了广泛的关注。
对膜材料进行物理和化学改性,利用特定基团与TiO2形成共价键或氢键实现TiO2稳定负载。Zhou等利用聚多巴胺(PDA)的邻二苯酚官能团和TiO2的螯合作用,对聚偏氟乙烯(PVDF)膜进行改性,采用物理共混法制备了 PVDF-PVP-TiO2-DA(PPTD)改性超滤膜。PDA涂层的黏合、活性吸附与电子传递作用使磺酸嘧啶 (SD) 吸附在膜表面,强化了光生载流子的转移,提高了TiO2的光催化活性。TiO2-PDA 的协同作用加速了磺酸嘧啶 (SD)的光催化降解,经 PPTD 膜过滤-光催化系统处理的水中未检测到N、F和Ti,证明该膜和光催化剂稳定结合。在 PVDF或聚四氟乙烯 (PTFE)超滤膜上通过等离子体诱导接枝聚丙烯酸 (PAA),利用羧基与Ti4+的螯合配位作用成功固定了TiO2光催化剂,见图 1。制备的复合膜具有较高的水通量、较好的过滤性能和自清洁能力,经30min紫外线照射后,通量可100%恢复。

Wang 等[20]采用双模板和溶剂萃取相结合的方法,通过在PVDF膜的三维大孔内填充介孔锐钛矿型TiO2,将TiO2引入疏水性PVDF膜中,可改善亲水性,增大比表面积,PVDF孔中的TiO2可以使更多的污染物被吸附到膜上并进入膜中,提高了光催化降解效率。
通过不同方法在膜表面稳定负载TiO2,可显著改善膜的亲水性和抗污染性。但是,由于TiO2仅对紫外光响应,光催化性能有限,限制了其实际工业应用。开发可见光响应的改性TiO2光催化剂并用于制备可见光响应型光催化膜,是解决紫外光响应型光催化膜问题的有效途径。
1.2 基于改性TiO2的可见光响应光催化分离膜
通过金属或非金属掺杂、共掺杂和构筑异质结对 TiO2进行改性,可显著提高可见光下的光催化性能。
Shareef等采用浸涂法在中空纤维陶瓷膜上固定Ag-TiO2纳米光催化剂,Wang等采用相转化法制备了Fe-TiO2/PSF复合超滤膜,银纳米粒子掺杂取代TiO2晶格中的Ti4+,使TiO2的吸收波长扩大到可见光范围并降低电子和空穴的复合率,因此,提升了双酚 A 光催化降解性能。Salazar 等用 Ag 对TiO2进行功能化处理,通过溶剂浇铸法和电纺法制备了基于聚偏氟乙烯-六氟丙烯 (PVDF-HFP) 的复合膜,可以有效去除诺氟沙星,并且具有良好的抗菌特性,避免了膜污染,延长了其使用寿命,见图2。掺杂在TiO2晶格中的非金属通常包括N、S、 C和其他非金属单体或其化合物,其中,以二维纳米碳材料氧化石墨烯或非金属元素N掺杂TiO2的超滤膜研究最为广泛。Liu等采用真空抽滤法在乙酸纤维素 (CA) 膜上制备了新型的 TiO2纳米棒石墨烯基薄膜,嵌入的TiO2纳米棒可扩大石墨烯层间的间距,提高膜分离效率,对亚甲基蓝 (MB)、罗丹明 B (RhB)、甲基橙 (MO)、分散蓝 (CR)的截留率均在 99% 以上。Kamaludin 等[27]合成了在可见光下具有优异光催化活性的 N 掺杂 TiO2材料(N-TiO2),通过干湿共纺技术制备了可见光驱动光催化双层中空纤维PVDF膜,即使在弱光照下也具有高效的光催化降解活性,且不会在水中留下任何光催化剂。

Chi 等制备了 g-C3N4和 TiO2的异质结,有效扩大了TiO2的可见光吸收范围,改善了光生电子与空穴的分离效应,提高了光催化性能,使用聚丙烯酸(PAA)作为桥联剂将其固定在PTFE超滤膜上,实现了可见光催化自清洁,在可见光照射 30min后,通量恢复率(FRR)达到100%,见图3。掺杂CdS、Cu2O、ZnMn2O4和 Bi2O3等各种半导体材料也得到了广泛的研究,Zhang等用水热沉积法在碳纤维布(CFC)衬底上原位生长TiO2/Ag3PO4异质结,使光吸收范围从410nm拓宽到510nm,促进光生载流子的分离,在紫外线和可见光照射下,对流动废水具有较好的处理效果。Petronella等采用磁控溅射法制备了基于聚酯织物的TiO2-In2O3复合膜, 在 400~500nm 之间观察到 TiO2和 In2O3之间的弱光诱导界面电荷转移带 (IFTC) 使量子产率增加,可加速灭菌。

采用不同类型的材料共掺杂制备光催化分离膜,不仅能够增强TiO2的光催化活性,还能提高吸附、亲水性等性能。Xu等采用相转化法成功制备了基于PSF的N掺杂氧化石墨 烯/二 氧 化 钛(NRGT)纳米复合材料的光催化膜。考虑到活性炭可以吸附染料分子,增加TiO2与染料的接触面积,N掺杂氧化石墨烯可改善氧化石墨烯与TiO2的界面相互作用。Wu等制备了三元复合催化剂,沉积在PSF 膜表面,可显著提高PSF 膜的光催化性能。
Kuvarega等用相转化方法将N、Pd共掺杂的TiO2纳米粒子嵌入PSF超滤膜中,可提高膜的孔隙率、润湿性和可见光活性。Yu 等利用多巴胺修饰, 将RGO/PDA/Bi12O17Cl2-TiO2复合材料组装在商用乙酸纤维素膜表面,制备了RGO/PDA/Bi12O17Cl2-TiO2异质结复合膜,实现了油水乳液的连续流动分离和可溶有机染料的高效降解,该膜具有良好的耐久性。基于TiO2及改性TiO2的光催化分离膜制备方法及性能见表1。

2 基于 ZnO 及改性 ZnO 的光催化分离膜
ZnO是一种带隙为3.37eV的半导体材料,是制备光催化分离膜的常用光催化剂之一。
2.1 基于ZnO的紫外光响应光催化分离膜
目前,可通过相转化法、浸渍涂层、化学浴沉积、原位水热生长沉积、喷涂等各种方法来制备基于ZnO的紫外光响应的光催化膜。 将ZnO掺入铸膜液并用于膜孔内表面修饰,制备了新型聚偏二氟乙烯膜 (PVDF-ZnO)和乙酸纤维素-聚苯乙烯膜 (CA-PS-ZnO),可利用光催化实现自清洁,并增强其机械强度。但是,ZnO纳米粒子在有机溶剂和有机聚合物中易团聚,添加碳纳米管可改善 ZnO 的分散性,Zinadini 等合成ZnO 包覆的多壁碳纳米管 , 并用于制备 ZnO/MWCNTs混合基质聚醚砜 (PES) 膜,其纯水通量高于未改性PES膜,膜表面粗糙度降低,亲水性增强,提高了膜的防污性能。为改善ZnO纳米粒子在膜上的附着性,Kim等在静电纺丝前将ZnO与聚合物溶液混合,在纤维表面固定ZnO,为水热处理过程中生长ZnO棒提供了成核位点。Laohaprapanon等通过等离子体处理将 PAA 接枝到 PVDF 膜上,在膜表面引入官能团使ZnO与膜结合更牢固。
ZnO基光催化剂已从ZnO纳米颗粒发展为纳米线、纳米针和纳米棒等各种形态,或是与其他半导体结合,如Bai等以传统的聚合物膜作为支撑层, 以“森林”状 TiO2/ZnO 纳米材料作为光催化功能层。他们又采用水热法合成的TiO2纳米线为载体,经酸处理的CNT/ZnO纳米棒具有桥连特性,形成了一种“蛛网状”的纳米复合材料,这种 CNT/ZnO/离膜复合超滤膜综合了半导体和碳基纳米材料的优点,具有机械强度高、光催化性能好等优点。
2.2 基于改性ZnO的可见光响应光催化分离膜
改性ZnO光催化剂的研究主要集中于N掺杂、共掺杂或与TiO2形成异质结的ZnO材料。如Bai等采用水热法合成了N掺杂的“坚果状”ZnO纳米材料,将其组装在聚合膜表面,制备了可见光响应的ZnO纳米结构多层膜,具有良好的光降解能力和抗菌性。Li等采用原子层沉积法在膜表面和孔壁上涂覆三维TiO2/ZnO光催化剂,对PVDF膜进行了改性,层状TiO2/ZnO具有Ⅱ型异质结构,可抑制光生载流子的复合,提高光催化活性,该膜具有良好的渗透性和抗污染性能,见图4。

Song等[53]采用静电纺丝法、水热合成法和光沉积法相结合制备了具有多层纳米结构的Ag@ZnO/TiO2纳米纤维膜,由于ZnO纳米棒与TiO2纳米纤维之间界面紧密接触,易形成异质结。经过修饰的Ag纳米粒子在金属-半导体接触区产生了肖特基势垒,可有效促进界面电子转移,抑制电子和空穴复合。在模拟太阳光照射下,可高效去除水中的抗生素,并且经重复使用的膜仍然保持了良好的结构完整性。基于ZnO及改性ZnO的光催化分离膜的制备方法及光催化性能见表2。

ZnO及改性ZnO光催化分离膜可显著改善膜的抗菌性能,对重金属离子的去除有良好效果。此外,ZnO纳米光催化剂的形貌对膜性能有所影响,高活性 ZnO纳米材料可有效改善渗透性。总体而言,与TiO2及改性TiO2光催化分离膜相比,对ZnO及改性ZnO的光催化分离膜的光催化性能及稳定性研究相对较少,仍需深入研究。
3 基于g-C3N4的光催化分离膜
石墨碳氮化物(g-C3N4) 具有中等带隙(2.7eV) 和最大吸收波长 (约 460nm),作为光催化剂受到了广泛关注。
可通过掺杂、剥离和构筑异质结等方法有效解决块状g-C3N4存在的比表面积小且光生载流子的复合速率快等问题。Zhang等采用相转化法将Ag改性石墨碳氮化物 (Ag/g-C3N4) 引入PES 膜,提高了复合膜的亲水性和渗透性能,在可见光照射下具有良好的抗菌、光催化和抗污染性能。Hu 等[57]制备了磷掺杂的 g-C3N4 (PCN),磷掺杂可以填补碳空位,修复结构缺陷,减少载流子复合,提高光催化活性,与无机Al2O3中空纤维膜组件集成并用作光催化膜反应器。Yang 等[58]利用介孔石墨氮化碳(MCN) 光催化剂与PVDF膜进行共混,增大MCN量可提高膜的亲水性。为改善g-C3N4在膜基质中的分布和功能,Salim 等[59]在 PES 浇铸液中加入亲水性表面改性高分子 (LSMM) 与含氧石墨氮化碳(OGCN),LSMM 可促进 OGCN 向膜表面迁移,提高光催化活性。Li等提出了一种磁诱导冷冻铸造方法来制备高效大孔Fe3O4/g-C3N4/PVDF 膜 (FCMs)(见图5),将磁性Fe3O4/g-C3N4定向高暴露于膜表面,形成有序的大孔结构,增加了膜表面光催化活性位点,大孔结构有利于光的穿透,FCMs对可见光的吸收明显增强,具有良好的渗透性和循环使用性,见图6。


为提高复合膜的光催化性能,Li等通过将块状g-C3N4剥离成纳米片,提高了光生电荷的密度和迁移率,在聚丙烯腈(PAN)多孔基底上抽滤,制备出在可见光下具有自清洁和抗菌性能的复合膜。
为进一步提高g-C3N4纳米片光催化效率,Wang等采用高导电性碳纳米管 (CNTs) 可见光响应的g-C3N4,制备了g-C3N4/CNTs/Al2O3膜。在碳纳米管层上施加正电压,可见光辐照的g-C3N4层中的光生电子可以被抽离并从空穴中分离出来,使膜具有光电催化功能,解决了光生电子空穴的快速复合和微弱的可见光响应问题,见图7。Zhao等[3]以还原氧化石墨烯 (rGO) 为电子受体,将 g-C3N4纳米片和rGO光催化剂组装在商用CA膜表面,g-C3N4与rGO之间的异质结构会促进光生电荷分离,增强光催化效率。虽然二维(2D)石墨烯纳米片构建的皱褶层状结构的水传输通道具有良好的分离效果,但有效地调节其层间距仍是一个挑战。Wei等制备了一维石墨氮化碳纳米管 (g-C3N4NT) 插层 rGO 纳滤膜,g-C3N4NT光催化剂可以增大rGO的层间距,提高膜的水通量。Zhang 等构建了一种由 g-C3N4、TiO2、CNTs 和氧化石墨烯 (GO) 组装而成的光辅助多功能纳滤膜(图7),不仅扩展了相邻石墨烯片之间的层间距,增强了GO层的稳定性和强度,而 且g-C3N4和TiO2形成的异质结产生了丰富的光生电荷。该纳滤膜显示出高水通量[16L/(m2·h·bar)],并保持了较高的染料截留率 (甲基橙为100%) 和。 盐截留率(Na2SO4为67%),对水中氨氮、抗生素和BPA具有良好的去除效果,分别为50%、80%和82%。

目前,大部分g-C3N4基光催化膜可通过真空抽滤法制备,为提高光催化剂与膜的结合强度,解决光催化剂流失的问题,Huang 等以二甲基亚砜(DMSO) 为前体,通过引入三聚氰胺、三聚氰酸和尿素制备了性能优异的MCU(DMSO)-C3N4光催化材料,采用真空抽滤法将其固定在PVDF膜上,然后加入聚乙二醇和戊二醛作为交联剂进一步改善了光催化性能并提高了结合强度。Li等采用真空抽滤法通过多巴胺修饰及 RGO/PDA/g-C3N4复合物在乙酸纤维素膜表面组装制备了还原性氧化石墨烯/石墨碳氮化物薄膜 (RGO/PDA/g-C3N4)。一方面,g-C3N4在石墨烯基膜上的结合可以增大层间距,提高渗透通量;另一方面,rGO作为电子受体和转运体也可以提高g-C3N4的光催化性能。最重要的是,PDA可以增强g-C3N4与石墨烯基体的结合,还可以增强亲水性,为染料吸收提供活性位点。
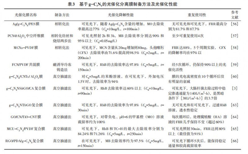
总体而言,目前g-C3N4基光催化膜的研究主要集中在g-C3N4光催化剂的开发上,探索光催化剂和膜基底之间紧密结合的研究较少,大部分通过真空抽滤法制备,存在光催化剂易流失等问题。因此,亟待深入研究高稳定性g-C3N4基光催化膜的制备方法。基于g-C3N4的光催化分离膜制备方法及光催化性能见表3。

4 基于WO3的光催化分离膜
氧化钨 (WO3) 是一种具有 2.5~2.8eV 带隙的可见光响应光催化材料,具有良好的电子输运性能,在可见光驱动光催化剂领域有着良好的应用前景。 纯 WO3 光催化活性较低,掺杂多种元素如Zn、Pt、Ag、Fe、Mg和Ti等可有效降低WO3半导体的带隙,是调节 WO3带隙和提高其光催化活性的有效策略。在光催化分离膜领域,Kazemi等采用自组装法制备含有掺 FeO的 WO3光催化剂的壳聚糖海藻酸钠改性 PSF 膜,提高了 WO3的光催化活性,在可见光照射下对 Cr(Ⅵ)离子有明显的去除作用,见图8。

Shafaei等采用相转化法制备了含有不同浓度 WO3[0~2% (质量分数) ]的光催化自清洁 PSF 超滤膜,在 WO3的作用下,改性膜渗透性能及对垃圾渗滤液的化学需氧量 (COD)去除效果显著提高。
WO3 还可以抑制微生物在膜表面的生长,Sathya 等以果胶为共混添加剂,以 WO3为抗菌剂,采用相转化法制备了聚醚酰亚胺复合平板膜,并用于纺织废水处理。在半导体光催化剂上施加电位可以提高光催化效率,光电催化过程使光生电荷更好地分离,Martins等研究了尼龙纤维和不锈钢网组成的新型夹心膜,通过在不锈钢网上电沉积WO3,由于过滤、吸附和光电过程的协同作用,三明治膜在废水光电催化处理中表现出良好的性能。膜过滤与光电催化相结合,实现了纺织染料活性红(RR-120)的高效去除。基于WO3的光催化分离膜制备方法及光催化性能见表4。

目前,在提高WO3的光催化性能方面已有大量报道,主要集中在掺杂过渡金属离子、稀土元素离子,但基于WO3的光催化分离膜研究较少,后续还需注重扩展WO3的光谱响应范围、提高光量子产率和改善光催化性能的稳定性等,以扩大其在光催化分离膜方面的应用范围。
5 结论
TiO2、ZnO、g-CC3N4和 WO3四类光催化剂具有无毒害、成本较低和环境友好等特点。其中,TiO2 和ZnO带隙宽,仅对紫外光响应,TiO2良好的化学稳定性且表面羟基可以有效改善光催化分离膜亲水性;ZnO氧化还原电位高,但溶于强酸强碱,限制了其 pH 使用范围。g-C3N4和 WO3具有中等带隙,可见光即可响应,具有良好的化学稳定性和热稳定性,但仍存在可见光利用率低和光生电荷复合率高的问题。因此,改善光催化剂的光生电荷分离并将其响应扩展到可见光区域是未来的发展趋势。光催化与膜分离技术耦合不仅克服了半导体材料难以回收利用的缺点,而且解决了膜分离过程中的膜污染等问题,可应用于消毒杀菌、微污染物的去除、染料的去除、重金属离子的去除、海水淡化等领域。光催化分离膜逐步从紫外光响应发展至可见光响应,根据其制备方法分为三类。①独立光催化膜。这类膜由纯光催化剂纳米线、纳米管或纳米纤维制成膜,具有较大的反应表面积,但制备工艺复杂,生产成本高,力学性能差。②光催化剂混合基质膜。这类膜将光催化剂混合在聚合物基质中,降低了光催化剂流失的可能性,高效光催化剂的制备、膜内催化剂的稳定性是保证光催化膜效能的关键。③表面负载光催化剂的光催化膜。这类膜制备方法简单,发展高效的负载方法和调控光催化剂分散度和含量是提高膜稳定性和光催化活性的关键因素。光催化分离膜具有良好的发展前景,但现阶段国内外的应用研究多局限于实验室模拟有机废水体系,在实际工业应用中仍面临着许多问题和挑战。
首先,利用太阳能是实现可持续发展的重要途径,尽管已有大量有关可见光响应光催化剂的研究,但目前报道的光催化分离膜大多是由紫外光激发的。因此,开发可见光响应的光催化分离膜具有重要的意义。其次,光催化膜耐久性数据缺乏,其长期稳定性值得进一步探究。综上所述,开发可见光响应的光催化膜、提高光催化膜活性及耐久性仍是今后研究的重点。








官方公众号
官方小程序