北极星水处理网讯:近年来,水务行业持续发展,城镇化进程推动水务行业在需求端持续扩容,水务行业产能有所增长。2021年以来,经济持续恢复,宏观政策保持连续性和稳定性,在经济仍然承压的背景下,预计会带动行业投资的加速。节水提效和加大城镇污水建设等政策的出台,为供水行业提标改造和城镇污水处理扩产提供空间,资金和技术实力较强行业龙头成为异地扩张重要主体,水务行业仍保持区域垄断和行业龙头的竞争格局。2020年,水务企业营业收入持续增长,债务负担有所加重,投资规模的增长使得现金流整体呈现净流出态势。随着在建项目的逐渐完工投产,预期水务行业未来几年产能将进一步释放。
一、行业概况
水务行业产业链主要涉及从自然水体中取水、水的加工处理、供应和污水处理等环节。产业链的最上游是水源的获取;水资源的丰富程度、水质的优劣直接影响水务行业原水获取的难易程度和水生产的成本。水务行业下游主要是城镇居民生活、生产等方面用水需求,城镇人口的增长,环保节水等政策的要求对水务行业下游需求端产生重要影响。
从最上游水源供给方面来看,我国水资源总量丰富,但区域分布不均衡。根据《2020年水资源公报》,2020年,我国水资源总量31605.2亿立方米。近年来,我国水资源开发总量基本维持在20%~25%之间,主要来源于地表水,地表水占比在95%以上,地下水占比不足5%。水资源区域分布上,我国水资源主要分布在南方区域,北方水资源仅占水资源总量的20%左右,但我国北方人口约占全国人口的近一半,经济总量约占全国总经济总量的40%,我国水资源分布与人口和区域经济分布不匹配,广大北方和部分沿海地区水资源严重不足,其中,部分省份人均水资源量不足1000立方米,人均水资源量匮乏成为制约区域水务企业发展的重要因素。目前,我国主要通过南水北调和沿海地区海水淡化方式解决水资源缺乏和区域分布不均衡问题。通过南水北调工程三条调水线路,与长江、淮河、黄河、海河相互联接,改善了河南、河北、北京、天津等地区用水问题。海水淡化方面,海水淡化主要分布在沿海且水资源相对缺乏区域,近年来,我国海水淡化设计产能逐年增长,但规模仍较小。
从水质来看,我国地表水质有所改善,但北方区域水质较南方仍差。我国水质分为Ⅰ~劣Ⅴ,其中Ⅰ~Ⅲ类水质通过加工处理可作为饮用水源。根据《中国生态环境状况公报》,2020年,我国地表水中Ⅰ~Ⅲ类水质占比83.4%,较2019年上升8.5个百分点,污染水质占比有所下降,地表水质有所改善;分区域来看,西北诸河、浙闽片河流、长江流域、西南诸河和珠江流域水质为优,黄河流域、松花江流域和淮河流域水质良好,辽河流域和海河流域为轻度污染。地下水水质总体较差,Ⅰ~Ⅲ类水质仅占13.60%。
从需求端来看,水务行业产业链的下游主要涉及居民生活、生产等方面用水,2020年用水总量有所下降。2020年,我国用水总量5812.9亿立方米,受新冠疫情、降水偏丰等因素影响,较2019年减少208.3亿立方米。其中工业和生活用水占比在35%左右,农业用水占比在60%,生态环境用水占比较小。从变化趋势来看,受工业节能减排提质增效影响,工业用水占比略有下降;受城镇化进程带来的城镇人口逐年增长,城镇生活用水占比持续增长。农业用水方面,在加强农业节水等政策影响下,近年来农业用水占比逐年下降。在环保生态治理等因素影响下,生态环境用水占比逐年增长,但仍维持较低占比。
城镇化进程推动用水人口持续增长,城市生活用水成为供水行业需求端的主要来源。近年来,随着城镇化进程推进,城镇用水人口持续增加,2019年城镇用水人口增至9.83亿人,其中城市用水人口占比68.06%,县城用水人口和乡镇用水人口占比分别为15.36%和16.58%。2019年,我国城镇用水总量达874.9亿立方米,较2018年增长1.73%;其中城市用水628.30亿立方米,占城镇用水总量的70.59%;按用途划分,生活用水占比最高,其次是生产用水和公共服务等方面用水。
污水处理行业需求量增速高于同期用水需求增速,污水处理行业需求端发展较快,城市生活污水处理成为污水处理行业需求端的主要来源。污水排放量是衡量污水处理行业需求端的重要指标。2019年,全国城市和县城污水排放量656.95亿立方米,较2018年增长5.82%;其中城市污水排放量554.65亿立方米,占比84.43%;按性质分,生活污水占全国污水排放总量的60%以上;整体看,污水处理行业需求持续增长。
供水和污水处理需求的增加推动我国水务行业整体运营能力的提升。2019年,我国城镇供水能力达4.67亿立方米/日[1],较2018年增长20.98%。全国城市和县城污水处理能力2.15亿立方米/日,较2018年增长6.44%。我国水务行业整体运营能力进一步提升。
对于水务企业来说,水费收入的稳定性和持续性是其核心竞争力。目前我国水务企业的水费收入主要来源于城镇自来水费和污水处理费。受目前配套设施尚未健全及农村水费征收尚未完全普及等因素影响,我国农村水费征收范围和收入规模有限。因此,目前,联合资信水务行业需求端研究主要针对城镇生产和生活方面的供水和污水需求。
此外,随着我国经济的持续发展,城镇化进程的持续推进,居民生活用水和生产用水需求仍将持续稳步增长。加之国家政策对水务相关设施投资的倾斜及相关配套资金的大力支持,促进我国供水和污水产能的进一步释放。联合资信认为,水务行业从供需两端均将保持稳步增长趋势。
二、行业环境
(一)宏观环境及对水务行业影响
2021年以来,我国宏观经济持续恢复、稳中向好,宏观政策保持连续性和稳定性。财政支出节奏偏慢,防风险和调结构成为阶段性任务;专项债发行缓慢,在经济仍然存在稳增长压力的背景下,下半年专项债发行节奏有望加快,预计会带动水务行业投资的加速;坚持稳健货币政策,并适度向实体经济融资倾斜。
2021年上半年,中国宏观政策保持连续性、稳定性,经济持续稳定恢复、稳中向好,积极的财政政策兜牢基层“三保”底线,发挥对优化经济结构的撬动作用。财政方面,受经济持续恢复及大宗商品价格的原因,上半年全国财政收入恢复性增长,财政支出节奏偏慢,上半年全国一般公共预算支出12.17万亿元,同比增长4.50%,支出进度仅为全年预算的48.65%,防风险和调结构成为阶段性任务;上半年房地产市场景气度较高,土地出让金收入增速较高,但受到上半年专项债发行偏慢的影响,政府性基金支出显著弱于收入,截至2021年7月底,专项债发行1.35万亿元,仅占全部新增额度的37.1%。货币金融政策方面,央行对货币政策的指引为“保持货币供应量和社会融资规模增速同名义增速基本匹配”,坚持稳健的货币政策,但同时在实体经济上,落实和发挥好结构性货币政策的牵引带动作用,在信贷增长缓慢地区、小微企业以及绿色低碳等方向上进行支持偏斜。
2020年在基建补短板和提高有效投资提供资金支持背景下,全年水务建设、生态保护等水务项目发行专项债金额合计3223.71亿元,是2019年发行金额的4.26倍。2020年以来,积极的财政政策促进水务项目专项债发行规模快速增长。2021年上半年,受今年下达额度较晚以及监管加强对专项债审核影响,上半年地方政府债发行进程有所放缓,水务相关专项债发行金额347.10亿元,仅为2020年全年的10.77%,在经济仍然存在稳增长压力的背景下,下半年专项债发行节奏有望加快,预计会带动水务行业投资的加速。
(二)行业政策及对水务行业影响
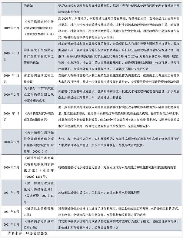
2020年以来,水务行业政策重点体现在用水提质增效,实施严格节水制度;加快城镇污水设施建设和污水排放检测,进一步释放污水处理产能;推进水费改革提升水务行业盈利空间;通过中央,地方和外部融资等方式保证项目建设资金。预期我国水务行业在提质增效,扩展污水产能方面将得到突破。
国家发改委、水利部等多部委新出台水务行业相关文件,主要通过以下三个方面确保水务行业健康、可持续发展。(一)要求实施严格的节约用水制度,控制用水总量;在《国家节水行动方案》要求下,我国将进一步实施最严格的节水制度,通过降低漏损率,提高用水效率,降低单位产能水资源使用量,并在用水总量上进行严格控制。(二)加快城镇污水设施建设,加强污水排放监测,进行污水处理收费标准改革。相关政策要求要加快推进生活污水收集处理设施改造和建设,规范工业污水集中处理设施,监测重点排污企业污水排放;并要求地方各级政府尽快将污水处理费收费标准调整到位,原则上应当补偿污水处理和污泥处理处置设施正常运营成本并合理盈利,并综合考虑企业和居民承受能力,完善差别化定价,统筹使用污水处理费与财政补贴资金,通过政府购买服务方式向水务企业支付服务费。(三)中央预算、地方财政、金融机构和社会资本方等多方参与,解决污水处理、水利设施和生态治理等项目资金需求。政策要求,对于生态保护等重点项目,可纳入中央项目储备库管理,加快中央预算执行,进一步理顺中央与地方收入划分和完善转移支付制度改革中统筹考虑地方环境治理的财政需求,建立健全常态化、稳定的中央和地方环境治理财政资金投入机制。加大财政投入力度,研究探索规范项目收益权、特许经营权等质押融资担保,鼓励金融机构为污水处理提质增效项目提供融资支持。营造良好市场环境,吸引社会资本参与设施投资、建设和运营。通过政府和社会资本合作方式,吸引社会资本参与农村生活污水治理。对补短板的社会民生等方面基础设施项目,在投资回报机制明确、收益可靠、风险可控前提下,可适当降低资本金最低比例。
以上政策将对水务行业在提质增效、扩大产能、提升盈利空间等方面产生重要影响。提质增效方面,根据政策要求,我国将持续实施严格节水政策,提高用水效率、降低漏损率、控制用水总量,2019年,我国公共供水管网漏损率达14.12%,仍然较高,未来加快城市老旧供水管网改造成为节水提效的重要工作之一。2020年,我国用水总量5812.9亿立方米,考虑到未来我国经济持续发展,城镇用水持续增加,我国用水总量控制将面临一定挑战,未来节水及相关配套项目将成为水务行业发展的方向。扩大产能方面,在加快城镇污水建设和加强污水排放监测等指导下,我国污水处理覆盖范围和处理对象将扩大,需求端的增长将推动城镇生活和工业污水处理量的进一步释放,且在中央预算、地方财政等资金支持下,水务行业投资将加快进行,从而进一步促进水务行业产能的提升。在提升盈利空间方面,在节水政策下,预期政府可能将通过水价的调节作用促进节水目标的实现,水价有望持续增长。此外,在污水处理收费标准改革政策指导下,要求污水处理费定价机制需要考量补偿污水处理和污泥处理处置设施正常运营成本并合理盈利,该政策预期将有效推进我国水费征收的市场化改革,提升我国水务行业盈利水平。但考虑到水务行业涉及国计民生,公益性较强,短期内水价涨幅空间仍有限。

三、行业周期性及目前所处阶段
从行业周期来看,虽受部分年度政策导向,行业发展略有波动,但水务行业仍属于弱周期行业。从目前所处阶段来看,我国供水普及率较高,供水行业处于成熟期;近年来污水行业快速发展,地级市和县城污水处理接近成熟期,但乡镇污水空间巨大,污水行业整体仍有较大成长空间;再生水规模较小,整体发展仍处于导入期。
(一)水务行业周期性
水务行业属于弱周期行业。生活用水除个别年份外,整体发展稳定;生产用水易受经济和政策影响出现波动,但近十年增速保持窄幅震荡。
供水和污水处理量是衡量水务行业发展的重要指标,它不仅是水务行业投资规模的结果反映,也直接决定了水务行业收入,并间接影响水务行业利润。联合资信通过水务行业处理量指标简析水务行业周期性特点。通过分析1978年以来水务行业处理量规模和增速发现,水务行业处理量整体呈现增长趋势;增速方面,整体稳定在一定区间,但部分年份有所波动。整体看,水务行业整体周期性不明显,属于弱周期行业。

从具体子行业来看,除2006年居民生活用水有所波动外[2],其他年份居民生活用水总量增速保持稳定,生产用水在2012年之前波动较大,之后年度增速变动与生活用水趋同。从具体波动来看,生产用水波动与我国水务政策密切相关,2006年,我国在《十一五规划纲要》中首次提出“节能减排”使得我国生产用水量同比下降,加之经济危机因素影响,生产用水量在2007-2009年同比增速为负,之后随着经济发展用水量同比增速又有所回升。2011年,“十二五”规划出台《“十二五”节能减排综合性工作方案》,使得用水总量同比增速有所下降,但政策之后保持相对稳定。根据《国家节水行动方案》要求,到2022年,万元国内生产总值和工业增加值用水量较2015年分别降低30%和28%,预期我国生产用水效率将有所增长,进而对冲因经济总量的持续增长对生产用水总量需求的增加,工业生产整体用水总量预期保持稳定。

(二)水务行业目前所处阶段
供水行业处于成熟期;污水行业城乡发展存在差异,乡镇污水空间较大,整体污水行业仍有较大成长空间;再生水规模较小,整体发展仍处于导入期。
供水方面,从用水普及率来看,近年来,我国城市、县城、建制镇和乡用水普及率小幅增长,基本保持稳定,2016年以来地级市和县城用水普及率均在90%以上,乡镇用水普及率相对较低,未来尚有一定空间;从固定资产投资来看,我国供水固定资产投资相对稳定,我国供水行业整体处于成熟期。
污水处理方面,从污水处理率来看,近年来,我国地级市和县城污水处理率快速发展,2017年以来污水处理率在90%以上,基本处于成熟期。但是,我国乡镇污水处理尚不完善,联合资信通过污水处理总量与用水总量的比率估算我国整体污水处理率,2019年整体污水处理率估算值仅为70%左右,与城市和县城污水处理率尚有差异,乡镇污水处理空间较大。从固定资产投资规模来看,近年来,我国排水固定资产投资规模持续增长,2019年增速有所放缓,供水固定资产投资规模保持相对稳定;排水固定资产投资规模与供水固定资产投资规模差距较大。随着排水固定资产的持续投入,我国污水处理能力将进一步释放,我国污水处理行业持续进入快速发展时期。
再生水方面,近年来,我国市政再生水利用规模较小,市政再生利用率不足20%。2021年,国家发改委、水利部等在《关于推进污水资源化利用的指导意见》等多部文件中提到要强化污水再生利用,到2025年,全国地级及以上缺水城市再生水利用率达到25%以上,京津冀地区达到35%以上。总体看,我国再生水利用还不完善,尚处于导入期。


四、行业竞争态势分析
水务行业涉及国计民生,且易受区域管网等物理因素限制,行业进入壁垒较高。水务行业整体呈现以地方水务企业为主,且区域垄断性突出;头部水务企业利用资金和技术优势进行跨区域扩张,竞争有所加剧。但考虑到行业的特殊性,联合资信认为水务行业整体竞争格局仍呈现区域垄断和行业龙头并存趋势。
水务行业准入方面,水务行业涉及国计民生,行业准入须满足相应资质,后期运营模式、收费标准及环保标准等方面均须接受政府相关部门的批准和监督,市场化程度较低。此外,在水务行业供产销的链条中,重要的环节是通过供水管网将水源输入至下游需求端,同时将污水通过排水管网输送至污水处理厂进行加工处理,水务行业特殊的运营方式决定了其具有较高的管网建设以及设备采购成本,易受区域管网等物理因素限制,且大部分城市供水业务已经进入成熟发展期,区域内供水设施及管网建设已趋近饱和,较高的污水处理技术水平和管理经验要求对新参与者设置较高门槛,整体看,水务行业进入壁垒较高。
水务企业类型和竞争格局方面,目前,我国行业内分布的水务企业大致可分为三种,国有水务企业(央企和地方国企)、外商投资水务企业和民营水务企业。其中,国有地方水务企业最为普遍,多为所在地方原事业单位改制形成,其业务结构相对单一,以服务所在区域供水和污水处理为主业,区域垄断性突出,是水务行业的主力军。部分实力较强的区域(北京、深圳、成都、重庆等地)地方国有水务企业和央属水务企业基于雄厚的股东背景、资金实力和技术水平,通过并购、合资、参控股、BOT和PPP等手段在全国范围内或国外异地扩张,获取供水和污水处理业务特许经营权,并通过水务衍生行业拓展成为投资型综合水务企业,对原区域内地方水务企业产生一定竞争。外资水务企业往往拥有先进的水务技术和较高的管理水平,尤其在污水处理行业处于技术领先地位,但进入中国水务市场数量较少。民营水务企业所占市场份额较小,主要通过PPP模式在污水处理和水环境治理领域参与竞争,面临较大投资和回款压力。
未来竞争方向方面,近几年,随着我国生态治理和环保力度加大,出现黑臭水体治理、水环境综合治理,污泥处置等水务衍生行业。水务衍生行业对资金实力和技术水平要求较高,水务衍生业务仍将继续成为实力较强的央企或经济发达区域地方国企积极参与对象;一般的地方国有水务企业受限于资金和技术水平,参与度不高。此外,伴随经济发达的城市水务行业进入成熟期,需求增长放缓,相关配套设施还不健全的区县城市及乡镇地区成为实力较强的水务企业异地扩张的机会。一方面,区县乡镇之前尚未完全建立完备的供排水管道,准入的物理限制较低,且受制于区域财力不足等因素影响,该区域更愿意接纳外部水务企业进入;另一方面,随着近年来我国污水排放标准提升,对水务企业的污水处理技术要求越加严格,对于技术实力不强且财政实力有限的区域则会考虑技术先进的污水处理企业进入。
综上,地方国有水务企业区域垄断性突出,实力较强的地方国有企业和央企等行业龙头利用资金和技术优势积极参与水务衍生行业投资及财政实力偏弱的区县城镇供排水项目。但水务行业涉及国计民生,竞争格局基本稳定,预期水务行业整体仍呈现区域垄断和行业龙头趋势。

五、行业增长与盈利能力
(一)行业增长趋势
供水方面,我国城市用水普及率较高,供水能力增长逐渐放缓;乡镇供水尚有一定开发空间。十三五期间,行业漏损率控制进度低于政策预期,在节水提效政策指导下,老旧供水管网改造为水务企业投资增长释放一定空间。
城市供水方面,随着城市化进程推进,城市用水人口持续增加,2019年城市用水人口增至5.18亿人,同比增长2.92%。同期,城市供水能力达3.09亿立方米/日,较2018年下降1.01%,主要系我国大力倡导节约用水,自来水生产供应相应调整所致。2019年,我国城市供水总量达628.30亿立方米,较2018年增长2.23%。用水结构中,居民家庭用水占比最高,为46.97%,生产运营用水占比30.43%,其他为公共服务等方面用水。2019年,我国城市供水管道长度92.01万公里,较2018年增长6.37%;城市用水普及率进一步上升至98.78%。2019年,城市供水行业固定资产投资560.1亿元,较2018年略有上升,整体呈现稳中小幅波动态势。我国城市供水行业处于平稳发展状态。

乡镇供水方面,2019年,我国乡和建制镇用水人口1.82亿人,同比增长1.11%,乡镇年用水总量141.66亿立方米,同比下降2.84%。2019年,我国乡、镇的用水普及率分别为80.5%和89%,较城市98.78%的用水普及率尚有差异,乡镇供水市场尚有一定开发空间。
此外,根据我国节水政策要求,到2017年全国公共供水管网漏损率控制在12%以内;到2020年控制在10%以内,水资源节约和循环利用达到世界先进水平;2019年,我国公共供水管网漏损率达14.12%,进度与政策要求相比较为滞后,未来城市老旧供水管网改造仍将是水务行业投资的重要内容。
随着“十三五”期间污水处理基础设施的持续投入,我国城市污水处理率已达到96.81%。根据规划,“十四五”期间,我国污水基础设施建设主要是补短板,投资强度较“十三五”期间有所下降,预计未来污水处理能力仍将保持增长,但增速将有所放缓。对于财力较弱区域污水处理费回款情况和PPP项目投资压力仍应保持关注。
污水处理分为工业废水处理和生活污水处理两大类,以生活污水为主。近年来,生活污水占全国污水排放总量的60%以上。2019年,全国城市污水排放量554.6亿立方米,较2018年增长6.43%。同期,全国城市污水处理能力1.79万立方米/日,较2018年增长5.82%,显著高于同期城市供水能力增速。2019年,全国城市污水处理率增至96.81%,同比增长1.32个百分点,城市污水处理率进一步上升。2019年,全国城市污水处理及其再生利用固定资产投资规模为803.7亿元,同比增长0.13%。2016-2019年,我国城市污水处理及其再生利用固定资产投资合计2547.00亿元,同期县城污水处理及其再生固定资产投资563.23亿元[3]。我国城市污水处理率很高,乡镇污水处理率整体处于较低水平,以建制镇为例,2019年全国建制镇污水处理率为54.43%,其中污水处理厂集中处理率为45.26%,明显低于全国城市污水处理率,也低于同期建制镇供水普及率88.98%的水平。
根据《“十四五”城镇污水处理及资源化利用发展规划》,“十四五”期间,主要在补齐城镇污水管网短板,提升收集效能;强化城镇污水处置设施弱项,提升处理能力以及推进污水资源化利用三方面推进设施建设;计划新增和改造污水收集管网8万公里,新增污水处理能力2000万立方米/日,新建、改建和扩建再生水产生能力不少于1500万立方米/日,新增污泥无害化处置设施规模不少于2万吨/日。随着“十三五”全国城镇污水处理体系的基本建立,“十四五”规划设施建设目标较“十三五”期间显著减少,建设内容更加注重“补短板”,预计相关固定资产投资金额会有所下降,而随着污水处理及再生利用设施的投资并投入运营,城镇污水处理能力预期将进一步提升,行业仍处于发展期。部分污水处理厂运营初期,政府给与一定保底污水量的结算支持,对于一些财政实力较弱区域,应关注污水处理费回收情况。此外,在环保政策驱动下,水环境综合治理等水务衍生行业发展较快,部分投资型综合类水务企业利用资金优势通过PPP模式积极参与水环境综合治理等水务衍生行业投资,该类项目前期投入规模大,回款期长,对地方政府财政实力依赖程度较高,企业资本支出和现金回流或将面临较大压力。

(二)水价变动趋势
近年来,我国重点城市居民生活用水价格整体呈现小幅上涨趋势,2020年,部分城市居民生活用水价格进一步调升;水资源匮乏城市水价格较高;伴随着水价改革的推进及节水政策指导下水价调控作用的发挥,预期城市供水价格未来温和上涨。
我国水价主要由自来水费、水资源费和污水处理费构成。从定价模式来看,目前我国水价仍然由各地物价部门通过举行价格听证会的方式确定。水费征收范围包含居民生活用水、生产经营用水(工业用水、行政事业用水、经营服务用水)和特种行业用水三类。其中,居民生活用水水价整体最低,生产经营用水水价次之,特种行业用水水价最高;受居民生活用水量在城市用水量中占比最高影响,水务企业供水收入主要来源于居民生活用水。

截至2021年3月底,我国重点城市居民生活用水平均自来水价格为2.33元/立方米,居民生活用水水价整体呈现小幅上涨趋势。从自来水价格排名来看,京津冀、河南、山东等水资源匮乏区域城市自来水价格明显高于其他城市。2020年以来,在全国省会城市和计划单列市中,昆明市将第一阶段供水价格从2.45元/立方米调整至3.20元/立方米,上海市拟将第一阶段供水价格从1.92元/立方米调整至2.27元/立方米,其他省会城市和计划单列市自来水价格保持稳定。从自来水价格排名来看,京津冀、河南、山东等水资源匮乏区域城市自来水价格明显高于其他城市。
近年来,国务院等有关单位发布多项文件,要求提高节水意识,充分发挥市场机制进行水价改革;加快建立健全以“准许成本加合理收益”为基础的供水定价机制,未来水价调整节奏有望加快。根据《城镇供水价格管理办法》(发改委令住建部令第46号),居民生活用水阶梯水价设置应当不少于三级,级差按不低于1:1.5:3的比例安排;非居民用水及特种用水实行超定额累进加价制度,原则上水量分档不少于三档,二档水价加价标准不低于0.5倍,三档水价加价标准不低于1倍,缺水地区要根据实际情况加大加价标准。目前各类型用水级差普遍小于上述要求,在政策指导下,预期自来水水价格将温和增长。
近年来,我国各地污水处理价格呈上升趋势,但大部分城市收费标准仅基本满足国家规定收费标准下限,部分城市未来仍有较大上调空间。
从污水处理价格来看,目前各地污水处理价格仍然由政府决定,价格整体仍然处于低位。根据国家发改委《关于制定和调整污水处理收费标准等有关问题的通知》(发改价格〔2015〕119号),污水处理收费标准要补偿污水处理和污泥处置设施的运营成本并合理盈利。城市污水处理收费标准原则上居民应不低于0.95元/吨,非居民不低于1.40元/吨。2020年,在全国省会城市和计划单列市中,太原市城区污水处理收费有所调整,居民用水污水处理收费标准由0.50元/立方米调整为0.95元/立方米,其他省会城市和计划单列市污水处理价格保持稳定。近年来,我国重点城市居民生活污水处理平均价格虽呈上升趋势,但该价格仅基本满足国家规定收费标准下限,并且居民生活污水处理费排名靠后的城市例如拉萨、海口、深圳等地,污水处理价格处于0.80元/吨~0.90元/吨,尚未满足国家规定最低收费标准0.95元/吨。整体看,污水处理价格仍处低位,部分城市尚有较大上调空间。

(三)水务企业增长与盈利能力
受益于水务工程施工、水环境整治、污水处理业务的增加,水务企业收入和利润总额均持续增长,但利润总额对政府补助的依赖程度仍较高。
2018-2020年,根据联合资信口径的水务企业样本[4]实现营业收入合计分别1993.59亿元、2243.01亿元和2427.96亿元,年均复合增长10.36%。同期,水务企业利润总额合计分别为282.05亿元、319.09亿元和314.38亿元,年均复合增长5.58%。水务企业营业收入整体上呈增长趋势,利润总额波动增长,主要系水务工程施工、水环境整治、污水处理业务增加等因素综合影响所致。2021年一季度,水务企业实现营业收入合计583.51亿元[5],同比增长37.52%,主要系2020年一季度受疫情影响,企业停工,用水量减少所致,受此影响,2021年一季度,水务企业实现利润总额合计79.76亿元,同比增长218.55%。2020年水务企业其他收益对利润总额的贡献由2019年的26.56%上升至29.22%,仍保持在较高水平,水务企业利润总额对政府补助的依赖程度仍较高。2018—2020年,水务企业平均总资本收益率波动下降,分别为3.21%、3.34%和2.90%。受股权投资收益变动、相关成本以及融资财务费用增加等影响,水务企业整体盈利能力有所波动。未来随着在建水务项目逐渐完工运营,产能得以释放,预计行业整体盈利能力有望提升。

六、行业杠杆与偿债能力
(一)水务企业现金流情况
水务企业现金流状况较好,收现能力较强,投资活动现金流出规模较大,未来随着污水处理及水环境治理领域投资需求增长,预计大规模投资需求仍将持续。
2018-2020年,水务企业经营活动现金流入量合计不断增长,分别为2788.24亿元、3096.38亿元和3162.45亿元;水务企业经营活动净现金流量合计同时呈增长趋势,分别为521.06亿元、553.00亿元和591.28亿元。同期,水务企业平均现金收入比分别为103.35%、99.75%和102.39%,收现质量较为稳定且表现较好。2021年一季度,水务企业经营活动平均现金流入量14.01亿元,同比增长10.84%;水务企业平均经营活动净现金流量0.12亿元,同比下降52.98%。

随着水利基础设施建设的投入以及PPP模式项目的推进,水务企业投资活动整体表现为大额的现金流出。2018-2020年,水务企业投资活动现金净流出分别为1244.34亿元、1444.22亿元和1344.42亿元,绝大部分来自购建固定资产、无形资产的现金流出,符合水务行业总体发展趋势。2021年一季度,水务企业投资活动现金净流出为347.42亿元,同比增长6.26%。未来随着污水处理及水环境治理领域的需求增长,预计大额投资需求仍将持续。
(二)水务企业有息债务情况
受水务工程投资需求增加影响,水务企业债务规模逐渐增长,以长期债务为主,债务负担小幅逐渐上升但整体可控,其中跨区域投资的水务企业债务负担上升明显。
2018-2020年,水务企业有息债务逐渐增长,年均复合增长12.61%。2020年底,水务企业有息债务规模合计6869.77亿元,主要系水务及相关基建工程业务规模扩大所致。其中,长期债务占比较高,近三年分别为71.03%、72.03%和69.32%,2020年底长期债务占比减少主要系部分长期债务转入短期债务核算。2020年底与2021年一季度底,水务企业应付债券占全部有息债务的比重分别为19.81%和19.72%,保持相对稳定,水务企业融资仍以银行借款为主。
2018-2020年,水务企业整体资产负债率和全部债务资本化比率均小幅逐渐上升,2020年底分别为57.84%和44.97%,但跨区域投资和从事水利水电建设工程的水务企业债务负担上升明显,样本中有约36%的企业资产负债率超过65%。

(三)水务企业偿债能力
水务企业的整体偿债能力较好,预计未来行业偿债能力将继续保持稳定,因存量债务规模过大或盈利能力下滑导致的偿债指标明显弱化的企业应重点关注。此外还应持续关注水务企业对外资金拆借回收情况。
短期偿债能力方面,2018-2020年,水务企业经营性现金流入/短期债务平均值分别为13.46倍、12.78倍和4.40倍,主要系三家水务企业短期债务数额较小;剔除以上三家水务企业,经营性现金流入/短期债务平均值分别为7.96倍、2.88倍和4.34倍。同期,水务企业现金类资产/短期债务分别为18.33倍、13.31倍和2.41倍,剔除上述三家水务企业后,水务企业现金类资产/短期债务平均值分别为5.00倍、1.69倍和2.17倍。水务企业整体短期偿债能力良好。

长期偿债能力方面,2018-2020年,受水务投资需求增加、盈利水平增速相对缓慢影响,水务企业全部债务/EBITDA分别为2.10倍、10.33倍和10.52倍,整体长期偿债能力较为稳定且整体偿债能力较强(2018年整体债务规模较小),预计未来行业偿债能力将继续保持稳定;因存量债务规模过大或盈利能力下滑导致的偿债指标明显弱化的企业应重点关注。
七、发债企业信用表现
(一)水务企业信用级别分布和调整情况
水务企业数量众多,主要分布在各地级市或区县,企业单体规模较小,由于债券发行门槛较高,水务行业发债企业数量较少。截至2021年6月21日,存续发债水务企业的主体信用级别主要分布在AA、AA+和AAA,占比分别为27.54%、40.58%和26.09%,其中AAA级别的水务企业存续债券余额1137.34亿元,规模占比最大。
2020年以来,69家存续发债水务样本企业中有8家主体信用级别发生了变化,其中5家公司级别上调,3家公司级别下调。

(二)水务企业债券发行情况
2020年,市场资金面整体较上年宽松,在再融资需求的推动下,非金融企业前期积累的融资需求得到一定释放,同时在环保治污政策不断推进、水利项目投资规模持续加大的背景下,2020年,共有41家水务企业发债,较上年持平,共计发行债券92只,发行数量同比下降3.16%;发行规模合计664.90亿元,同比增长7.83%,发行时间相对集中在2020年上半年。2021年1-6月,共有29家水务企业发债,共计发行债券47期,发行规模340.40亿元,相当于2020年全年发行规模的51.20%,发行规模较去年同期下降6.84%。
从发行品种看,2020年,水务企业发行债券品种以中期票据和短期融资券为主,合计发行数量和发行规模分别占当年发行总量的72.83%和64.58%;2021年上半年,水务企业发行品种及发行规模中短期融资券占比最大,分别占当期发行总量的59.57%和49.62%。

2020年,水务企业短期债券发行期数及规模继续上升,各级别发行主体中,AA级主体发债期数仍然最多,发行规模延续了向高级别集中的趋势。
2020年以来发行短期债券的水务企业主体级别均在AA及以上级别,短期融资券(含超短期融资券,下同)为主要短期债券品种。2020年以来,水务企业所发行其他短期债券品种很少,钱江水利开发股份有限公司及云南水务投资股份有限公司分别于2020年2月和3月发行期限0.49年定向债务工具,金额均为1亿元;水发集团有限公司于2020年9月和2021年1月分别发行15亿元和5亿元短期公司债。
从短期融资券发行期数来看,2020年AA级主体所发期数最多,占比为41.03%,较去年基本持平。同期,AA+级主体所发短期债券占比下降至20.51%,AAA级主体发展短期债券期数占比上升至38.46%;AA-级主体仍然未发行短期债券。短期融资券发行期数呈现向AAA级别集中趋势。
从短期融资券发行规模来看,2020年,AA+级水务企业所发短期融资券规模占比下降至24.12%,AA级水务企业所发短期融资券规模占比下降至18.23%,短期融资券发行规模呈现向AAA级集中的趋势。
2021年1-6月,各主体级别水务企业所发行短期融资券期数及发行规模占比较2020年全年变动不大,按期数统计,AA级、AA+级及AAA级发行主体发行短期融资券期数占比分别为28.57%、32.14%和39.29%;按发行规模统计,AA级、AA+级及AAA级所发短期融资券的规模占比分别为28.57%、32.14%和39.29%。
整体来看,水务企业选用短期债券进行融资的频率及规模有所增加,发行规模的增长主要来自AAA主体所发的短期融资券及短期公司债。2020年全年累计使用短期债券融资较大的企业为水发集团有限公司(65亿元)和广东粤海控股集团有限公司(50亿元)。

2020年以来,水务企业所发中长期债券的信用级别呈现向AAA级集中的趋势。
2020年水务企业所发中长期债券(指发行期限在1年以上的债券,下同)的信用级别全部集中在AA以上级别。从发行期数来看,AAA级中长期债券的发行期数占比(48.00%)位居第一,较上年(36.84%)有所提升;其次为AA+级中长期债券,发行期数占比(26.00%)较上年(45.61%)有所下降;AA级中长期债券的发行期数占比(26.00%)较上年(17.54%)有所增长;水务企业所发中长期债券发行期数呈现向AAA级集中的趋势。
从发行规模来看,AAA级中长期债券的发行规模占比(58.50%)位居第一,较上年(49.33%)有所提升;其次为AA+级中长期债券,发行规模占比(23.93%)较上年(40.34%)有所下降;AA级中长期债券的发行规模占比(17.57%)较上年(10.33%)有所增长;水务企业所发中长期债券发行规模亦呈现向AAA级集中的趋势。
2021年1-6月,水务企业所发中长期债券的期数全部集中AA以上级别,共发行18期,AAA级占比44.44%,占比最大,为主要发行主体,AA+级和AA级占比均为27.78%;发行规模合计166.50亿元,AAA级所发中长期债券的规模占比为56.46%,AA+级和AA级水务企业所发中长期债券规模占比分别为25.83%和17.72%。

(三)水务企业发债利率、利差水平
2019年以来,新冠肺炎疫情突发事件及后续疫情的控制进展对我国宏观经济及货币、财政政策的制定带来较大影响,水务企业债券发行利率随之有所波动;水务企业不同级别、不同期限发行利差呈波动态势。
2019年至2021年6月,除AA级别水务企业债券发行利率波动上升外,其他级别水务企业所发行不同期限债券利率均波动下降。2020年,水务企业短期债券的平均发行利率为3.16%,较上年的3.80%大幅下降。2021年1-6月,水务企业短期债券平均发行利率(3.53%)较2020年有所上升,且较上年同期平均发行利率(2.97%)也有所上升。
由于各级别水务企业发行不同期限的公司债、企业债数量较少,本文选取期间内水务企业三年期和五年期中期票据的平均发行利率分析。2020年,水务企业三年期和五年期中期票据的平均发行利率分别为4.04%和3.70%,较上年同期限利率(4.26%和4.30%)有所下降。2021年1-6月,水务企业三年期和五年期中期票据的平均发行利率分别为4.00%和3.98%,较2020年利率均值有所波动。


从发行利差看,水务企业债券不同级别、不同期限发行利差呈波动态势。其中,AAA主体发行利差波动较小,其他企业发行利率区间及利差波动较大,主要系水务企业样本企业偏少,市场认可度差异较为明显,不同时间段发行企业的差异对发行利率及利差影响很大。2020年及2021年1-6月,水务企业债券不同级别、不同期限发行利差详见下表。

八、行业展望观点
水务行业属于弱周期行业,受宏观经济、行业政策等方面影响较其他行业相对较小,整体发展较为稳定。供水方面,城市供水进入平稳发展状态,乡镇供水尚有一定开发空间;在节水提效政策指导下,老旧供水管网改造为水务企业投资增长释放一定空间。污水处理方面,随着国家政策逐渐向节能环保方向倾斜,对污水处理基础设施投资加大,污水处理能力预期将进一步提升,污水处理行业尚有较大增长空间,但应关注财力较弱区域污水处理费回款情况和PPP项目投资压力。随着水价改革,未来水务行业整体盈利较有所提升,但水务行业涉及民生,公益性较强,短期内盈利增幅仍有限。随着我国城镇化进程推进,城镇居民人口的增长,生活、生产用水等需求端的增长推动水务行业产能持续释放,预期水务行业整体收入将持续增长。且在增加有效投资等政策指导下,水务行业投资增速有所加快。整体看,水务行业信用风险很低,整体信用展望为稳定。
[1] 由于城乡统计年鉴尚未披露乡镇供水能力,故该数据仅包含城市和县城供水能力。
[2]2006年城市居民用水总量同比有所波动可能与自2006年起按城区人口和城区暂住人合计口径统计原因所致。
[3] 污水处理及其再生利用固定资产投资口径来源于统计局披露的《城乡建设统计年鉴》,城市污水处理及其再生利用固定资产投资中不包含县城污水处理及其再生固定资产投资,县城投资规模单独统计。乡镇污水处理及其再生固定资产投资数据尚未披露,尚未统计在内。
[4]联合资信口径水务企业样本分析系以2020年底供水和污水收入占营业收入的45%及以上样本口径为基础对比近三年指标变化情况,样本企业共计56家;
[5]未获取部分企业2021年一季度数据,样本企业共计46家。
原标题:【行业研究】经济承压背景下,水务行业投资有望加速且产能将逐步释放——2021年水务行业展望报告








官方公众号
官方小程序