世环通小程序

2021年智慧水务典型案例发布!北控水务、长江环保、威派格等企业项目入选

   日期:2021-09-02     来源:住建部科技与产业化发展中心    

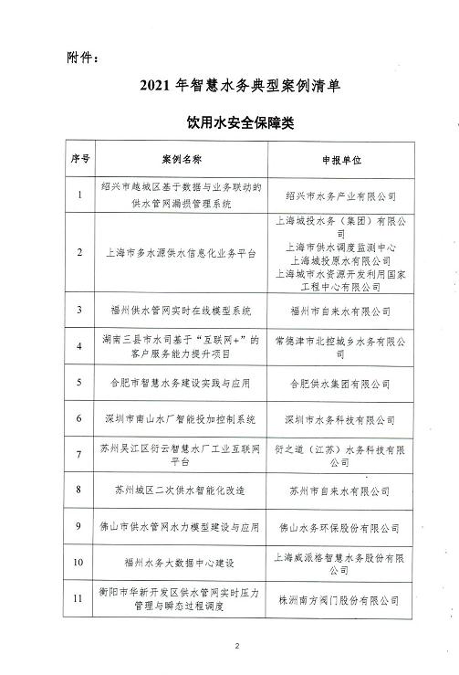
北极星水处理网讯:近日,住房和城乡建设部科技与产业化发展中心发布《关于发布2021智慧水务典型案例的通知》,饮用水安全保障类、水环境综合治理类以及综合类的21个项目入选2021年智慧水务典型案例清单,其中,北控水务申报的《秦皇岛厂网一体化组团建设项目》《台州片区“1+N”组团建设运营》,长江生态环保集团联合中电建华东勘测设计研究院申报的《芜湖排水系统智慧运行管理平台》,威派格申报的《福州水务大数据中心建设》等项目位列清单。

具体通知如下:



 
注:此网站新闻内容及使用图片均来自网络,仅供读者参考,版权归作者所有,如有侵权或冒犯,请联系删除,联系电话:021 3323 1300
 
更多>同类资讯

热门排行
相关产品推荐
预约
23
收藏
27
扫一扫打开小程序
021-33231363/1371/1336
关闭