世环通小程序

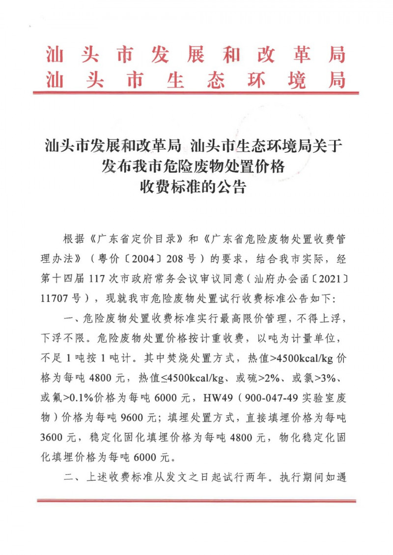
广东汕头市发布危险废物处置价格收费标准

   日期:2021-08-31     来源:汕头市生态环境局    

北极星固废网讯:广东省汕头市发展和改革局 生态环境局发布《关于发布我市危险废物处置价格收费标准的公告》,将危险废物处置试行收费标准公告如下:

 

 

 
注:此网站新闻内容及使用图片均来自网络,仅供读者参考,版权归作者所有,如有侵权或冒犯,请联系删除,联系电话:021 3323 1300
 
更多>同类资讯

热门排行
相关产品推荐
预约
23
收藏
27
扫一扫打开小程序
021-33231363/1371/1336
关闭