北极星大气网讯:近日,山东省人民政府发布了关于印发山东省“十四五”生态环境保护规划的通知,全文如下:
山东省人民政府关于印发山东省“十四五”生态环境保护规划的通知
鲁政发〔2021〕12号
各市人民政府,各县(市、区)人民政府,省政府各部门、各直属机构,各大企业,各高等院校:
现将《山东省“十四五”生态环境保护规划》印发给你们,请认真贯彻落实。
山东省人民政府
2021年8月22日
(此件公开发布)
抄送:省委各部门,省人大常委会办公厅,省政协办公厅,省监委,省法院,省检察院。各民主党派省委,省工商联。
山东省人民政府办公厅2021年8月23日印发
山东省 “十四五”生态环境保护规划
第一章
开启美丽山东建设新征程 “十四五”时期是开启全面建设社会主义现代化国家新征程、 向第二个百年奋斗目标进军的五年,是全面贯彻落实习近平生态 文明思想、谱写美丽山东建设新篇章、推动经济社会发展全面绿 色转型的五年,是深入打好污染防治攻坚战、持续改善生态环 境、奋力实现生态建设走在前列的五年.
第一节 生态山东建设取得历史性成就
“十三五”时期,全省上下坚持以习近平生态文明思想为指 导,牢固树立绿水青山就是金山银山理念,统筹推进生态环境高 水平保护和经济社会高质量发展,坚决打赢污染防治攻坚战,持 续改善生态环境质量,9大约束性指标全面超额完成,人民群众 生态环境获得感显著增强,全面建成小康社会的绿色底色和成色 更加浓厚.
推动高质量发展更加有力.制定 «关于推进新旧动能转换重 大工程的实施意见» «加强污染源头防治推进 “四减四增”三年行动方案»,出台 «关于统筹推进生态环境保护与经济高质量发 展的意见»,与生态环境部签署战略合作框架协议,共建统筹推 进生态环境高水平保护与经济高质量发展制度创新区、经济绿色 转型示范区,生态环境保护引导、优化、倒逼和促进作用明显增 强.“十三五”期间,累计治理 “散乱污”企业超过11万家,压 减粗钢产能210万吨、生铁970万吨、焦化2800万吨、煤炭产 能5276万吨,关停退出电解铝违规产能321万吨,化工园区由199家压减到84家,关停退出不达标化工企业4000多家.2020年,第三产业增加值占地区生产总值比重达到53.6%,高新技 术产业产值占规模以上工业产值比重较2015年提高12.6个百分 点,单位地区生产总值能耗、二氧化碳排放强度、煤炭占一次能 源消费比重比2015年显著降低,铁路货物发送量较2017年增长7626万吨,沿海港口集装箱铁路集疏港比例达到6.5%,国三及 以下排放标准营运柴油货车累计淘汰19.18万辆,全省化肥、农 药用量连续4年负增长.强化生态环境科技创新,将生态环境保 护纳入省级重大科技创新项目支持领域.印发关于支持发展环保 产业的若干措施,积极培育壮大环保产业,深入推进清洁生产和 生态工业园区建设,2595家企业实施强制性清洁生产审核,创 建9个国家级和7个省级生态工业园区,产业生态化、生态产业 化协同的绿色发展之路越走越宽,新旧动能转换成效明显.
生态环境质量明显改善.制定实施 «关于全面加强生态环境 保护坚决打好污染防治攻坚战的实施意见»等 “1+1+8”系列 文件,蓝天、碧水、净土保卫战和八大标志性战役圆满收官. 2020年,大气、地表水、海洋环境质量均达到有监测记录以来 最好水平,全省细颗粒物平均浓度46.2微克/立方米,优良天数 比例68.8%,83个国控地表水考核断面优良水体比例73.5%, 无劣Ⅴ类水体,近岸海域水质优良面积比例达到91.5%,超额 完成国家下达任务,土壤和地下水环境质量总体稳定,辐射环境 质量保持在天然本底水平.2020年,全省二氧化硫、氮氧化物、 化学需氧量、氨氮四项主要污染物排放量较2015年分别下降32.0%、30.2%、13.8%、16.1%,均超额 完 成 “十 三 五”目 标.
生态保护与修复扎实推进.开展 “绿盾”自然保护地强化监 督,持续开展生态保护红线评估调整和自然保护地优化整合,45 个省级及以上自然保护区违法违规问题全面完成整改销号.深入 推进泰山区域山水林田湖草生态保护修复、黄河三角洲湿地系统 保护治理以及长岛海洋生态文明综合试验区建设.实施 “绿满齐鲁·美丽山东”国土绿化行动,新增水土流失综合治理面积 6846平方公里.深入实施蓝色海湾等海洋生态修复重大项目, 受损岸线治理率达到80%以上.命名9个省级生态文明建设示 范区和11个省级 “绿水青山就是金山银山”实践创新基地.蒙 阴、长岛等5个地区被命名为国家级 “绿水青山就是金山银山” 实践创新基地,威海、曲阜等9个市、县 (市、区)被命名为国 家生态文明建设示范市县.
群众关注的突出环境问题有效解决.紧盯生态环境保护督察 反馈意见整改落实,实行清单化调度,督战队实地督战.打造全 链条闭环信访投诉举报工作体系,开展信访突出问题专项治理, 累计办理环境信访40余万件,解决了一大批群众反映强烈的突 出环境问题.在全国第一个出台综合行政执法事项目录清单,全 面推行 “双随机、一公开”执法,打造生态环境综合执法改革 “山东样本” ,累计查处环境违法行为101511件、罚款50.17亿 元.市级、县级、“千吨万人”饮用水水源地1366个问题全部解 决,市、县两级建成区270条黑臭水体得以消除,13415个行政 村环境综合整治任务全面完成.组织威海市开展 “无废城市”试 点建设.强化危险废物环境治理和监管,危险废物处置能力提升2.9倍,实现处置能力与产生类别、数量基本匹配.统筹做好疫 情防控和经济社会发展生态环保工作,实现医疗机构及设施环境 监管与服务100%全覆盖,守牢疫情防控 “最后一道防线”.开 展全省环境风险企业隐患排查,健全完善环境风险预防、预警、 应急、响应防范体系.在全国率先建成高风险移动放射源实时监 控系统,废旧放射源安全收贮率保持100%.
生态环境治理体系不断完善.出台关于构建现代环境治理体 系的若干措施,健全 “党政同责、一岗双责”领导机制,成立 省、市、县三级生态环境委员会,制定省有关部门生态环境保护 责任清单,实施污染防治攻坚战成效考核,建立生态环境保护督 察工作机制,不断健全从责任分工到考核问责的生态环境保护闭环责任体系.完成省以下生态环境机构监测监察执法垂直管理制 度改革,全面实施河湖长制、湾长制、林长制.建立以生态保护 红线、环境质量底线、资源利用上线和生态环境准入清单为核心 的 “三线一单”生态环境分区管控体系.深化环评 “放管服”改 革,出台优化环评审批服务助推重大项目建设十项措施,建立环 评审批正面清单,实施环评告知承诺制审批改革.制修订环境保 护条例等12部地方性法规和2部省政府规章,完善以区域性大 气、水污染物综合排放标准为核心的地方环境标准体系,建立 “1+7”生态文明建设财政奖补政策体系.深入推行生态环境损 害赔偿制度,案件数量、案值数额居全国第一.完成第二次全国 污染源普查,基本实现固定污染源排污许可全覆盖.修订企业环 境信用评价办法.创新环境治理模式,开展环境污染第三方治 理、环境综合治理托管服务等试点.健全环境治理全民行动体 系,将生态文明纳入干部教育培训内容,创建国家生态环境科普 基地6个,命名省级生态环境科普基地5个、环境教育基地74个、绿色社区210家、绿色学校249所.
第二节 生态环境保护任重道远
“十四五”时期,山东省生态环境保护仍处于关键期、攻坚 期、窗口期,与美丽山东建设要求相比,生态环境保护还有较大 差距,实现生态环境持续改善、生态建设走在前列,面临诸多挑 战.
结构性污染依然突出.产业结构偏重、能源结构偏煤、交通 运输结构偏公路、农业投入与用地结构不合理的问题尚未根本解 决.2020年,全省煤炭消费量、火电装机容量、粗钢、水泥产 量、地 炼 产 能、重 型 柴 油 货 车 保 有 量 分 别 约 占 全 国 的 10%、 9.3%、8.3%、27.5%、64%、18.9%, 公 路 货 运 占 比 高 达 86.7%,农药使用量和化肥施用量均居全国前列,导致主要污染 物和碳排放量居高不下.同时,山东省正处于经济发展结构调整 和动能深度转换的爬坡阶段,尚未实现经济高质量发展与生态环 境高水平保护统筹协调,制约高质量发展的 “惯性思维”仍难破 除,减污降碳源头治理压力巨大. 环境质量持续改善压力大.
2020年,全省16市中仍有13个市未全面达到国家环境空气质量二级标准,空气质量优良天数 比例低于全国平均水平,O3 浓度上升趋势未得到根本遏制,复 合污染问题日益凸显.2020年,83个 “十三五”国控地表水考 核断面优良水体比例与全国平均水平相差9.9个百分点, “十四 五”新增的70个国家考核断面中优良水体比例仅为51.8%,与 国家考核要求差距较大,全省仍有3434公里污水管网未完成雨 污分流改造.渤海近岸海域优良 (一、二类)水质面积比例波动 较大,受黄河流域总氮输入影响,莱州湾海域水质超标风险仍然 较大.土壤、地下水、农业农村环境治理工作仍存在短板.
生态保护与修复任务艰巨.生态保护监管工作基础薄弱,能 力建设滞后.国土空间用途管制、以国家公园为主体的自然保护地体系构建、统筹山水林田湖草系统治理等工作尚处于起步或试 点阶段.局部生态空间受损,生态系统稳定性较差.鲁中南低山 丘陵区水土流失严重,南四湖、东平湖流域仍有部分采煤塌陷地 尚未治理,湿地损毁破坏现象仍然存在.黄河流域土地沙化状况 严重,生态廊道不完整,部分县沿黄防护林断带率达30%以上, 黄河三角洲面临整体性生态退化风险.生物多样性保护监管能力 不足,观测网络不健全,生物物种资源家底不清.互花米草、松 材线虫、美国白蛾等外来物种入侵问题较为突出.
环境安全风险仍然较高.全省危险废物产生量大、种类多、 分布范围广,产废企业19142家,年产生量超过1000万吨,约 占全国的十分之一,居全国首位,非法倾倒、填埋问题仍有发 生.放射源数量位居全国前列,核与辐射安全管控任务艰巨.重 点环保设施和项目安全风险评估、隐患排查治理需尽快补齐短 板.易燃易爆、有毒有害危险废物等环境风险隐患大.安全生 产、危化品运输事故等引发的突发环境事件占到9成以上.新基 建、新化学物质等可能带来的环境问题不容忽视.
治理体系和治理能力亟需加强.经济社会发展和生态环境协 调性、相容性不强的状况依然存在,以生态优先、绿色发展为导 向的高质量发展机制需进一步健全,生态环保参与宏观经济治理 的手段还不多.生态文明领域统筹协调机制仍需完善,相关责任 主体内生动力尚未有效激发,齐抓共管的大环保格局需要进一步 深化,全社会生态环保意识有待提高.有利于生态环境保护的价格、财税等经济政策尚需完善,绿色金融体系还不健全,环保信 贷、绿色基金、金融债券等绿色金融产品供给不足.生态环境监 管力量与繁重的监管任务还不匹配,监管监测信息化建设滞后, “三线一单—规划环评—项目环评—排污许可—监察执法—督察 问责”六位一体的环境管理体系尚不健全,科技创新对生态环境 保护的支撑作用仍需加强.
第三节 为美丽山东建设开好局起好步
“十四五”时期,山东省开启新时代现代化强省建设新征程, 各种积极因素加速集聚,为持续改善生态环境、建设美丽山东创 造了诸多优势和条件.
进入新发展阶段,生态文明制度改革红利持续释放,环境治 理能力现代化水平进一步提升,全社会共同参与的大环保格局更 加健全,为生态环境保护工作提供了坚强保障.
贯彻新发展理念,实施黄河流域生态保护和高质量发展战 略,深入推进新旧动能转换综合试验区建设,打造乡村振兴齐鲁 样板,建设海洋强省,坚持重大战略与生态环保一同谋划、一起 部署、一体推进,加强质量变革、效率变革、动力变革,为推动 经济社会绿色转型,统筹推进生态环境高水平保护和经济社会高 质量发展提供了科学指引.
服务构建新发展格局,深度参与共建绿色 “一带一路” ,对 接京津冀、长三角等国家重大区域发展战略,加快建立市场导向的绿色技术创新体系和绿色低碳循环发展经济体系,积极推动生 产、分配、流通、消费各环节资源能源高效合理配置,深入落实 碳达峰碳中和战略部署,创新改革、先行先试,加快推动高质量 发展、高效能治理、高品质生活,为实现生态环境保护全面融入 新时代现代化强省建设提供了重大机遇.
面对新形势、新任务、新要求,必须准确把握全省生态环境 保护工作的阶段性特征,锚定美丽山东建设和生态建设走在前列 的目标,按照 “提气、降碳、强生态,增水、固土、防风险”的 思路,牢固树立底线思维,坚持方向不变、力度不减,全力推动 绿色低碳发展,深入打好污染防治攻坚战,持续改善生态环境, 为美丽山东建设开好局、起好步.
第二章 聚焦生态建设走在前列 绘就绿水青山齐鲁画卷
第一节 指导思想
以习近平新时代中国特色社会主义思想为指导,全面贯彻党 的十九大和十九届二中、三中、四中、五中全会精神,深入贯彻 习近平生态文明思想,准确把握新发展阶段,深入贯彻新发展理 念,服务构建新发展格局,聚焦 “走在前列、全面开创” ,以改 善生态环境质量为核心,以减污降碳为总抓手,坚持综合治理、 系统治理、源头治理,坚持精准治污、科学治污、依法治污,坚持守底线、提质量、惠民生,深入打好污染防治攻坚战,统筹污 染治理、生态保护、应对气候变化,加快推进环境治理体系和治 理能力现代化,推动经济社会全面绿色转型,促进人与自然和谐 共生,绘就绿水青山齐鲁画卷,为新时代现代化强省建设奠定坚 实基础.
第二节 基本原则
坚持以人民为中心.坚持生态惠民、生态利民、生态为民, 着力解决人民群众身边的生态环境问题,提供更多优质生态产 品,不断增强人民群众对生态环境改善的幸福感、获得感、安全 感.
坚持以绿色发展为引领.牢固树立绿水青山就是金山银山理 念,坚持走生态优先、绿色发展之路,充分发挥生态环保对经济 发展的优化促进作用,加快推动绿色低碳发展,以生态环境高水 平保护推动经济社会高质量发展.
坚持人与自然和谐共生.人与自然是生命共同体,必须尊重 自然、顺应自然、保护自然,坚持节约优先、保护优先、自然恢 复为主的方针,坚决守住自然生态安全边界,推进山水林田湖草 一体化保护和修复,提升生态系统自我修复能力,还自然以宁静 和谐美丽.
坚持系统观念底线思维.加强生态环境保护前瞻性思考、全 局性谋划、战略性布局、整体性推进.实施要素协同、区域协同、减污降碳协同、陆海统筹.坚持底线思维,严格落实 “三线 一单”生态环境分区管控,健全完善环境风险防控机制,有效应 对各类突发环境事件,全力保障生态环境安全.
坚持精准治污、科学治污、依法治污.坚持问题、时间、区 域、对象、措施 “五个精准” ,稳中求进,统筹兼顾,综合施策, 两手发力,点面结合,求真务实,运用科学思维、科学方法,不 断提高环境治理针对性和有效性.坚持依法行政、依法推进、依 法保护,用最严格制度最严密法治保护生态环境.
坚持深化改革创新.更大力度解放思想,更新观念,与时俱 进,着力完善生态文明领域统筹协调机制,加快构建现代环境治 理体系,健全生态环境监管体系,形成与治理任务、治理需求相 适应的治理能力和治理水平.
第三节 主要目标
展望2035年,绿色生产生活方式广泛形成,碳排放达峰后 稳中有降,生态环境根本好转,人与自然和谐共生的美丽山东建 设目标基本实现.节约资源和保护环境的空间格局、产业结构、 生产方式、生活方式总体形成,绿色低碳发展水平和应对气候变 化能力显著提高;空气质量根本改善,水环境质量全面提升,水 生态恢复取得明显成效,土壤环境安全得到有效保障,环境风险 得到全面管控,山水林田湖草生态系统服务功能总体恢复,蓝天 白云、绿水青山成为常态,基本满足人民对优美生态环境的需要;生态环境保护管理制度健全高效,生态环境治理体系和治理 能力现代化基本实现.
锚定2035年远景目标,经过五年不懈奋斗,到2025年实现 生态建设走在前列,生产生活方式绿色转型成效显著,能源资源 利用效率大幅提高,主要污染物排放总量大幅减少,生态系统稳 定性明显增强,生态环境持续改善.
生产生活方式绿色转型成效显著.国土空间开发保护格局得 到优化,产业结构、能源结构、交通运输结构、农业投入与用地 结构更加合理,绿色低碳发展加快推进,新动能成为引领经济发 展主引擎,能源资源配置更加合理、利用效率大幅提高,碳排放 强度持续降低,简约适度、绿色低碳的生活方式加快形成.
生态环境持续改善.主要污染物排放总量大幅减少,空气质 量全面改善,水环境质量稳步提升,水生态功能得到初步恢复, 重污染天气、省控以上劣Ⅴ类断面、农村黑臭水体基本消除,海 洋生态环境稳中向好,城乡人居环境明显改善.
生态系统质量和稳定性稳步提升.生态安全格局更加稳定, 生物多样性得到有效保护,生物安全管理水平显著提升,生态系 统服务功能不断增强.
环境安全有效保障.土壤安全利用水平巩固提升,固体废物 与化学物质环境风险防控能力明显增强,辐射安全监管持续加 强,环境风险得到有效管控.
现代环境治理体系建立健全.生态环境治理能力短板加快补齐,生态环境治理效能得到新提升,形成导向清晰、决策科学、 执行有力、激励有效、多元参与、良性互动的环境治理体系.
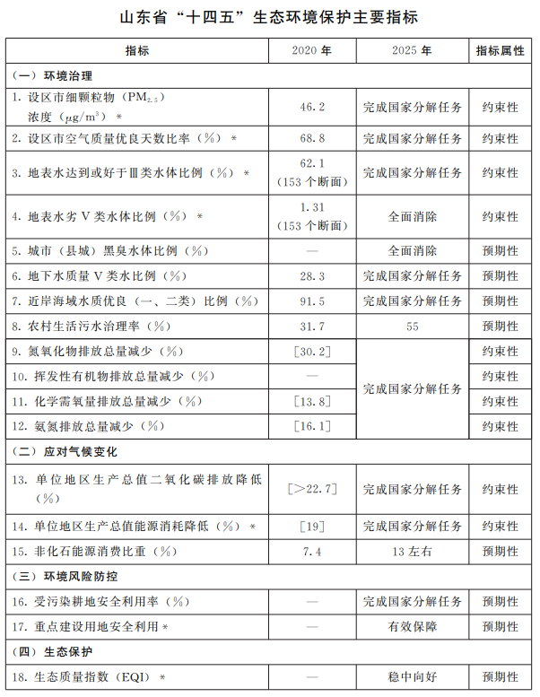
山东省 “十四五”生态环境保护主要指标

第三章 深化 “四减四增” 加快推动绿色发展
全面贯彻落实黄河流域生态保护和高质量发展重大国家战 略,将生态环境保护要求融入经济社会发展全过程,充分发挥生 态环保的优化牵引作用,实施新一轮 “四减四增”行动,推动形 成有利于节约资源和保护环境的空间格局、产业结构、生产方 式、生活方式.
第一节 筑牢绿色发展根基
优化国土空间开发保护格局.落实主体功能区战略,构建以 生态保护红线、环境质量底线、资源利用上线和生态环境准入清 单为核心的 “三线一单”生态环境分区管控体系,建立更新调整 和跟踪评估长效机制,推动 “三线一单”数据信息化和共建共 享,加强 “三线一单”在政策制定、环境准入、园区管理、执法 监管等方面应用.依据资源环境承载能力,将 “三线一单”作为 区域资源开发、布局优化、结构调整、城镇建设、重大项目选址和审批的重要依据,统筹安排城市建设、产业发展、生态涵养、 基础设施和公共服务,优化国土空间开发布局和强度,规范国土 空间开发行为,减少人类活动对自然生态空间的占用,推动形成 合理有序的城市化地区、农产品主产区、生态功能区格局.
城市化地区转变开发建设方式,加强永久基本农田和生态空 间保护,合理确定城市规模和空间结构,严守城镇开发边界.强 化集约绿色低碳发展,引导重点行业向环境容量充足、扩散条件 好的区域优化布局.对人口密集、资源开发强度大、污染物排放 强度高的区域实施重点管控.加强济南、青岛等特大城市环境治 理和风险防控,推动韧性、绿色、低碳、海绵城市建设.统筹推 进省会、胶东、鲁南三大经济圈城市群内部生态共建、环境共 治,优化空间结构,构建城市间生态安全屏障,减少工业化城镇 化对生态环境的影响.
农产品主产区强化耕地保护,严守永久基本农田红线,严格 限制污染型企业进入农产品主产区,严禁有损自然生态系统的开 荒以及侵占水面、湿地、林地、草地的农业开发活动.大力发展 生态农业,优化农业生产布局和种植结构,加强产地环境保护治 理,保障农产品安全.将集中连片耕地作为区域生态廊道的重要 组成部分,提升耕地生态功能和价值.强化受污染耕地安全利用 和管控修复,严格控制土壤污染.深入实施农药化肥减量增效行 动,加强农业面源、畜禽养殖污染治理和农村环境整治.
生态功能区强化生态保护与修复,提高生态产品供给和生态服务功能.生态保护红线原则上按照禁止开发区域的要求进行管 理,严禁不符合主体功能定位的各类开发活动,保证生态功能的 系统性和完整性,生态保护红线以外的生态空间原则上按照限制 开发区域的要求进行管理,禁止或限制大规模高强度的工业化城 市化开发.加强黄河三角洲生态保护区,南四湖、东平湖,沿黄 河、鲁中南山区—鲁东丘陵、海岸线生态保护带,各类自然保护 地、海湾、湿地等为主体的重要生态空间管控,构筑生态安全屏 障.合理支持重点生态功能区县城建设,支持生态功能区人口逐 步有序向城市化地区转移.
完善区域绿色发展统筹协调机制.落实黄河流域上中下游协 同共治机制,实施黄河流域 (豫鲁段)横向生态保护补偿,积极 参与国家黄河流域生态保护和高质量发展基金设立,发挥山东半 岛城市群龙头作用,打造黄河流域生态保护和高质量发展先行 区.统筹推进区域协同治理,积极落实京津冀及周边地区大气污 染联防联控机制,推动建立南四湖流域生态环境保护省际上下游 协作机制,实施跨省流域上下游突发水污染事件联防联控.推动 建立跨省域环评会商机制,对可能产生跨界环境影响的重大规 划、重大项目,实施跨行政区域环境影响评价会商.落实省会经 济圈、胶东经济圈、鲁南经济圈区域协调发展战略.探索建立跨 行政区生态环境基础设施建设和运营管理的协调机制.
完善绿色发展环境政策.强化绿色发展的法规和政策保障, 完善有利于推进产业结构、能源结构、交通运输结构和农业投入与用地结构调整优化的政策体系.不断健全环境影响评价等生态 环境源头预防体系,对重点区域、重点流域、重点行业依法开展 规划环境影响评价,落实规划环评与项目环评联动机制,严格建 设项目生态环境准入.开展重大经济、技术政策生态环境影响分 析和重大生态环境政策社会经济影响分析.深化生态环境领域 “放管服”改革,完善重大项目落地机制,推进环评审批和监督 执法两个 “正面清单”制度化、规范化,为新型基础设施、新型 城镇化以及交通水利等重大工程建设开辟绿色通道,持续改善营 商环境.加强能耗总量和强度双控、煤炭消费总量和污染物排放 总量控制,制定投资负面清单,抑制高碳投资,严格控制 “两 高”行业新增产能规模.修订节能环保标准,对高耗能行业提高 市场准入要求.严格实施节能审查制度,加强节能审查事中事后 监管.
健全绿色金融体系.推进绿色金融标准体系、统计体系、评 价体系、征信体系建设和信息披露制度落实.支持和激励各类金 融机构开发绿色金融产品,探索开展与碳排放权等环境权益相关 的金融产品和服务创新.支持引导金融机构发行绿色金融债、碳 中和金融债,推动绿色企业通过发行绿色企业债券、碳中和债券 以及上市融资等方式拓宽融资渠道.强化企业和金融机构的环境 与气候相关信息披露要求,开展绿色绩效评估.鼓励金融机构开 展环境与气候风险分析及压力测试.加快建立省级土壤污染防治 基金.支持发展绿色信贷.积极探索环境基础设施领域政府和社会合作 (PPP)与不动产投资信托基金组合实施试点.依法在环 境高风险领域推行环境污染强制责任保险制度.鼓励发展重大环 保装备融资租赁.支持威海市创建国家绿色金融改革创新试验区.
第二节 加快产业结构调整
坚决淘汰落后动能.严格落实 «产业结构调整指导目录», 加快推动 “淘汰类”生产工艺和产品退出.精准聚焦钢铁、地 炼、焦化、煤电、水泥、轮胎、煤炭、化工等8个重点行业,加 快淘汰低效落后动能.进一步健全并严格落实环保、安全、技 术、能耗、效益标准,各市制定具体措施,重点围绕再生橡胶、 废旧塑料再生、砖瓦、石灰、石膏等行业,分类组织实施转移、 压减、整合、关停任务,推动低效落后产能退出.
严把准入关口.坚持环境质量 “只能更好,不能变坏”的底 线,严格落实污染物排放总量和产能总量控制刚性要求.实施 “四上四压” ,坚持 “上新压旧”“上大压小” “上高压低” “上整 压散”.“两高”项目确有必要建设的,须严格落实产能、煤耗、 能耗、碳排放和污染物排放 “五个减量替代”要求,新 (改、 扩)建项目要减量替代,已建项目要减量运行.依据国家相关产 业政策,对钢铁、地炼、焦化、煤电、电解铝、水泥、轮胎、平 板玻璃、氮肥、铁合金等重点行业严格执行产能置换要求,确保 产能总量只减不增.原则上不再审批新建煤矿项目.严禁省外水 泥熟料、粉磨、焦化产能转入,严禁新增水泥熟料、粉磨产能.
推进重点行业绿色化改造.推动钢铁、建材、有色、石化等 原材料产业布局优化和结构调整.推动重点行业加快实施限制类 产能装备的升级改造,有序开展超低排放改造.鼓励高炉—转炉 长流程钢铁企业转型为电炉短流程企业.加快建材、化工、铸 造、印染、电镀、加工制造等产业集群绿色化改造.推动重污染 企业搬迁入园或依法关闭.
构建绿色产业链供应链.推动建立以资源节约、环境友好为 导向的采购、生产、营销、回收及物流体系.发挥汽车、船舶、 电子电器、通信、大型成套装备等行业龙头企业、大型零售商及 电商龙头企业的示范带动作用,积极应用物联网、大数据和云计 算等信息技术,建立绿色供应链管理体系.鼓励行业协会通过制 定规范、咨询服务、行业自律等方式提高行业供应链绿色化水平. 加快推进工业产品生态设计和绿色制造研发应用,在重点行业推 广先进、适用的绿色生产技术和装备.鼓励企业开展绿色设计, 选择绿色材料,培育一批绿色设计示范企业、绿色工厂、绿色园 区和绿色供应链管理企业,实施绿色采购,推行绿色包装,开展 绿色运输,做好废弃产品回收处理,实现产品全周期绿色管理.
着力提高工业园区绿色化水平.提高铸造、有色、化工、砖 瓦、玻璃、耐火材料、陶瓷、制革、印染等行业的园区集聚水平, 深入推进园区循环化改造.加快生态工业园区建设,将生态工业 园区建设作为园区发展考核的重要内容,对获得国家和省级命名 的生态工业园区予以政策支持,推动园区公共设施共建共享、能源梯级利用、资源循环利用和污染物集中安全处置等.2025年底前,生态工业园区比例力争达到工业园区的50%以上.
大力推进清洁生产.加强项目建设和产品设计阶段清洁生 产.新 (改、扩)建项目进行环境影响评价时,应分析论证原辅 料使用、资源能源消耗、资源综合利用、厂内外运输方式以及污 染物产生与处置等,对使用的清洁生产技术、工艺和设备进行说 明,相关情况作为环境影响评价的重要内容.鼓励企业在产品和 包装物设计时充分考虑其在生命周期中对人类健康和环境的影 响,优先选择无毒、无害、易于降解或者便于回收利用的方案. 严格执行产品能效、水效、能耗限额、污染物排放等标准.强化 重点用能单位节能管理,实施能量系统优化、节能技术改造等重 点工程.开展重点行业和重点产品资源效率对标提升行动,实施 能效、水效 “领跑者”制度.
创新清洁生产审核推进模式.制定山东省清洁生产审核实施 方案,编制重点行业清洁生产指南.依法在重点行业实施强制性 清洁生产审核,支持企业开展自愿性清洁生产审核.鼓励开展行 业、工业园区和企业集群整体审核模式试点.探索推行企业清洁 生产审核分级管理模式,对高耗能、高耗水、高排放企业以及生 产、使用、排放 «优先控制化学品名录»中所列化学物质的企业 严格实施清洁生产审核.实施企业清洁生产领跑行动,研究将碳 排放绩效纳入清洁生产审核,发挥清洁生产对碳达峰、碳中和的 促进作用.
第三节 深化能源结构调整
优化能源供给结构.积极推进能源生产和消费革命,加快构 建清洁低碳安全高效能源体系,推进能源低碳化转型.严控化石 能源消费总量,推动煤炭等化石能源清洁高效利用.实施可再生 能源替代行动,加快推进风电、光伏、生物质等可再生能源发 展.按照海陆统筹、集散并举原则,聚焦渤中、半岛北、半岛南 三大海上风电片区,推进山东海上风电基地规划建设,打造国家 级海上风电基地.按照 “总体规划、集中连片、分步实施”的方 式,推进鲁北盐碱滩涂地风光储一体化基地和鲁西南采煤沉陷区 光伏基地建设,积极推进分布式光伏建设,推动光伏发电与生态 环境治理相融合的多元发展.2025年年底前,全省可再生能源 发电装机规模达到8000万千瓦以上.积极有序发展核能,安全 稳妥推进海阳、荣成等核电基地建设.持续推进 “外电入鲁” , 积极做好与送端省份衔接,提高 “外电入鲁”中清洁电力比例, 有序扩大省外来电规模,2025年年底前,接纳省外电量达到 1500亿千瓦时以上.加快推进青岛、烟台等沿海 LNG (液化天 然气)接收站建设,完善天然气主干管网,提高天然气供应能 力.2025年年底前,非化石能源消费比重提高到13%左右.
压减煤炭消费总量.严格实施煤炭消费减量替代,制定煤炭 消费压减方案,2025年年底前,煤炭消费总量下降10%.严控 新增耗煤项目,合理控制煤电建设规模和发展节奏,不新增燃煤自备电厂.关停整合30万千瓦及以上热电联产电厂15公里供热 半径范围内的热电机.html'>电机组及配套燃煤锅炉.禁止新建35蒸吨/小时 及以下燃煤锅炉,对新建35蒸吨/小时以上的燃煤锅炉严格执行 煤炭减量替代办法.新建生物质锅炉不得掺烧煤炭、重油、渣油 等化石燃料.审慎发展大型石油化工、煤化工等高耗能项目.
实施终端用能清洁化替代.完善清洁能源推广和提效政策, 推行国际先进的能效标准,加快工业、建筑、交通等各用能领域 电气化、智能化发展,推行清洁能源替代.按照集中使用、清洁 利用原则,重点削减小型燃煤锅炉、民用散煤与农业用煤消费 量.对以煤、石焦油、渣油、重油等为燃料的锅炉和工业炉窑, 实施清洁低碳能源、工厂余热、电力热力等替代.实施乡村清洁 能源建设工程.加大农村电网建设力度,全面巩固提升农村电力 保障水平.推进燃气下乡,支持建设安全可靠的乡村储气罐站和 微管网供气系统.加强煤炭清洁化利用.发展农村生物质能源. 持续推进清洁取暖,扩大集中供热范围,因地制宜推行气代煤、 电代煤、热代煤、集中生物质等清洁采暖方式,2025年年底前, 清洁取暖率提高到80%以上.2025年年底前,基本完成农村取 暖、养殖业及农副产品加工业燃煤设施清洁能源替代.
第四节 推动交通运输结构调整
优化交通运输结构.基本形成大宗货物和集装箱中长距离运 输以铁路和水路运输为主的格局.推动大宗货物集疏港运输向铁路和水路转移,加快岚山疏港铁路、坪岚铁路扩能改造等集疏港 铁路项目建设,实施滨州小清河、徒骇河通航及沿线港口建设项 目.支持砂石、煤炭、钢铁、电解铝、电力、焦化、水泥等大宗 货物年运输量150万吨以上的大型工矿企业以及大型物流园区新 (改、扩)建铁路专用线,加快兰陵县金石建设铁路专用线、水 发国际物流铁路专用线、临沂宝道铁路专用线、山钢临港铁路物 流园支线永锋专用线等货运专用线建设.加快构建覆盖全省的原 油、成品油、天然气输送网络,完成山东天然气环网、董家口— 东营原油管道、烟台—裕龙岛原油管道、日照—京博原油及成品 油管道建设.2025年年底前,沿海主要港口矿石、焦炭等大宗 货物铁路、水路、封闭式皮带廊道运输方式比例达到70%以上.
推动车船升级优化.全面实施国六排放标准,鼓励将老旧车 辆和非道路移动机械替换为清洁能源车辆,持续推进清洁柴油车 (机)行动.2023年年底前,淘汰国三及以下排放标准柴油货 车,2025年年底前,完成淘汰国四及以下排放标准营运柴油货 车国家下达任务,国六排放标准重型货车占比达到30%以上. 加快车用 LNG 加气站、内河船舶 LNG 加注站、充电桩、加氢 站布局,在交通枢纽、批发市场、快递转运中心、物流园区等建 设充电基础设施.推进新能源或清洁能源汽车使用,除应急救援 车辆外,新增和更新公交车辆新能源占比100%,新增和更新出 租车清洁能源和新能源占比80%.2025年年底前,新能源汽车 新车销量占比达20%左右.开展港口、机场、铁路货场、物流园区等重点场所非道路移动机械零排放或近零排放示范应用.加 快淘汰高污染、高耗能客船和老旧运输船舶.京杭运河、小清河 复航水运优先应用新能源或清洁能源动力船舶.
构建高效集约的绿色流通体系.深入实施多式联运示范工 程,发展高铁快运等铁路快捷货运产品,鼓励开展集装箱运输、 商品车滚装运输、全程冷链运输、电商快递班列等多式联运.建 设内陆 “无水港” ,推动沿黄城市共建海铁联运中转基地,建设 一批集装箱海铁联运示范项目,不断提高海铁联运比例.鼓励大 型城市构建 “外集内配、绿色联运”的公铁联运城市配送新体 系.加强商贸流通标准化建设和绿色发展.推进城市绿色货运配 送示范工程建设.发展绿色仓储,鼓励和支持在物流园区、大型 仓储设施应用绿色建筑材料、节能技术与装备以及能源合同管理 等节能管理模式.完善仓储配送体系,建设智能云仓,鼓励生产 企业商贸流通共享共用仓储基础设施.
第五节 推进农业投入与用地结构调整
推进农药化肥减量增效.深入实施农药化肥减量增效行动, 全面实施节水、减肥、控药一体推进、综合治理工程.加强农业 投入品规范化管理,健全投入品追溯体系,严格执行化肥、农药 等农业投入品质量标准.在粮食主产区、果菜茶优势产区等重点 区域大力普及测土配方施肥技术、推广应用配方肥.大力推广缓 控释肥、生物肥等新型肥料.推广水肥一体化、机械深耕、种肥同播等施肥技术.推广生态治理、健康栽培、生物防治、物理防 治等绿色防控技术,大力推进30个国家级果菜茶病虫全程绿色 防控示范县建设.推广植保无人机等先进施药机械.大力扶持社 会化服务组织开展专业化统防统治,建设30个国家级农作物病 虫害专业化统防统治与绿色防控融合推进示范县.到2025年, 单位耕地面积化肥施用量较2020年下降6%左右,在农业病虫 害发生平稳、农作物种植面积不变的情况下,化学农药使用量较2020年下降10%左右.
大力推广应用有机肥.加快发展种养有机结合的循环农业, 推广畜禽粪污全量收集还田利用等技术模式.引导农民积造施用 有机肥,鼓励规模以下畜禽养殖户通过配建粪污处理设施、委托 协议处理、堆积发酵就地就近还田等方式,促进畜禽粪污还田利 用,推动种养循环,改善土壤地力.提升有机肥规模化生产能 力,在用地、贷款、税收等方面给予优惠,支持引导社会力量兴 办有机肥企业.着力构建 “收集—转化—应用”三级网络体系, 提高农业农村生产生活有机废弃物资源化、能源化利用水平.推 动畜牧大县整县争取国家绿色种养循环农业试点.
建设农业绿色发展先行区.积极开展省级农业绿色发展先行 区建设,创新农业绿色发展体制机制和政策体系,推广农业绿色 生产技术,探索符合区域特点和地方特色的绿色发展模式,推进 农业发展绿色转型.
第六节 发展壮大生态环保产业
提升产业发展质量.做大做强环保装备制造业,培育一批技 术先进、管理科学的环保装备制造龙头企业,实现特色优势环保 装备制造领域高端化发展.做新做优环境服务业,推行环境污染 第三方治理、环保管家、环境医院、环境综合治理托管服务等模 式,提升环境治理市场化、专业化水平.做精做专资源综合利用 业,加强秸秆、赤泥、黄金冶炼尾渣等综合利用,规范废旧物资 回收利用,构建协同高效的资源综合利用产业发展新格局.推动 生态环保产业与5G、物联网、云计算、大数据、区块链、人工智 能等新一代信息技术深度融合,提高产业信息化、智能化水平.
优化产业发展布局.集中培育1-2个引领型生态环保集团, 示范带动全省生态环保产业高质量发展.实施百强企业培育工 程,重点扶持100家技术领先、管理先进、信誉度佳的环保龙头 骨干企业.大力推动产业集聚发展,实施 “358”工程,打造一 批先进的生态环保产业集群、产业基地和产业园区.健全完善产 业链条,推进 “政产学研金服用”融合发展,强健产业链、优化 价值链、提升创新链.加快推进产业 “引进来、走出去” ,鼓励 全国性环保公司在山东设立总部基地、子公司或分支机构,支持 环保企业积极参与绿色 “一带一路”对外交流合作.
夯实产业发展基础.依法实施生态环保产业统计调查报表制 度,编制全省生态环保产业发展年度报告.出台全省生态环保产业发展规划,完善工业固体废物资源化利用标准体系,编制发布 年度生态环境治理技术需求目录和先进适用技术指南.按照省 “十强”产业扶持政策加大对生态环保产业发展的支持力度.搭 建生态环保产业服务平台,举办绿色产业博览会,促进环境治理 技术供需有效对接.健全产业服务机构,培育支持一批为环保产 业提供技术信息、人力资源、绿色金融、管理咨询等服务的专业 机构.推进产业规范有序发展,发挥行业协会、商会自律作用, 引导企业遵纪守法、诚信经营.
第四章 加快碳达峰进程 控制温室气体排放
将碳达峰、碳中和纳入生态文明建设总体布局,落实积极应 对气候变化国家战略,制定碳排放达峰行动方案,协同推进应对 气候变化与环境治理、生态保护修复,降低碳排放强度,显著增 强应对气候变化能力.
第一节 开展二氧化碳排放达峰行动
制定实施二氧化碳排放达峰行动方案.实施以二氧化碳排放 强度控制为主、总量控制为辅的制度.分解落实国家达峰目标任 务,明确各市和重点行业二氧化碳排放达峰目标,指导各市制定 达峰行动方案,强化各领域各层级的贯彻落实.鼓励能源、工 业、交通、建筑等领域制定达峰专项行动方案.加强达峰目标过 程管理和考核监督,将达峰行动相关工作纳入省级生态环境保护 督察.
积极开展二氧化碳达峰行动.济南、青岛、烟台、潍坊4个 国家低碳试点城市要加快二氧化碳达峰进程.推动钢铁、建材、 有色、化工、石化、电力等重点行业尽早实现二氧化碳排放达 峰.鼓励大型企业制定二氧化碳达峰行动方案、实施碳减排示范 工程.加大对企业低碳技术创新的支持力度,鼓励降碳创新行 动.开展多层级 “零碳”体系建设,深化低碳试点示范,开展低 碳社区试点、近零碳排放示范工程建设.实施生态系统碳汇试点建设.探索建立碳中和示范区.积极争取在青岛西海岸新区开展 气候投融资试点.
第二节 加强温室气体排放控制
控制工业过程二氧化碳排放.升级钢铁、建材、化工领域工 艺技术,控制工业过程二氧化碳排放.推广水泥生产原料替代技 术,鼓励利用转炉渣等非碳酸盐工业固体废物作为原辅料生产水 泥.推动煤电、煤化工、钢铁、石化等行业开展全流程二氧化碳 减排示范工程.加大对二氧化碳减排重大项目和技术创新扶持力 度.
控制交通领域二氧化碳排放.大力发展低碳交通,加快发展 铁路、水运等低碳运输方式,推动航空、航海、公路运输低碳发 展,发展低碳物流,制定营运车辆和船舶的低碳比例,到2025年,全省营运车辆、船舶单位运输周转量二氧化碳排放较2020年分别下降4%和3.5%以上.推广节能和新能源车辆,加快充 电基础设施建设.加大交通行业节能低碳技术开发与推广.
控制建筑领域二氧化碳排放.构建绿色低碳建筑体系,全面 推行绿色建筑,大力发展装配式建筑,推广绿色建材.积极发展 超低能耗建筑、近零能耗建筑,完善技术标准和评价指标体系.2025年年底前,城镇新建民用建筑中绿色建筑面积占比达到90%.持续推进既有居住建筑和公共建筑节能改造,加强对公共 建筑用能监测.加大对超低能耗建筑等技术的开发和推广.2025年年底前,全省公共机构单位建筑面积能耗和人均综合能耗分别 比2020年下降5%和6%.
控制非二氧化碳温室气体排放.开展油气系统甲烷控制工 作.实施全氟化碳等含氟温室气体和氧化亚氮排放控制,推广六 氟化硫替代技术.加强标准化规模种植养殖,选育高产低排放良 种,推广测土配方施肥,控制农田和畜禽养殖甲烷和氧化亚氮排 放.加强污水处理厂和垃圾填埋场甲烷排放控制和回收利用. 大力推进碳排放交易.积极参与全国碳排放权交易市场建设 工作.以发电行业为突破口率先实现线上交易,在发电行业碳市 场稳定运行基础上,按照国家统一部署,积极推进水泥、电解 铝、钢铁等行业率先进入全国碳排放权交易市场,发挥市场机制 降碳作用.加强重点排放单位温室气体排放报告核查,组织开展 碳排放配额分配,对清缴履约进行监督管理.
第三节 主动适应气候变化
构建适应气候变化工作新格局.落实国家适应气候变化战 略,在农业、林业、水资源、基础设施等重点领域及城市、沿 海、生态脆弱地区积极开展适应气候变化行动.推动适应气候变 化纳入经济社会发展规划政策体系,并与可持续发展、生态环境 保护、消除贫困、基础设施建设等有机结合.提升城乡建设、农 业生产、基础设施适应气候变化能力.打造多层级应对气候变化 试点体系,积极争取国家适应气候变化各类试点示范.
加强气候变化风险评估与应对.开展气候变化风险评估,识 别气候变化对敏感区水资源保障、粮食生产、城乡环境、生命健 康、生态安全及重大工程的影响,开展应对气候变化风险管理. 完善防灾减灾及风险应对机制,提升风险应对能力.着力增强农 业抗御自然风险能力,提高农业生产适应气候变化能力,加强主 要粮食作物区农业气象灾害应对防范体系建设.统筹提升城乡极 端气候事件监测预警、防灾减灾综合评估和风险管控能力,制定 应对和防范措施.
第四节 强化应对气候变化管理
推动应对气候变化融入生态环境管理体系.开展温室气体统 计核算工作,编制温室气体排放清单.加强单位地区生产总值二 氧化碳排放降低目标管理,做好目标分解和定期评估工作.将应 对气候变化要求纳入 “三线一单”生态环境分区管控体系,通过 规划环评、项目环评推动区域、行业和企业落实煤炭消费削减替 代、温室气体排放控制等政策要求,将碳排放影响评价纳入环境 影响评价体系.推动低碳产品政府采购、企业碳排放信息披露. 积极参与应对气候变化国际合作.
实施温室气体和污染物协同控制.推动应对气候变化与环境 污染防治统筹融合、协同增效,推进多污染物协同控制.制定工 业、农业温室气体和污染减排协同控制方案,减少温室气体和污 染物排放.加强污水、垃圾等集中处置设施温室气体排放协同控 制.探索开展大气污染物与温室气体排放协同控制相关标准研 究.推动各市编制实施二氧化碳达峰和空气质量达标规划,打造 “双达”典范城市.

第五章 深化协同控制 改善环境空气质量
以细颗粒物 (PM2.5)和臭氧 (O3)协同控制为主线,加快 补齐 O3 治理短板,强化多污染物协同控制和区域协同治理,逐 步破解大气复合污染问题,基本消除重污染天气.
第一节 加强细颗粒物和臭氧协同控制
协同开展PM2.5和 O3 污染防治.推动城市 PM2.5浓度持续 下降,有效遏制 O3 浓度增长趋势.制定空气质量全面改善行动 计划,明确达标城市和未达标城市分类控制目标、路线图和时间 表.统筹考虑PM2.5 O3 污染特征,加强重点区域、重点时段、 重点领域、重点行业治理,强化分区分时分类差异化精细化协同 管控.在夏季以石化、化工、工业涂装、包装印刷等行业为主, 加强氮氧化物、甲苯、二甲苯等 PM2.5和 O3 前体物排放监管; 在秋冬季以移动源、燃煤源污染管控为主,强化不利扩散条件下 颗粒物、氮氧化物、二氧化硫、氨排放监管.
推进城市大气环境质量达标及持续改善.2025年年底前, 青岛、烟台、威海、日照4市大气环境质量实现全面稳定达标, 其余12市编制实施空气质量限期达标规划,明确 “十四五”空 气质量阶段改善目标及空气质量达标期限、各阶段污染防治重点 任务和空气质量达标路线图,并向社会公开.
第二节 强化重污染天气应对和区域协作
优化重污染天气应对体系.持续完善省、市两级环境空气质 量预报能力建设.健全 “省—市—县”污染天气应对三级预案体 系,建立省级 O3 空气质量预测预报平台.探索 O3 污染应急响 应机制.推进重点行业绩效分级管理规范化、标准化,健全差异 化管控机制.完善应急减排信息公开和公众监督渠道.
完善区域大气污染综合治理体系.积极落实京津冀及周边区 域大气污染联防联控机制,严格落实通道城市相关管控政策和排 放标准要求,逐步实现统一规划、统一标准、统一监测、统一执 法、统一污染防治措施.积极参与大气污染联防联控和重污染应 急联动.健全完善大气环境生态补偿机制.
分区施策改善区域大气环境.加大通道城市大气污染防治力 度,推进重点行业产业结构调整、散煤清零、VOCs综合治理、 钢铁行业超低排放改造、大宗货运 “公转铁”、柴油货车治理、 锅炉炉窑综合治理等重大工程.通道城市 (不含济南市莱芜区、 钢城区)未完成超低排放改造的钢铁产能全部淘汰,严禁新增钢 铁、铁合金、焦化、电解铝、铸造、水泥、平板玻璃和炼油等产 能.严格执行钢铁、水泥、平板玻璃等行业产能置换实施办法. 禁止建设生产和使用高 VOCs含量的溶剂型涂料、油墨、胶粘 剂等项目.钢铁企业实施域外搬迁,持续推动城市建成区重污染 企业搬迁改造或关闭退出.新 (改、扩)建涉及大宗物料运输的 建设项目,原则上不得采用公路运输.
第三节 持续推进涉气污染源治理
实施重点行业 NOx等污染物深度治理.持续推进钢铁行业 超低排放改造,开展焦化、水泥行业超低排放改造.推进玻璃、 陶瓷、铸造、铁合金、有色等行业污染深度治理.加强燃煤机 组、锅炉、钢铁污染治理设施运行管控,确保按照超低排放要求 稳定运行.全面加强无组织排放管控,严格控制铸造、铁合金、 焦化、水泥、砖瓦、石灰、耐火材料、有色金属冶炼等行业物料 储存、输送及生产工艺过程无组织排放.重点涉气排放企业逐步 取消烟气旁路,因安全生产无法取消的,安装在线监管系统及备 用处置设施.
大力推进重点行业 VOCs治理.石化、化工、包装印刷、 工业涂装等重点行业建立完善源头替代、过程管控和末端治理的VOCs全过程控制体系.开展原油、成品油、有机化学品等涉 VOCs物质储罐排查.除因安全生产等原因必须保留的以外,逐 步取消炼油、石化、煤化工、制药、农药、化工、工业涂装、包 装印刷等企业非必要的 VOCs废气排放系统旁路.推进工业园 区、企业集群因地制宜推广建设涉 VOCs “绿岛”项目,推动涂 装类统筹规划、分类建设一批集中涂装中心、活性炭集中处理中 心、溶剂回收中心.严格执行 VOCs行业和产品标准.全面推 进低 VOCs含量涂料、油墨、胶粘剂、清洗剂等原辅料使用. 持续开展重点行业泄漏检测与修复 (LDAR),建立健全管理制 度,重点加强搅拌器、泵、压缩机等动密封点,以及低点导淋、 取样口、高点放空、液位计、仪表连接件等静密封点的泄漏管 理.加强汽修行业 VOCs综合治理,加大餐饮油烟污染治理力 度.
强化车船油路港联合防控.加强新车源头管控,严格执行国 家新生产机动车和非道路移动机械排放标准,加大机动车、发动 机、非道路移动机械新生产、销售及注册登记环节监督检查力 度,主要车 (机)型系族年度抽检率达到80%以上.严格执行 汽柴油质量标准,强化油品生产、运输、销售、储存、使用全链 条监管,加大执法力度,取缔黑加油站点,严厉打击制售劣质和 不合格油品等违法行为.2025年年底前,储油库和年销售汽油 量大于3000吨的加油站,安装油气回收自动监控设备并与生态 环境部门联网.采取自动监控和人工抽测模式,加大在用机动车和非道路移动机械排气达标监管力度.鼓励有条件的 市、县 (市、区)提前实施非道路移动机械第四阶段排放标准.进一步 扩大禁止使用高排放非道路移动机械的区域,淘汰或更新升级老 旧工程机械,开展非道路移动机械编码登记、定位管控,基本消 除未登记、未监管现象.实施船舶发动机第二阶段标准和油船油 气回收标准.强化船舶发动机升级或尾气处理,加大沿海和内河 主要港口和大型机场污染防治力度,推进岸电使用常态化.
推进扬尘精细化管控.全面加强各类施工工地、道路、工业 企业料场堆场、露天矿山和港口码头扬尘精细化管控.全面推行 绿色施工,将绿色施工纳入企业资质评价.严格落实建筑工地扬 尘防治 “六项措施” ,道路、水务等线性工程科学有序施工.加 大城市出入口、城乡结合部、支路街巷等道路冲洗保洁力度,提 高机械化清扫率和洒水率,扩大主次干道深度保洁覆盖范围,实 施道路分类保洁分级作业方式.规范渣土车运输管理,渣土车必 须按照规定的时间和路线通行,落实硬覆盖与全密闭运输,实行 质量信誉等级管理.加强城市裸地、粉粒类物料堆放和拆迁闲置 地块排查,严格落实硬化、绿化、苫盖等治理措施,强化绿化用 地扬尘治理.大型煤炭和矿石码头、干散货码头物料堆场,全面 完成抑尘设施建设和物料输送系统封闭改造,有条件的码头堆场 实施全密闭改造.实施矿山全过程扬尘污染防治,在基建、开 采、修复等环节实施严格有效的抑尘措施.
推动大气氨排放控制.探索建立大气氨规范化排放清单,摸清重点排放源.严格执行重点行业大气氨排放标准,研究制定山 东省大气氨排放地方监测、控制技术规范.推进养殖业、种植业 大气氨排放控制,加强源头防控,优化肥料、饲料结构.开展大 型规模化养殖场大气氨排放总量控制试点,力争2025年年底前, 大型规模化养殖场大气氨排放总量削减完成国家分解任务.
加强其它涉气污染物治理.加强消耗臭氧层物质和氢氟碳化 物履约管理,实施含氢氯氟烃 (HCFCs)淘汰和替代,研究开 发替代技术与替代产品.继续推动三氟甲烷 (HFC—23)的销 毁和转化.加强恶臭、有毒有害大气污染物防控,对恶臭投诉较 多的重点企业和园区安装电子鼻.加大其它涉气污染物的治理力 度,强化多污染物协同控制.基于现有烟气污染物控制装备,推 进工业烟气中三氧化硫、汞、铅、砷、镉等多种非常规污染物强 效脱除技术的研发应用.加强生物质锅炉燃料品质及排放管控, 禁止掺烧垃圾、工业固废,对污染物排放不能稳定达到锅炉排放 标准和重点区域特别排放限值要求的生物质锅炉进行整改或淘 汰.

第六章 强化三水统筹 提升水生态环境
以持续改善水生态环境质量为核心,统筹水资源、水生态和 水环境,坚持污染减排与生态扩容两手发力,保好水、治差水, 持续推进水污染防治攻坚,大力推进美丽河湖保护与建设,实现 “清水绿岸、鱼翔浅底”.
第一节 加强水生态环境系统治理
强化水资源、水生态、水环境统筹管理.坚持以水定城、以 水定地、以水定人、以水定产,建立水资源刚性约束制度.统筹 开展水资源、水生态和水环境监测,实施流域生态环境资源承载 能力监测预警管理,对重要河湖库开展水生态环境评价,保障生 态用水,促进水生态恢复.持续削减主要水污染物排放总量.探 索在沿海7市以及南四湖流域加强总氮总磷排放控制.
推进地表水与地下水协同防治.统筹区域地表水、地下水生 态环境监管要求,筛选典型区域开展地下水—地表水污染协同防治示范.以黄旗堡—眉村—朱里等11个县级及以上傍河型地下 水饮用水源为重点,着力防范河段侧渗、垂直补给以及直接渗漏 对地下水的影响.加强化学品生产企业、工业聚集区、矿山开采 区等地下水与地表水交换较为频繁区域的环境风险防范.
强化流域污染联防联控.编制实施水生态环境保护规划,实 施流域差异化治理.推动形成流域上下游联合监测、联合执法、 应急联动、信息共享的协同推进工作机制.建立健全跨界流域上 下游突发水污染事件联防联控机制,加强研判预警、拦污控污、 信息通报、协同处置、纠纷调处、基础保障等工作,防范重大生 态环境风险.以黄河流域、南四湖流域为重点,健全横纵结合的 生态补偿机制,实现县际间流域横向生态补偿全覆盖.加强重点 饮用水水源地河流、重要跨界河流以及其他敏感水体风险防控, 编制 “一河一策一图”应急处置方案.
深化地表水生态环境质量目标管理.健全流域分区管理体 系,优化水功能区划与监督管理,明确各级控制断面水质目标, 逐一排查达标状况.未达到水质目标要求的区域,依法制定并实 施限期达标规划.加强区域河湖水质监控、考核和责任追究.探 索将城市水质指数及其改善率纳入各市地表水生态补偿范围,鼓 励各市因地制宜采取有效措施,改善城市水质指数.依托排污许 可证,探索建立 “水体—入河湖排污口—排污管线—污染源”全 链条管理的水污染物排放治理体系,建立流域精细化管理平台.
加强饮用水水源地保护.深入推进各级水源地规范化建设. 2021年年底前,完成现有农村水源地保护区或保护范围划定; 2025年年底前,完成乡镇级和 “千吨万人”农村饮用水水源保 护区勘界立标.加强 “千吨万人”农村饮用水水源水质监测,健 全部门间监测数据共享机制.加大饮用水水源、供水单位供水和 用户水龙头出水等饮用水安全状况信息公开力度.健全集中式饮 用水水源地环境管理档案.持续提升地表水型饮用水水源地预警 监控能力,组织开展突发环境事件应急演练.开展水源地新污染 物监测和防控研究,探索开展生物综合毒性预警监测试点.
第二节 深化水污染防治
实施入河湖排污口分类整治.深入开展全省县控及以上断面 所在河流、湖泊入河湖排污口溯源,逐一明确入河湖排污口责任 主体.按照 “取缔一批、合并一批、规范一批”要求,制定 “一 口一策”整治方案,实施入河湖排污口分类整治.建立排污口整 治销号制度,加强日常监督管理.2025年年底前,全面完成入 河湖排污口整治任务.
狠抓工业污染防治.实施差别化流域环境准入政策,强化准 入管理和底线约束.严格控制缺水地区、水污染严重地区和敏感 区域高耗水、高污染行业发展.加快推进黄河干流及主要支流岸 线1公里范围内的高耗水、高污染企业搬迁入园.继续推进城市 建成区内现有焦化、造纸、印染、原料药制造、化工等污染较重 的企业有序搬迁改造或依法关闭.严格执行各流域水污染物综合排放标准,加强全盐量、硫酸盐、氟化物等特征污染物治理.加 强化工、印染、农副食品加工等行业综合治理,推进玉米淀粉、 糖醇生产、肉类及水产品加工、印染等企业清洁化改造.推进石 油炼制、化工、焦化等工业园区雨污分流改造和初期雨水收集处 理.加大现有工业园区整治力度,全面推进工业园区污水处理设 施建设和污水管网排查整治.鼓励有条件的园区实施化工企业废 水 “一企一管、明管输送、实时监测”.推动开展有毒有害以及 难降解废水治理试点.
加快推进城镇污水管网建设.全面开展城镇排水管网排查和 系统化整治,着力解决污水管网覆盖不全、管网混错接、管网破 损、雨污混流等问题,2025年年底前,完成全省3434公里雨污 合流管网改造,基本实现城市污水 “零直排” ,城市建成区整县 制市 政 生 活 污 水 管 网 雨 污 分 流 清 零 由2020年 的 20% 提 高 到 70%.加快提升新区、新城和污水直排、污水处理厂长期超负荷 运行区域的生活污水处理能力,确保满足区域内生活污水处理需 要.污水处理厂出水用于绿化、农灌等用途的,确保达到相应污 水再生利用标准.开展城市初期雨水收集处理体系建设,利用人 工湿地对处理达标后的尾水进一步净化.推广污泥无害化处理和 资源化利用.2025年年底前,城市污泥无害化处置率达到90%.
推进农业面源污染防治.探索建立农业面源污染调查监测评 估体系,在南四湖建设农业生态环境野外观测超级站,建设农业 面源污染监测 “一张网”.以黄河流域、南四湖流域为重点,划分农业面源污染优先控制单元,开展黄河流域 (山东段)总氮污 染溯源分析与专项整治.积极创建国家级农业面源污染综合治理 示范县.完成黄河滩区、汛期超标区域农业面源污染状况调查, 开展汛前沿河湖垃圾、农作物秸秆、畜禽粪污堆放点清理整治.
实施城市黑臭水体治理.巩固城市建成区黑臭水体治理成 果,建立城市建成区黑臭水体清单动态调整机制,及时将反弹和 新发现的黑臭水体纳入清单督促治理.加快县 (市)建成区黑臭 水体治理和评估工作,每季度向社会公开治理进展情况.
实施船舶和港口污染控制.推进沿海与内河港口码头船舶污 染物接收、转运及处置设施建设,落实船舶污水、垃圾等接收、 转运、处置联合监管机制.400总吨以下小型船舶生活污水采取 船上储存、交岸接收的方式处置,400总吨以上船舶加装水污染 物排放智能监控装置,实现污染物接收链条式管理和动态监管. 强化水上危险化学品运输环境风险防范,严厉打击化学品非法水 上运输及油污水、化学品洗舱水等非法排放行为.强化港口、船 舶修造厂船舶含油污水、化学品洗舱水、生活污水和垃圾等污染 物的接收设施建设,做好船、港、城转运及处置设施建设和衔 接.
第三节 强化生态需水保障
提升水源涵养功能.加强河湖源头集水区、水源涵养重要区 水源涵养功能维护,强化重要水源涵养区监督管理,建立水源涵养监测预警机制.开展沂河、沭河、泗河、大汶河、大沽河、母 猪河等重要河流水源涵养工程建设,维护泰山、蒙山、沂山、尼 山、大泽山、昆嵛山等重要山体的水源涵养能力.有序推进封山 育林、退耕还林还草还湿、低质低效林改造、湿地生态修复、废 弃矿山植被恢复等生态修复工程,涵水于地、涵水于林草,全面 提升生态系统涵水功能.
实施节水行动.全面完成山东省引黄灌区农业节水工程,实 现高效配水到田间.扩大节水灌溉规模,发展节水种植,2022年年底前,农田灌溉水有效利用系数提高到0.648以上.严格电 力、钢铁、石化、化工、食品和发酵等高耗水行业用水管理,推 进企业和园区串联用水、分质用水、一水多用,2025年年底前, 规模以上工业用水重复利用率达到92.5%.严格高耗水行业用 水定额管理,洗浴、洗车、游泳馆、高尔夫球场、人工滑雪场、 洗涤、宾馆等行业,积极推广低耗水、循环用水等节水技术、设 备和工艺.加强城镇供水管网检漏和更新改造,推进供水管网分 区计量管理.积极开展节水示范建设,推动县域节水型社会和节 水型城市、企业、校园等各类节水载体建设.
有效利用非常规水源.加强再生水、雨水、海水等非常规水 多元、梯级和安全利用,将非常规水纳入水资源统一配置,逐步 提高非常规水利用比例.推动临沂等市建设再生水循环利用试 点,形成污染治理、循环利用、生态保护有机结合的综合治理体 系.鼓励有条件的市、县 (市、区)在重要排污口下游、支流入干流等流域关键节点,因地制宜建设人工湿地水质净化工程,对 处理达标后尾水进一步净化.鼓励将再生水用于区域内工业用 水、市政杂用和生态补水等.2025年年底前,全省城市和县城 再生水利用率达到50%.推动海绵城市建设,提高雨水资源化 利用率.积极推动沿海7市海水淡化利用,2022年年底前,全 省海水淡化产能规模超过100万吨/日.
加强河湖生态流量 (水量、水位)管控.科学确定重要河湖 生态流量保障目标,组织制定重要河湖生态流量保障方案,研究 重要河湖生态流量的水质和水量管控要求.将中水和尾水做为生 态流量和生态补水的重要水源,改善入重要河湖中水和尾水水 质,确保重要河湖生态流量管控效果.2025年年底前,重要河 湖生态流量目标基本确定、生态流量管理措施全面落实,重点河 段水生态环境明显改善.
第四节 推动黄河流域生态保护与环境治理
认真落实 «黄河流域生态保护和高质量发展规划纲要»,坚 持生态优先、绿色发展,加快推进黄河流域生态保护修复,建设 高质量黄河生态廊道,促进黄河流域高质量发展.
加强黄河三角洲生物多样性保护.推进黄河口国家公园、国 际湿地城市、东营市沿黄河生态廊道和河口区湿地建设.实施省 级以上湿地公园和重点湿地保护区生态补水、野生动植物保护、 退化湿地修复等工程.建设国家生物多样性保护示范区,重点对野大豆、罗布麻、天然柽柳等生境进行封闭式保护管理,建设特 色植被保育区.开展鸟类栖息地保护行动,建设东北亚内陆和环 西太平洋鸟类迁徙中转站、越冬地和繁殖地.完成黄河三角洲生 态环境定位观测研究站建设.加强黄河三角洲互花米草等外来物 种入侵治理.
推进东平湖高水平保护.巩固泰山区域山水林田湖草生态保 护修复成果,深入实施湖区环境综合整治,全面修复提升东平湖 生态服务功能.开展湖内菹草综合防治,合理增加滤食性、草食 性鱼类的放流数量,定期清淤,减少内源污染,对游船进行清洁 改造,旅游船只实现污水 “零排放”.推进湖区周边环境综合治 理,开展湖区岸线生态缓冲带修复、生态绿带建设,完善湖区村 镇生活污水处理设施及配套管网建设,规划布局6个乡镇级生活 污水处理设施.研究探索黄河与东平湖水系联通,全面提升东平 湖生态保护水平.
强化滩区和黄河干支流水环境综合治理.统筹实施沿黄防护 林、农田防护林、城乡绿网、黄泛平原风沙区水土保持治理等生 态修复工程.建设沿黄城市森林公园,高水平打造济南—德州— 聊城、滨州—淄博—东营沿黄百里绿色长廊.实施黄河干支流水 污染综合治理工程,完成沿黄入河排污口溯源整治,确保黄河干 流水质稳定达标,总氮浓度得到有效控制.在引黄灌区开展农田 退水污染综合治理,建设生态沟道、污水净塘、人工湿地等氮、 磷高效生态拦截净化设施,加强农田退水循环利用.实施 “二级悬河”治理工程试点,提升黄河干流及分洪道的防洪能力,打造 黄河长久安澜示范区.推动东营市、菏泽市等滩区内农田退水生 态化改造.以东明县、鄄城县等滩区内畜禽养殖为重点,推动粪 污资源化利用,支持发展养殖合作社,逐步降低散养比重.加快 滩区内农村生活污水治理.以长清区、平阴县为重点,采取沿岸 污水收集处理、河道环境综合治理及水系贯通等措施,减少北大 沙河、锦水河等支流对黄河干流影响.
第五节 加强南四湖流域水污染综合整治
推动入湖河流水质全面达到优良.全面系统谋划南四湖流域 生态环境治理,精准科学管控,保障调水水质安全.深化城镇生 活污染治理,2023年年底前,流域内雨污合流制管网改造全部 完成,新 (改)建污水收集管网1460公里以上,新增污水处理 能力73.2万吨/日以上.推进畜禽养殖粪污处理处置及资源化利 用,2023年年底前,流域内规模化养殖场畜禽粪污处理设施装 备配套率达到100%,养殖专业户畜禽粪污全部得到资源化利 用.加强硫酸盐浓度较高或氟化物不稳定达标的河流整治,推动 煤矿矿井水深度整治.加快入河湖排污 (水)口溯源整治,2023年年底前,流域内现有排污 (水)口全部完成规范化整治.强化 入湖河流环境综合整治,2023年年底前,39入湖河流水质优 良比例达到100%.
加强湖区内源污染控制.推进西支河流域稻田退水治理试点工程,将试点经验逐步推广到其他稻 (藕)田种植区,2023年 年底前,环湖稻 (藕)田全部完成退水综合整治或生态化改造. 推广绿色健康养殖模式,加快实验区池塘生态化改造.加强船舶 污水、垃圾等接收、转运、处置联合监管,60个港口和400总 吨以上船舶全部加装水污染物排放智能监控装置,严格限制未配 备污染物收集、储存设备的机动船舶进入南四湖.
强化生态环境保护与修复.合理调整南四湖自然保护区,明 确分区管控要求.力争将南四湖自然保护区升格为国家级保护 区,实现国家层面保护区统一监管.开展 “放鱼养水”等增殖放 流活动,科学投放滤食性、草食性鱼类.对保护区缓冲区及核心 区退养池塘采取自然恢复为主的生态修复措施,改善退养区域生 态环境.强化湖区菹草资源化利用,开展南四湖芦苇试验性平衡 收割及综合利用试点.加强独山湖等湖区湖滨带建设,恢复水生 植被和湿地功能,重建陆生、挺水、浮叶、漂浮、沉水植物群 落,形成逐渐过渡的自然生态系统格局.加快恢复济宁市十里湖 湿地、微山岛环岛湿地、鱼台县孟楼湿地等水质净化功能.
第六节 推进美丽河湖建设
加强河湖生态恢复.在重要河湖干流、重要支流和重点湖库 周边划定缓冲带,强化岸线用途管控.对不符合水源涵养区、水 域岸线、河湖缓冲带保护要求的人类活动进行整治.2025年年 底前,修复或建设河湖缓冲带600公里.逐步恢复小清河、东平湖等河湖土著鱼类和水生生物及其栖息地生境.建立健全河流湖 泊休养生息长效机制,调整南四湖、东平湖、黄河干支流等重点 水域禁捕、限捕区域,全面落实禁渔期制度.开展重点流域水生 态环境质量现状调查评估,建设全省水生态环境基础数据库.开 展南水北调通水后河湖水生生物演变跟踪监测和研究.探索制定 符合流域特色的水生态监测评价指标和标准.推进河湖水系连 通,以恢复河流生态功能为核心,采取合理的疏导、沟通、引 排、调度等措施,建立或改善江河湖库水体之间的水力联系,打 造河湖共生的生态水网.积极争取水系联通及水美乡村建设试 点,恢复农村河湖生态功能.
积极开展美丽河湖建设.以设区市政府为责任主体,以重点 河湖为统领,因地制宜,科学施策,逐步形成 “一河口一湿地” 的水环境治理格局,推动实现 “有河有水、有鱼有草、人水和 谐”.在确保河湖防洪安全、维护河湖生态功能的基础上,合理 建设亲水便民设施,使人民群众直观感受到 “清水绿岸、鱼翔浅 底”的治理成效.征集美丽河湖保护与建设优秀案例,宣传推广 成效好、可持续、能复制的美丽河湖保护与建设好经验好做法. 完善美丽河湖长效管理机制,持续推进河湖水生态环境改善. 2025年年底前,分期分批打造一批具有全国示范价值的美丽河 湖.
第七章 坚持陆海统筹 改善海洋生态环境
以美丽海湾保护与建设为统领,系统谋划陆、岸、海治理任 务,推动近岸海域生态环境持续改善,严守海洋生物生态休养生 息底线,防范化解海洋环境风险,建设 “碧海蓝天、洁净沙滩” 的美丽海洋,提升公众临海亲海获得感和幸福感.
第一节 建立陆海统筹机制
强化沿海、流域、海域协同一体的综合治理.加强沿海、入 海河流及近岸海域生态环境目标、政策、标准和制度衔接,强化 区域流域海域污染防治和生态保护修复责任衔接、协调联动和统 一监管.推进流域海域协同治理,建立近岸海域水质—入海河流 断面—陆域污染源响应机制.
加强重点海域联防共治.巩固渤海区域环境综合治理攻坚战 成效,完善入海污染防控、海洋污染治理、海洋生态恢复、风险 防范应急联动等联防共治机制.完善海洋环境执法监管机制,加 强与山东海警局的协调沟通,强化执法检查,严厉打击海洋环境 违法行为.认真履行海洋国际公约,积极参与海上 “一带一路” 交流合作.
强化海湾生态环境综合治理.以海湾 (湾区)为管理单元、 以沿海各市为责任主体,构建 “省—市—海湾”分级治理体系. 强化湾长制与河长制有效衔接,建立 “一湾一策”污染治理机 制,落实海湾生态环境保护与治理责任,强化陆海一体化生态环 境监管.持续开展 “净滩行动” ,强化常态化巡查,加快解决一 批突出海洋生态环境问题.
第二节 强化陆岸海协同治理
加强陆源入海污染控制.建立健全 “近岸水体—入海排污口 —排污管线—污染源”全链条治理体系,全面开展入海排污口溯 源整治.建立入海排污口整治销号制度,2023年年底前,完成 全海域入海排污口整治工作.严格入海排污口分类监管.以劣Ⅳ 类海水集中分布海域为重点,加强入海河流汇水范围内氮磷排放 控制.2025年年底前,入海河流省控及以上断面全面消劣,重 点海湾河流入海断面总氮浓度实现负增长.
加强陆海衔接区入海污染控制.制定实施陆基池塘养殖及工 厂化养殖尾水排放标准,推行海水养殖尾水集中生态化处理,严 格管控海水养殖尾水排放.强化近海水产养殖污染防治,加快推 进莱州湾等重点海湾海水养殖污染综合治理.严格落实养殖水域 滩涂规划,合理控制养殖种类和密度,实施黄河口—刁龙嘴海域 筏式养殖规模和密度控制试点.严格水产养殖投入品管理,推动 海水养殖环保设施建设与清洁生产.大力发展生态健康养殖,开 展浅海贝类生态底播增殖区、滩涂标准化对虾池塘养殖区等生态 养殖试点示范.加快推进贝壳、网衣等养殖生产副产物及废弃物 集中收储处置和资源化利用.分批分类开展渔港码头环境综合整 治,实行渔船渔港负面清单管理.2025年年底前,纳入名录管 理的渔港污水和垃圾收集处置率达到100%.三级以下渔港及渔 船临时停泊点全部纳入常态化环境监管.开展船舶修造 (拆解) 企业摸底排查,清理整顿无手续、无资质、无治污设施的 “三 无”企业,加强船舶修造 (拆解)企业污染物接收处理设施配 建,推动船舶修造及拆解作业活动突出环境问题整治.
加强 海 域 污 染 防 治.加 强 围 填 海、港 口 岸 线 开 发 等 海 岸 (洋)工程建设项目常态化监管.加强废弃物海洋倾倒活动监管, 探索开展海洋定点封闭倾废试点.实施塑料生产、消费、使用等 源头防控,加强入海河流、沿海城镇、海水养殖密集区、港口、 滨海旅游区等重点区域的塑料垃圾防控、收集和处置.推进岸滩 堆积垃圾、海面漂浮垃圾常态化管理.在青岛、烟台、威海等市 开展海洋塑料垃圾和微塑料污染现状调查及海洋生态环境影响评 估.推动海洋微塑料监测,开展近海微塑料来源特征与环境行为 课题研究.
强化海洋风险防控.开展海洋生态环境风险源调查、监测、 评估,2022年年底前,形成海洋环境风险管控责任清单,制定 分区分类海洋环境风险管控措施.以沿海石化、危化品码头、海 上船舶、核电等领域为重点,定期开展专项排查,对存在风险隐 患的企业,实施停产整顿、限期整改,有效防范海上溢油、危险 化学品泄漏等重大环境风险.建立健全多方联动的海洋环境突发 事件应急响应协调机制,配合形成国家—海区—沿海省市海洋环 境应急响应力量,加强海洋环境应急船舶与应急物资保障、生态 环境监测监视等基础能力建设,初步形成覆盖重点海域的快速应 急响应圈.加强海洋赤潮、绿潮 (浒苔)等海洋生态灾害应急监 测与预警系统建设.强化海洋环境污染事故损害评估和整治修 复,完善海洋生态环境损害赔偿制度及技术体系.
第三节 提升海洋生态系统稳定性
加强河口海湾等典型生态系统修复.修复重点区域海湾受损 海洋生态系统,科学推进东营、潍坊、滨州等市柽柳林修复工 程,在莱州湾以及青岛、威海、日照、长岛等地开展海藻场养护 培育工程.在黄河口、环渤海区域实施退围还滩、退养还湿工 程,强化岸线岸滩修复、滨海湿地修复.对黄河清水沟主流路、 刁口河备用流路及黄河三角洲区域内流域面积100平方公里以上 的入海流路,实施生态补水,保障沿河区域生态系统完整性,维 持黄河口海域不低于500平方公里的低盐区.加强滨州贝壳堤岛 与湿地国家级自然保护区管理.2025年年底前,全省大陆自然 岸线保有率不低于35%,确保修复海岸线长度、恢复滨海湿地 面积达到国家下达任务指标.
加强海洋生物多样性保护.开展海洋生物多样性调查和监 测,健全海洋生物生态监测评估网络体系,配合国家开展海洋污 染基线调查,实施海岸带和典型海洋生态系统健康评估.划定海 洋生物多样性优先保护区,对未纳入保护地体系的珍稀濒危海洋 物种和关键海洋生态系统开展抢救性保护.开展黄河口、渤海 湾、丁字湾、崂山湾标志性关键物种及栖息地调查监测.以莱州 湾、黄河口、烟威渔场、日照及乳山外海等海域为重点,加大产 卵场、索饵场、越冬场和洄游通道 “三场一通道”保护力度.加 强黄河三角洲等候鸟迁徙路线和栖息地保护.严格执行伏季休渔制度和海洋渔业资源总量管理制度,推进重点海域禁捕限捕.积 极开展以梭子蟹、牙鲆、中国对虾等为主的渔业资源增殖放流活 动,促进海洋生物资源恢复.
强化海洋生态保护统一监管.健全海洋生态保护红线监管制 度,强化海洋自然保护地和生态空间等保护监管.严格管控围填 海和岸线开发,落实自然岸线保有率制度和海岸建筑退缩线制 度,清理整治非法占用自然岸线、滩涂湿地等行为,确保自然岸 线和原生滩涂湿地符合国家下达指标.强化对海洋生态修复恢复 区的评估和监管.定期开展海岸线保护情况巡查和专项执法检 查,严格控制无人岛礁开发利用,严厉打击非法采挖海砂等违法 行为.
第四节 开展美丽海湾建设
加强重点海湾环境综合整治.深入开展重点海湾综合治理攻 坚行动,落实省级海湾 “一湾一策”污染整治指导意见,沿海各 市编制实施渤海湾、莱州湾、丁字湾等重点海湾 “一湾一策”污 染整治方案,持续改善海湾生态环境质量.
提升公众亲海环境品质.优化海岸带生产、生活和生态空间 布局,严格控制生产岸线,最大程度增加自然岸线和生活岸线. 开展砂质岸滩和亲水岸线恢复与修复,拓展亲水岸滩岸线.实施 海水浴场、滨海旅游度假区等亲海岸段入海污染源排查整治,完 善海岸配套公共设施建设.强化岸滩和海洋漂浮垃圾常态化监管,打造 “无废”海滩.加强海水浴场水质监测,及时向公众发 布提醒信息.发展海洋文化产业,建设一批海洋文化景点,提升 亲海文化品质,打造环境优美、休闲游憩的绿色海岸带.
强化美丽海湾示范引领.建立美丽海湾规划、建设、评估、 宣传管理制度,将美丽海湾保护与建设纳入沿海各市美丽山东建 设总体布局,以沿海各市政府为主体,深入推进美丽海湾建设. 2025年年底前,建设黄河口湾区、套子湾、桑沟湾、西岸前海 湾区、崂山湾等一批美丽海湾.
第八章 推进系统防治
加强土壤、 地下水和农村环境保护
坚持预防为主、保护优先、风险管控,持续推进土壤污染防 治攻坚行动,强化土壤和地下水污染风险管控和修复,实施水土 环境风险协同防控,确保人民群众 “吃得放心、住得安心”.深入推进农业农村环境治理,建设生态宜居美丽乡村.
第一节 强化土壤和地下水污染源系统防控
加强空间布局管控.将土壤和地下水环境管理要求纳入国土 空间规划,守住土壤环境风险防控底线,加强生态环境分区管 控,根据土壤、地下水污染状况和风险合理规划土地用途.永久 基本农田集中区域禁止规划建设可能造成土壤污染的建设项目. 居住 区 和 学 校、医 院、疗 养 院、养 老 院 等 单 位 周 边,禁 止 新 (改、扩)建可能造成土壤污染的项目.新 (改、扩)建建设项 目涉及有毒有害物质可能造成土壤污染的,应提出并落实土壤和 地下水污染防治要求.科学划定地下水污染防治重点区,探索地 下水污染防治重点区管控模式与配套政策.
加强耕地污染源头控制.解决一批影响土壤环境质量的水、 大气、固体废物等突出污染问题.严格重金属污染防控,持续推 进耕地周边涉镉等重金属行业企业排查整治.开展重有色金属等 矿区历史遗留环境污染排查.按照国家部署,在产粮 (油)大 县、耕地重金属污染问题区域,试点建立土壤生态环境长期观测 研究基地.
防范工矿企业新增土壤污染.结合重点行业企业用地调查和 地下水污染状况调查成果,完善土壤污染重点监管单位名录,并 在排污许可证中载明土壤污染防治要求,探索建立地下水重点污 染源清单.鼓励土壤污染重点监管单位实施提标改造.加强土壤及地下水环境监管,定期对土壤污染重点监管单位和地下水重点 污染源周边土壤、地下水开展监测,督促企业定期开展土壤及地 下水环境自行监测.落实土壤污染隐患排查制度,2025年年底 前,至少完成一轮排查整改.
第二节 推进土壤安全利用
持续推进农用地安全利用.严格落实农用地分类管理制度, 将符合条件的优先保护类耕地划为永久基本农田,实行严格保 护,确保其面积不减少、土壤环境质量不下降.持续推进受污染 耕地安全利用和管控修复,择优选择安全利用技术和农作物种植 种类.加强严格管控类耕地监管,依法划定特定农产品严格管控 区域,鼓励采取种植结构调整、退耕还林还草等措施,在确保完 成全省耕地保护目标的基础上,全省严格管控类耕地全部实现安 全利用.根据土地利用变更和土壤环境质量变化情况,动态调整 耕地土壤环境质量类别.加强粮食收储和流通环节监管,杜绝重 金属超标粮食进入口粮市场.鼓励有条件的地区逐步开展林地、 草地、园地等其他农用地土壤环境质量类别划定等工作,加强林 地草地园地土壤环境管理.
有序推进建设用地风险管控和修复.严格落实建设用地土壤 污染风险管控和修复名录制度.以用途变更为住宅、公共管理与 公共服务用地的污染地块为重点,强化用地准入管理和部门联动 监管.以人口密集区危险化学品生产企业搬迁改造遗留地块为重点,加强腾退土地污染风险管控和治理修复.探索在产企业边生 产边管控的土壤污染风险管控模式.积极探索污染地块 “环境修 复+开发建设”模式.推广绿色修复理念,加强污染地块风险管 控和修复过程二次污染防控.健全实施风险管控、修复活动地块 的过程监管和后期管理机制.强化重点区域土壤污染综合防控, 选择典型城市,积极推进土壤污染防治先行区建设.
第三节 加强地下水环境监管
推动地下水环境分区管理.以饮用水水源保护为核心,开展 地下水型饮用水水源补给区及供水单位周边区域环境状况和污染 风险调查评估,建立完善地下水型饮用水水源补给区内优先管控 污染源清单.非背景地质导致未达到水质目标要求或地下水质量 为Ⅴ类的,各市应制定地下水质量达标方案或保持 (改善)方 案.
开展地下水环境状况调查评估.对化学品生产企业、工业集 聚区、危险废物处置场、垃圾填埋场、矿山开采区、尾矿库等地 下水污染源及周边区域,开展地下水环境状况调查及环境风险评 估.2023年年底前,完成一批化工类工业集聚区、危险废物处 置场地下水环境状况调查评估;2025年年底前,完成一批垃圾 填埋场、矿山开采区、尾矿库等地下水环境状况调查评估.
强化地下水环境风险管控.在黄河流域、南水北调沿线等重 点区域选择典型城市,积极争取地下水污染综合防治试点城市建设,先行探索城市区域地下水环境风险管控.化工类工业集聚区 编制 “一区一策”地下水污染整治方案并组织实施.强化危险废 物处置场和生活垃圾填埋场等地下水污染风险管控.试点开展废 弃矿井地下水污染防治.完善报废矿井、钻井等清单,持续推进 封井回填工作.探索地下水治理修复模式,开展土壤和地下水环 境风险协同防治,实施地下水污染风险管控与修复试点,开展地 下水超采和地面沉降综合治理.
第四节 改善农村生态环境
加大农村环境整治力度.开展农村人居环境整治提升行动, 以农村生活污水治理、农村黑臭水体治理、农村饮用水水源地保 护、农村生活垃圾收集处置等为重点,开展新一轮农村环境整 治,2025年年底前,新增完成16700个行政村整治任务.推进 农村生活垃圾就地分类,健全收运处置体系,强化垃圾资源化利 用.深入开展村庄清洁和绿化行动,实现村庄公共空间及庭院房 屋、村庄周边干净整洁.鼓励有条件地区结合农村环境整治,开 展美丽宜居村庄建设活动.
推进农村生活污水治理.以黄河、南四湖、东平湖等沿线县 域村庄、饮用水源地保护区范围内村庄、乡镇政府驻地和中心村 村庄等为重点,因地制宜选取污水处理或资源化利用模式,梯次 推进农村生活污水治理.推进城镇污水处理设施和服务向周边农 村延伸.巩固提升农村厕所革命成果,因地制宜推进农村厕所革命与生活污水治理有效衔接.健全农村生活污水处理设施长效管 护机制,制定出台运行维护管理办法.鼓励以县为单元,推进农 村生活污水治理统一规划、统一建设、统一运行和统一管理. 2025年年底前,全省55%以上的行政村完成生活污水治理任务.
实施农村黑臭水体治理.统筹实施农村黑臭水体治理及水系 综合整治,合理选择治理技术模式,实施控源截污、清淤疏浚、 水体净化等工程,2023年年底前,完成现有1398处农村黑臭水 体治理工程.进一步加强遥感与地面监测 “星地协同” ,形成农 村黑臭水体常态化动态监管机制,对于新发现的农村黑臭水体及 时纳入清单管理.
强化养殖业污染治理.科学划定畜禽养殖禁养区.以畜牧大 县和规模养殖场为重点,开展规模化生物天然气工程和大中型沼 气工程建设.2025年年底前,规模畜禽养殖场全部配套粪污处 理设施,畜禽粪污综合利用率稳定在90%以上.以黄渤海等区 域为重点,合理布局水产养殖生产,推进水产绿色健康养殖,严 格水产养殖投入品管理,扩大生态健康养殖规模,严格控制河流 湖库、近岸海域投饵网箱养殖.开展水产养殖尾水整治专项行 动,2025年年底前,规模以上水产养殖尾水实现达标排放.
加强种植业污染防治.强化秸秆禁烧工作,健全完善 “省市 督导、县区组织、乡镇落实、村居参与”的工作网络,开展重点 时段秸秆禁烧专项巡查,压实地方工作责任.整县推进秸秆全量 化综合利用,落实秸秆还田离田支持政策.2025年年底前,秸 秆综合利用率达到92%左右.统筹推进废旧农膜回收工作,健 全完善农药包装废弃物回收利用体系和长效机制.

第九章 加强生态保护修复与监管
提升生态系统质量和稳定性
坚持保护优先、自然恢复为主,从生态系统整体出发,统筹 推进山水林田湖草一体化保护和修复,实施生物多样性保护重大 工程,强化生态保护统一监管,着力提高生态系统自我修复能力 和稳定性,守住自然生态安全边界,提升生态系统服务功能.
第一节 守住自然生态安全底线
加快推进生态保护红线评估调整.依据第三次国土调查结 果,统筹生态保护红线、永久基本农田、城镇开发边界三条控制 线,衔接土地利用规划、城乡规划、交通、水利、河湖岸线保护利用等相关规划,将不存在矛盾冲突的生态功能极重要、生态环 境极敏感脆弱区域纳入生态保护红线,完成生态保护红线评估调 整工作.
强化自然保护地体系整合优化.科学划定自然保护地类型范 围及分区,加快整合归并优化各类自然保护地.严格管控自然保 护地范围内非生态活动,稳妥推进核心保护区内居民、耕地、矿 权有序退出.扎实推进长岛国家公园建设工作.2025年年底前, 基本形成以国家公园为主体、自然保护区为基础、各类自然公园 为补充,布局合理、功能完备的自然保护地体系.
强化生态保护执法监管.推动出台自然保护地条例,健全 “分类设置、分级管理、分区管控”的自然保护地管理体制.制 定山东省生态保护红线和自然保护地生态环境监管办法,加快建 立省级生态保护红线监管平台,开展人类活动遥感监测,及时发 现、移交、查处各类生态破坏问题并监督保护修复情况,实现生 态保护红线动态立体智慧监管.各级生态环境部门会同有关部门 依法组织开展自然保护地、生态保护红线监督执法,对发现的问 题及时反馈,由相关部门依据职责依法依规处理.强化与自然资 源、水利、林业等部门协同,完善执法信息移交、反馈机制.持 续开展 “绿盾”自然保护地强化监管,加强黄河流域等重要区域 的自然保护地、生态保护红线监督管理.
推进绩效考核和督察问责.定期对自然保护地、生态保护红 线的保护修复成效进行评估.对自然保护地、生态保护红线保护修复和管理情况开展省级生态环境保护督察,加强对地方政府及 有关部门生态保护修复履责情况、开发建设活动生态环境影响监 管情况的监督.对突出生态破坏问题及问题集中地区开展专项督 察.加大对挤占生态空间和损害重要生态系统行为的惩处力度, 对违反生态保护管控要求,造成生态破坏的单位和个人,依法追 究责任.
第二节 加强生态系统保护与修复
统筹山水林田湖草系统治理.坚持系统观念,统筹推进山水 林田湖草一体化保护和修复,加强黄河、大运河、海岸线等重要 生态廊道建设,着力提升生态系统质量和稳定性.完善林长制, 持续开展 “绿满齐鲁








官方公众号
官方小程序