局属相关单位、局机关相关部门:
《上海市水务局推进建筑信息模型技术()水务应用第二轮三年行动计划(2021-2023年)》已经6月16日局长办公会议审议通过,现印发给你们,请按照执行。
特此通知。
上海市水务局
2021年7月5日
(此件主动公开)
上海市水务局办公室 2021年7月5日印发
上海市水务局推进建筑信息模型技术()水务应用第二轮三年行动计划(2021-2023)
为贯彻落实上海市《关于全面推进上海城市数字化转型的意见》以及住房和城乡建设部等十三个部门联合印发《关于推动智能建造与建筑工业化协同发展的指导意见》的要求,落实国家有关促进生态文明建设和绿色建筑发展的要求,进一步推进水务工程领域高质量发展,结合本市水务工程技术应用实际情况,特制订技术水务应用第二轮三年行动计划(2021-2023年)。
一、指导思想
贯彻“人民城市人民建、人民城市为人民”的重要理念,落实城市数字化转型发展战略,以市政府“一网统管”、“一网通办”为指导,坚持水务工程技术全生命期一体化应用,推动实现水务工程领域高质量建设、智能化运维、精细化监管数字化转型。
二、基本原则
(一)坚持政府引导与市场主导相协同。发挥政府统筹规划引导、标准引领作用,进一步推动水务项目法人技术应用责任,以市场为主体,激发水务工程设计、施工、监理、运维等单位BIM应用积极性和场景应用创造力,形成政府、法人和市场相协同的发展机制。
(二)推进BIM协同应用和水务高质量发展相结合。坚持以应用价值为导向、以应用效益为中心,落实水务工程正向应用(设计、施工等),以技术进一步促进水务工程数字化建造、运维、交付和监督管理,推动技术“多源整合,数据融合”为导向的水务工程应用场景开发和应用转型升级,推进水务工程高质量发展。
(三)完善与工程周期同步的水务特色应用模式。针对水务工程特点,更加突出覆盖数据定义、信息组织、模型元件、协同管理、应用层级的BIM体系化要素,完善标准、平台、“BIM+”同步发展的水务特色应用模式。
三、总体目标
到2023年,以市场为主体的水务工程技术应用理念更加深入,水务工程正向设计局面形成,适应“一网统管”要求的水务工程数字化底版框架和管理平台初步建成,水务应用BIM标准体系更加完善,水务工程数字化转型初步实现,BIM水务应用水平和管理继续走在全国前列。
——水务标准体系更加完善。完善水利、供排水等水务工程板块的标准,建立水务工程构件库,形成比较完善的水务应用标准体系。
——水务工程协同应用局面基本成型。充分发挥正向设计价值,集成应用数字化设计、绿色建造和智能管控等新技术,初步实现“多点突破、体系应用、BIM交付”的协同应用局面。
——基于的水务工程“一网统管”数字化底版框架初步建成。研究制定水务工程交付等应用要求,发展水务高效能平台化监管模式,探索研究基于的水务工程数字化监管技术路线,研究建设水务工程“一网统管”数字化底版框架,推动以为基础的水务工程监管平台建设,促进水务工程数字化转型。
四、重点任务
(一)推进多层次BIM数字化资源平台建设。强化水务工程数据资源共享与整合,打通上下游数据链条,设计、施工、监理、咨询、安质监等工程参与各方全生命期一体协同;着力水务工程构件库等平台搭建,提高技术各阶段水务应用成果延用性;以BIM数字化资源为底盘,探索与城市“一网统管”对接的水务工程数字化基础架构,形成水务工程数字资产库;以工程进度、质量、成本、安全等动态数据为驱动,推动建立基于数字化成果的新型管控平台,提高水务工程精细化、智慧化管理能级。
(二)推进水务工程正向设计和应用。充分发挥BIM正向设计和应用的作用与价值,加强数字化动态响应措施。重点在水务工程方案、仿真、交付等方向推进BIM正向设计。发掘建设期BIM正向应用和数字动态响应价值,在施工建造中减少设计变更、提高工程质量和降低安全风险。
(三)推进新型水务工程建造技术和技术融合。进一步推动技术和新型水务工程建造运维技术相融合,促进预制装配、3D打印、物联网、仿真分析、三维激光扫描、倾斜摄影、智慧工地等绿色建造技术和智能运维等新型技术和技术融合应用,促进BIM技术与总承包管理结合,促进不同技术数字化资源的有效传递,形成以数字化赋能为特色的技术融合突破,提高水务工程项目技术创新优势。
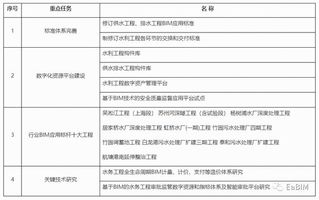
(四)形成技术水务应用标准体系,开展计价与基于BIM的政府审批监管关键技术研究。完善技术水务应用技术和管理标准、规则,制修订供水工程、排水工程BIM应用标准,完善水利工程各环节的交换和交付标准,研究水务工程设施设备运维应用标准体系。研究工程全生命周期计量、计价、支付等造价体系;研究基于的水务工程审批监管数字资源和指标体系,以及基于的水务工程智能审批平台。
(五)结合重点区域建设,聚焦质量和价值,打造一批国内领先、具有国际先进水平的上海水务行业应用标杆项目。结合长三角一体化和上海“五大新城”等重点区域建设,打造一批国内领先、具有国际先进水平的水务行业BIM应用标杆工程,实现技术一般性水务应用向高质量、高价值水务应用转型发展。
具体重点任务详见附表。
五、保障措施
(一)加强组织领导,进一步提升水务行业加快技术全面应用的意识。立足上海水务行业工程特点和实际,加强组织和统筹协调,处理好政府行政监管、水务工程市场主体之间的关系,进一步提升设计、建设、监管和运维等工程各方加快应用BIM技术全面应用的共识,促进BIM应用回归工程责任主体,共同促进水务行业应用生态圈的形成,推进上海水务BIM技术应用形成高质量发展的新格局。
(二)加快科学研究,进一步推进BIM技术水务应用协同创新。引导水务工程各方协同创新,从水务行业长远发展的角度,认识水务和技术在数字化转型中的重要性和价值链,促进BIM技术与水务行业深度融合。科学研究水务工程建设费用规则、前期设计文件包含BIM内容等制度,调动各参与方深度应用积极性,促进技术水务应用健康发展。
(三)加紧人才培养,加强交流学习,鼓励技术水务工程应用申报国际国内或行业BIM标准与奖项。调动社会力量,培养技术水务专业应用人才,鼓励行业协会、学会组建技术水务应用专业委员会,以联盟牵头,行业协会组织加强行业内外交流学习,提升水务行业整体技术应用水平。鼓励水务工程主体积极参与国内标准规范制订,推进数字化转型发展,鼓励重大水务工程BIM技术应用参与国际、国内或行业大赛,激发各类主体推广BIM水务应用的活力和创造力。
附件:建筑信息模型技术()水务应用第二轮三年行动计划(2021-2023)重点任务表
建筑信息模型技术()水务应用第二轮三年行动计划(2021-2023)重点任务表
来源:上海市水务局








官方公众号
官方小程序