北极星水处理网讯:维纳米材料是制备膜材料中一类重要的掺杂材料或膜构筑单元,也是新型水处理功能膜的研究热点。已有许多研究报道了二维纳米材料通过有序的堆叠和自组装在膜内构建出规整的水通道,可以赋予膜可调控的分离性能,进而实现trade-off效应的突破,被认为是“下一代膜材料”(next-generation membranes)。同时,二维纳米材料的独特片层结构、催化性能及可修饰性可使膜材料获得新的功能,如导电性能、光/电催化性能等。本文综述了近年来基于二维纳米材料的水处理功能膜研究进展,重点介绍了共混法、自组装等制备方法,并总结了此类功能膜在抗污染、膜通量恢复、强化污染物去除、调控盐截留及污染物监测领域的应用。最后对基于二维纳米材料的水处理功能膜发展方向,如限域催化、调控盐分离、监测传感等新兴领域进行了分析和展望。
膜分离技术是一种利用分离膜的选择透过性,以压力差、浓度差、电位差、温度差等为推动力,对料液中不同组分进行分离、浓缩和纯化的分离技术。基于膜分离的水处理技术具有处理效率高、占地面积小、易于模块化和自动化控制等优势,已越来越广泛地应用在水处理的各个领域,在应对水资源短缺、保障饮用水安全以及水环境污染治理中均发挥了重要作用。然而,在膜分离技术的实际应用中,仍存在膜污染、膜渗透性和选择性的矛盾关系(即trade-off效应)等关键技术难题。在操作运行过程中,无机、有机污染物以及微生物会逐渐在膜的表面或者膜孔内沉积,造成可逆或不可逆的膜污染,导致膜的通量和使用寿命下降。而传统有机膜材料的渗透性与选择性往往难以同时得到提升,存在着两者此升彼降的技术瓶颈。
随着石墨烯(Gr)、氧化石墨烯(GO)等石墨烯类材料以及石墨相氮化碳(g-C3N4)、二硫化钼(MoS2)、二维过渡金属碳化物/氮化物(MXene)等众多新兴二维纳米材料(2D nanomaterials)快速发展,二维纳米材料[也被称为二维纳米片(2D nanosheets)或二维片层材料(2D flakes)]引起了环境、能源、材料、生命科学等诸多领域的研究兴趣。在新型膜材料中,二维纳米材料以其原子尺寸厚度的独特片层结构作为功能膜的纳米级构筑单元,通过有序的堆叠和自组装在膜内构建出规整的水通道。这类基于二维纳米材料的新型膜材料具有可调控的分离性能,可以实现对trade-off效应的突破,被认为是“下一代膜材料”(next-generation membranes)。而同时,二维纳米材料往往具有导电性能以及可修饰性,如氧化石墨烯(GO)本身具有良好的导电性,且其表面具有丰富的含氧基团,具有制备功能膜材料的天然优势。因此,这些二维纳米材料在新型功能膜的制备和应用中展现出了巨大的潜力,对拓宽膜的功能和应用具有重要意义。
本文综述了近年来国内外基于二维纳米材料的水处理功能膜材料研究中取得的主要进展,主要包括功能膜材料的分类、制备方法以及在水处理中的应用(图1),最后还展望了二维纳米材料在水处理功能膜领域的研究和发展方向。
1 基于二维纳米材料的功能膜制备
1.1 共混法
共混法改性具有技术成熟、操作简便、膜材料稳定性较好的优势。共混法是指在膜材料的前体溶液中均匀混入二维纳米材料,使溶液与二维纳米材料均匀混合,然后通过相转化法、气相聚合法、溶胶凝胶法等方法使前体溶液形成连续的膜,以制备出均匀分散的二维纳米材料的复合膜材料。相比于零维、一维以及三维材料,二维纳米材料在共混膜中的堆叠和相互接触能够更有效疏导水分子的流动、强化分离,同时创造出供载流子高速迁移的通路。但是同其他纳米材料在共混膜中应用的难点一样,二维纳米材料包埋于分离层中,容易对分离层性能产生影响,这种影响既可能起到强化分离性能的效果,但也有可能会使膜产生缺陷,因此纳米材料与膜材料其他组分的相容性至关重要。
很多研究在采用共混法制备功能膜时,会使用活性高分子聚合物作为添加剂,例如,在制备导电膜时添加聚苯胺(PANI)、聚吡咯(PPy)、氨基蒽醌聚合物(PDAAQ)等导电高分子以增强导电性。以相转化法为例,将导电高分子聚合物、二维纳米材料作为掺杂剂与铸膜液充分混合,然后通过正常的相转化流程就能制备得到二维纳米材料/导电高分子聚合物掺杂的复合膜材料。除了相转化法,气相聚合法同样可以被用来制备二维纳米材料共混膜。以一种聚吡咯(PPy)/Gr(或GO)导电复合膜为例,气相聚合法首先是将基膜浸入Gr(或GO)分散液,超声使纳米材料与基膜充分接触,取出并适度干燥后在基膜表面喷涂足量的过二硫酸铵溶液,最后将其置于吡咯(Py)蒸气中。由于过二硫酸铵的作用,Py单体在Gr(或GO)表面原位发生聚合反应,制得PPy/Gr或PPy/GO膜,这类膜在电化学膜生物反应器(EMBR)中展现出良好的导电性和抗污染效果。
以上讨论的均为有机复合膜,二维纳米材料同样可以被复合到无机膜的分离层中,制备得到二维纳米材料掺杂的无机功能膜材料。举例来讲,溶胶凝胶法是无机膜的一种常见制备方法,将热稳定的二维纳米片分散到无机膜的前体溶胶中,将溶胶涂覆在基底(如ITO导电玻璃表面)上,并通过热处理等流程可以制得二维纳米材料掺杂的无机导电膜。
1.2 自组装
尽管共混法具有许多优势,但是其仍有难以克服的弊端,如纳米材料容易导致膜材料产生缺陷,而膜内的有机组分易遮蔽二维纳米材料的活性位点。因此近年基于二维纳米材料的新型膜制备技术逐渐发展为以真空辅助抽滤(vacuum-assisted filtration,VAF)或压力辅助过滤(pressure-assisted filtration,PAF)为核心的自组装技术[图2(a)],以形成规整的水通道,同时也暴露出了更多的活性位点。VAF技术是指基膜的一侧为二维纳米材料分散液,而在另一侧施加负压,使分散液在压力差驱动下流过基膜,而二维纳米材料在基膜表面逐渐堆积,并依靠纳米片间的相互作用力(范德华力、氢键作用及静电作用等)自组装成膜。PAF技术与VAF的区别在于PAF技术是在分散液一侧施加正压,将分散液压过基膜,而非在分散液对侧施加负压。一些研究表明PAF技术对于一些材料更容易获得有序堆叠的膜材料,但目前基于PAF技术的功能膜研究相比VAF仍较少,实际研究中应该在实验比较后确定使用VAF技术或PAF技术。
在高压功能膜材料制备中,直接将二维纳米材料通过VAF或PAF技术自组装,可以制备得到片层间距仅为数埃的高压膜。这类新型高压膜以规整的层间隙作为亚纳米级水通道,可以同时实现高选择性和高通量,突破传统有机膜的trade-off效应。同时,通过电压响应、光响应等外部作用进行亚纳米级调控,用于催化或传感监测。
为了进一步提升自组装功能膜的稳定性,在VAF或PAF技术的同时或之后,可以采用高分子聚合物对纳米片层进行交联,如戊二醛、聚多巴胺(PDA)、PANI等[图2(b)]。但需要注意的是,交联剂的使用必然会带来与共混法相同的弊端,会改变自组装功能膜的选择性和渗透性。因此要根据二维纳米材料的性质选择合适的交联剂,同时对各组分比例进行合理调控,避免或降低交联对功能膜选择性、渗透性的不利影响。如Thakur等采用戊二醛作为交联剂,在其GO纳米片分散液中实现GO纳米片在激光诱导石墨烯(LIG)层上的组装和交联。而在共混法中常用的导电高分子PANI同样可以作为自组装技术中的交联剂,已有文献报道它可以混合到rGO或Gr纳米片分散液中,实现二维纳米材料的组装和交联,且可以通过后续的热处理进一步强化膜的稳定性。同时,一些研究表明,PANI的使用可以减缓碳材料在电化学过程中的腐蚀。除了将交联剂混合在二维纳米材料分散液中外,还可以将组装步骤与交联步骤分离。如Hu等在制得MoO3-x纳米片自组装膜后,经过适当干燥,将膜浸泡于PANI溶液中一定时间,洗去游离的PANI即可获得PANI交联的MoO3-x纳米片自组装膜。
研究人员还采用零维、一维或其他二维纳米材料插入主体二维纳米材料的层间,以应对长时间操作后的溶胀问题或提高膜的渗透性和强化(或赋予)膜材料功能性[图2(c)]。具体方法包括先将掺杂材料负载在主体二维纳米材料表面,然后进行自组装;或将掺杂材料与主体二维纳米材料分散液混合后,通过自组装技术插层到主体材料层间。自组装功能膜采用的零维纳米材料包括TiO2纳米颗粒、Co3O4纳米颗粒、Ag纳米颗粒等;采用的一维纳米材料包括碳纳米管、坡缕石(PG)、g-C3N4纳米管、MOF纳米棒、TiO2纳米管、纳米棒或纳米线等;而二维纳米材料包括g-C3N4纳米片、改性GO纳米片等。
1.3 其他功能膜制备方法
在一些研究中,研究人员还开发出了一些其他的新型功能膜制备方法。如Chen等采用MoS2纳米片与Fe(OH)3纳米颗粒混合,通过VAF方法自组装之后,再用盐酸将Fe(OH)3溶解,得到层间距更大的MoS2催化膜。而Lan等采用NaOH热处理和透析技术将二维g-C3N4纳米片制备成溶胶,再与含铁多金属氧酸盐(Fe POMs)混合,通过VAF技术在聚碳酸酯膜上依靠g-C3N4分子间氢键作用及 g-C3N4与Fe POMs间作用力实现自组装,原位形成纳米颗粒/二维纳米材料光催化膜。Yu等则采用溶剂热诱导自组装的方法制备了具有层状结构的rGO-TiO2膜。Werner等通过化学气相沉积(CVD)方法在镍基中空纤维膜表面负载了Gr层。
2 基于二维纳米材料的功能膜分类与设计原则
2.1 导电膜
基于二维纳米材料的导电膜是一种通过复合或直接由导电二维纳米材料构筑而成具有导电性的功能膜,其主要功能包括电化学氧化还原、静电排斥作用、电强化吸附等,在抗污染、脱盐等方面具有较强的应用潜力。二维纳米材料具有高比表面积、活性位点丰富等优势,且导电性能往往较块状材料更强,其独特的片层结构为载流子的快速传输提供通路,因此可以高效地进行导电功能膜的构筑。
在设计膜材料时,二维纳米材料的电导率以及还原、氧化能力是需要着重考虑的重要指标,因为它们对导电膜应用效能具有显著影响。导电性决定了此类材料是否适合应用到导电膜中,还原能力反映该材料直接电子传递还原或产生活性氢的间接还原能力,而氧化能力反映了该材料通过直接电子传递或产生氧化性物种氧化的能力。在一些能耗要求严格、以污染物去除为主要目的(不是以膜污染控制为主导目标)情况下,不希望体系内发生析氢反应(或析氧反应),而只发生目标污染物的还原反应(或氧化反应);而在以抗污染为主要目标等情况下,适当程度的析氢(析氧)反应则有利于膜污染控制。因此功能膜的实际析氢(析氧)过电位也是需要考虑的重要因素。此外,需要注意的是,许多二维纳米材料并不适合作为阳极材料,如石墨烯类材料的C元素很容易氧化;MXene中低价的Ti元素易被氧化为TiO2,这些制备成本较高的二维纳米材料并不经济。
2.2 光催化膜
光催化膜是一种利用具有光催化性能半导体材料的功能膜,在一定波长范围内的光照条件下产生活性氧物种(ROS)实现自清洁或污染物降解等功能。在膜发生污染后,采用一定波长的光照射实现膜通量的恢复,即膜的自清洁;或在操作过程中持续提供光源照射膜表面,发挥抗污染或强化污染物降解的功能。二维纳米材料在光催化膜中能够作为光催化活性组分,如g-C3N4纳米片具有丰富的活性位点、较大的比表面积和高载流子迁移率,在功能膜中展现出了良好的光催化活性。而另一些材料(如rGO)可以与光催化活性组分复合,起到降低能带间隙(band gap)等作用,以强化光催化膜的性能。
在设计光催化膜时,需要考虑光催化膜在水处理领域中的实际应用场景及能耗要求,在紫外光照射下许多复合膜的有机组分易老化而导致膜的使用寿命缩短,因此理想的光催化膜应该具有较低的能带间隙,能够高效地利用可见光。此外,光催化膜内各组分的透光性也是重要的考虑因素,如果膜的透光性能差,则会阻碍内层光催化剂对光线的利用。因此光催化膜往往采用具有高透光率的材料,如石墨烯类材料。
2.3 其他功能膜
在设计光催化膜时,需要考虑光催化膜在水处理领域中的实际应用场景及能耗要求,在紫外光照射下许多复合膜的有机组分易老化而导致膜的使用寿命缩短,因此理想的光催化膜应该具有较低的能带间隙,能够高效地利用可见光。此外,光催化膜内各组分的透光性也是重要的考虑因素,如果膜的透光性能差,则会阻碍内层光催化剂对光线的利用。因此光催化膜往往采用具有高透光率的材料,如石墨烯类材料。
3 基于二维纳米材料的功能膜在水处理中的应用
3.1 抗污染
传统膜材料的抗污染性能优化主要是通过对膜材料表面或孔道内亲疏水性、zeta电位以及粗糙度的调控实现的,而功能膜材料(以导电膜为主)的抗污染性能主要依靠静电排斥作用、电化学氧化还原以及在较大电压时的电致气泡对膜表面的冲刷作用使污染物在膜表面、孔内沉积速率降低,从而降低清洗频率,延长膜的使用寿命。图3总结了导电膜作为阴极或阳极时可能发生的电化学过程,并给出了几个典型反应的标准电极电势。在中性条件下,许多有机污染物、微生物表面均带负电,因此抗污染功能膜材料往往被用作阴极材料。此时,功能膜整体带负电,静电排斥发挥主要作用,降低微生物和有机物在膜面附着的倾向。且在电势低于一定值时,可通过将水中的溶解氧在功能膜上还原为双氧水(H2O2),进而氧化膜表面或孔内的部分有机污染物或微生物。而当电势低于析氢电位时,氢气的产生也可能会起到冲刷膜表面的作用,进一步强化抗污染能力。当功能膜被用作阳极材料时,主要依靠电极氧化能力直接电子传递或产生ROS(如·OH)氧化污染物或微生物,以及在高电势时析氧反应对膜面的冲刷作用。表1总结了近年来基于二维纳米材料的功能膜在抗污染中的研究进展。
(标准电极电势数据来源为《电化学方法原理与应用》;*表示相应电势与模型污染物、电极性质、溶液环境高度相关或缺乏相关文献支持)
Thakur等制备了一种GO/激光诱导石墨烯(LIG)复合导电超滤膜,GO纳米片的使用显著提升了LIG膜对BSA(最高69%)和微生物截留效果(由20%提升到99.9%),在无电压时复合膜的抗生物污染性能较普通有机超滤膜更好,功能膜作为阳极时(槽电压为3V)其抗生物污染性能进一步提升,较普通超滤膜通量提升11%。Shakeri等制备了一种Gr自组装/导电高分子PANI交联的导电正渗透膜作为阳极(槽电压为2V),功能膜抗污染能力在电氧化、电致气泡对表面及孔内的冲刷以及静电排斥等作用下显著提升。
在膜生物反应器(MBR)以及厌氧膜生物反应器(AnMBR)中,膜材料直接和体系内高浓度的微生物、有机物接触,因此膜污染的有效控制是MBR和AnMBR的技术关键之一。Liu等在电化学耦合膜生物反应器(EMBR)中采用了一种PDAAQ/rGO纳米掺杂的PVDF膜作为阴极,在1V/cm的外加电场下显示出良好的氧还原(ORR)性能,30min电解后体系内H2O2积累量达到8.84mg/L。这种膜依靠静电排斥作用和原位电还原溶解氧生成的H2O2,相比普通PVDF膜污染速率降低约63.5%。Liu等采用Gr/PPy改性导电膜作为EMBR阴极,在1V/cm的条件下过滤酵母菌悬浮液,改性膜可以有效抑制膜污染。Jiang等则采用这种GO/PPy导电膜在EMBR连续流运行中耦合群体感应淬灭细菌,实现了抗污染效果进一步强化。Werner等采用表面沉积Gr的中空纤维膜作为阴极置于厌氧电化学膜生物反应器中,在槽电压为0.7V和0.9V下都呈现出良好的抗污染效果,特别是在0.9V时,由于析氢反应和更强的电流强化了抗生物污染能力。
基于导电膜材料的研究,Alam等进一步采用电化学石英晶体微天平(EQCM-D)技术对GO、rGO、MoS2三类纳米片的电化学抗污染机理进行了研究。首先在负电势(-0.5VAg/AgCl)条件下,带负电的BSA在GO-PPy、rGO-PPy和MoS2-PPy表面 沉积速度降低了50%~75%;而在无电势条件下,rGO-PPy和MoS2-PPy比纯PPy表面沉积速率小90%以上;在较低的正电势(+0.5VAg/AgCl)条件下,三类材料均没有显著抗污染效果;而当正电势提高到一定程度(+0.74VAg/AgCl)的条件下,由于氧化性物种的产生,BSA发生降解并从表面被释放出来。
3.2 膜通量恢复
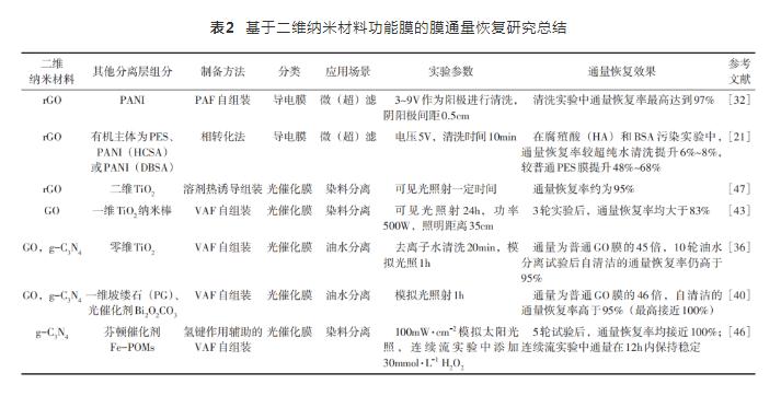
膜通量恢复主要是指膜发生污染后,在外界能量输入条件下使膜通量恢复的自清洁过程。导电膜主要依靠电氧化和电致气泡实现膜通量的恢复;而光催化膜主要依靠可见光或紫外光照射,产生ROS降解表面和孔内沉积的有机物,实现膜通量的恢复。表2列举了近年来基于二维纳米材料的新型功能膜在膜通量恢复中的研究现状。
Karkooti等采用PAF法在PES基底上制备了PANI掺杂的rGO导电膜,分别将导电膜作为阳极或阴极在海藻酸钠污染实验中发现膜污染速率降低了2%~32%,并在清洗实验(导电膜作为阳极)中发现其通量恢复率最高可达到97%(9V)。Subtil等则采用(PANI/rGO)掺杂的PES膜,比较了酸樟脑磺酸(HCSA)掺杂PANI和十二烷基苯磺酸(DBSA)掺杂PANI对膜性能的影响。在膜清洗实验(槽电压为5V,持续10min)中发现PANI(HCSA)-rGO掺杂膜材料的通量恢复率(FRR)达81.3%,PANI(DBSA)-rGO的通量恢复率为60.9%,而普通PES膜(超纯水清洗)为21.8%。
在光催化膜领域,TiO2作为常用的高性能光 催化纳米材料,可以与透光性良好的石墨烯类材 料实现高效耦合。Yu等制备的2D-2D rGO-TiO2自组装膜对染料的截留率>97.3%,过滤性能约9.36L/(m2·h·bar),且rGO的引入使能带间隙由纯TiO2膜的3.24eV降低到了2.77eV,可以利用可见光下实现膜的自清洁/通量恢复。Liu等采用TiO2纳米棒插层的GO自组装纳滤膜对常见染料的截留率大于99%,在可见光照射下通量恢复率大于83%。
g-C3N4是一种可以高效利用可见光的光催化剂,其本身的二维纳米结构可以实现与石墨烯类 材料的层层自组装。Liu等采用TiO2纳米颗粒@ g-C3N4的异质纳米片与GO纳米片形成自组装油水分离.html'>油水分离膜,过滤性能由纯GO膜的101L/(m2·h·bar)提升到4536L/(m2·h·bar),且10轮过滤实验后,可见光自清洁后通量恢复率仍高于95%。Cai等采用坡缕石插层的GO/PG/CN@BOC二维自组装异质膜用于油水分离,其具有稳定的层间距和可见光催化自清洁功能,过滤性能由纯GO膜的100L/(m2·h·bar)提升到4600L/(m2·h·bar),可见光自清洁后通量恢复率高于95%。Lan等采用一种由g-C3N4溶胶制备的g-C3N4/Fe-POMs自组装膜,具有稳定的过滤性能[通量为29L/(m2·h·bar)],且对3nm分子有87%的截留率。依靠g-C3N4和Fe-POMs的催化性能,该膜分别在模拟日光条件下展现了良好的光催化和光芬顿催化效果,5轮试验后通量恢复率仍能接近100%,且在连续流实验(提供光照并投加H2O2)中能稳定运行12h以上。
3.3 强化污染物去除
二维纳米材料的引入也为功能膜强化污染物 降解提供了新的可能性,表3对近年相关研究现状进行了总结。如Chen等采用1T相MoS2自组装膜高效活化过一硫酸盐(PMS),并将产生的自由基限域在纳米孔道内使其与污染物高效接触,极大地降低了自由基淬灭的问题,在维持高过滤性能[154L/(m2·h·bar)]和短停留时间(60.4ms)条件下实现BPA降解效率高于90%。Wang等采用MoS2纳米片分别用分散液和膜两种形式处理重金属(Ag+)溶液,结果发现MoS2通过氧化还原反应将Ag+还原为Ag,并释放出无害的钼酸盐和硫物种,去除效果高达4000mg Ag/g MoS2(其中吸附作用贡献小于20%)。并且,MoS2膜去除重金属的能力(mg Ag/g MoS2)并没有随膜厚度增加而下降,表明在氧化还原过程中膜内层会发生氧化而使表面保持活性。Ren等采用Gr/TiO2无机复合膜实现了罗丹明(RhB)的过滤和同步光电催化降解,在模拟日光下300min对RhB的去除率达到87.6%,而在光和电场共同作用下30min去除率达到97.8%。目前,基于二维纳米材料的导电膜,更多地侧重于抗污染,而非强化污染物降解。但近年已有许多文章报道了应用其他纳米材料的导电膜实现污染物的高效降解,因此未来基于二维纳米材料的导电膜可能会在强化污染物去除应用中得到更多的研究和关注。
基于光催化膜强化污染物降解技术不同于膜污染发生之后的通量恢复,后者可以将膜从膜池或组件中取出并应用光照以恢复通量,而前者则需要在膜过滤的同时对膜表面进行光照。但这类应用存在一个问题,光在穿透待处理废水时势必会被散射或反射,到达膜表面的光十分有限,而如果需要采用紫外光源,则更是会导致运行能耗大幅提升。所以,这类应用需要能够对可见光响应,且处理对象往往被局限于色度较低的废水。
Yu等采用rGO/PDA/TiO2纳米线或rGO/PDA/TiO2纳米颗粒自组装膜对染料和油污进行处理,该膜具有较好的抗污染能力和污染物降解效果,且采用纳米线的膜比采用纳米颗粒的膜更均匀且通量更高。Bao等采用一种TiO2/Co3O4/GO自组装膜,具有在水下显示超疏油性,而在油中显示超亲水性的特点,且在模拟日光下具有光催化降解污染物的能力。Liu等采用一种Ag纳米颗粒/GO/TNTs(钛纳米管)自组装膜,耦合膜过滤和可见光催化污染物降解,使膜通量能够稳定在较高水平。
Wei等采用C3N4纳米管/rGO复合膜在可见 光下实现较高通量的过滤和RhB的同步去除 (>98%)。Shi等采用一种具有3D异质结构的CNTs/C3N4/GO层层自组装膜,在可见光辅助的长期试验中,实现了对RhB(98.31%)和盐酸四环素(TC)(84.81%)的高效去除。在TiO2和g-C3N4这两类常用光催化材料之外,Xie等研究了一种GO/MIL-88A(Fe)自组装膜,MIL-88A(Fe) MOF材料起到调控2D纳米孔道和光芬顿催化的功能,在可见光和投加H2O2的条件下对有机染料亚甲基蓝(MB,98.81%)和双酚A(97.27%)都取得了很高的降解效率。
3.4 调控盐截留
基于二维纳米材料的功能膜可以利用电压、电势梯度、光照、温度等调控膜对盐离子的截留性能。如Ren等利用一种MXene膜对电压的响应,使得0.4V下提高离子通过速率,而-0.6V下抑制离子传输(离子透过率接近为0)。Wang等更进一步使用MXene膜对电压响应,实现1nm以下纳米流道对离子的截留。这种电压门效应是由于纳米片在负电势时,纳米片表面会静电吸引阳离子而排斥阴离子,导致纳米孔道内的双电层保留了高浓度的阳离子,进而对溶液中离子实现高选择性地截留;而在正电势时,纳米孔道内的阳离子由于水合体积远小于阴离子,因此仍然能进入孔道内,并与带正电的MXene纳米片相互排斥导致孔道扩大。Wen等采用一种表面带负电的GO/表面带正电的改性GO自组装异质膜,使膜片由一端到另一端形成正电/中性/负电的电势梯度,而水流和离子均平行于膜片流动。在电场辅助下,去离子水从中性区流出,体系NaCl截留率可达97.0%,过滤性能可达1529L/(m2·h·bar)。Hu等采用rGO-CNT三维导电纳滤膜,作为负极时NaCl抑制率为71%,是无外加电势时的3倍。Sun等对比了GO和不同还原程度的rGO膜在电场辅助下的盐截留效率变化,结果表明GO膜作为阴极的盐截留效率在1V条件下仅提升0.62%,中等还原程度的rGO膜提升21.83%,高还原程度的rGO膜提升15.45%,而这种现象可能是由于随着还原程度增加,褶皱(粗糙度)和表面电荷密度变化趋势相反。
3.5 监测传感
二维纳米材料具有极高的比表面积和良好的导电性,因此基于二维纳米材料的导电膜可以被用作电化学传感器.html'>传感器。Kong等利用这类渔业废弃物贝壳制成了二维碳纳米网,并堆叠成无机导电膜,在实现高通量过滤的同时,实现了电化学传感和应变传感的功能。Hu等采用二维MoO3-x纳米片自组装膜,并采用PANI和质子酸掺杂、渗透将导电性进一步提高了1797倍和354倍,可用作重金属铅离子传感器,且在暗、光条件下展示出了不同的灵敏度。在功能膜中,二维纳米材料构筑形成的纳米孔道尺寸可调,通过精细的设计和调控,在一定推动力作用下使溶液中部分组分进入二维纳米孔道,功能膜可以实现高灵敏度、强特异性的监测传感。
4 结语
基于二维纳米材料的新型功能膜材料具有可调控的分离性能,可以实现trade-off效应的突破。同时,二维纳米材料以其独特的片层结构、催化性能以及可修饰性,赋予膜材料新的可能性,在新型功能膜的制备和应用中展现出了巨大的潜力,对拓宽膜的功能和应用具有重要促进作用。未来,二维纳米材料的新型功能膜材料在以下几个方面具有良好的发展前景:①限域催化,以二维纳米材料堆叠形成的规整二维孔道可以作为负载芬顿/光/电催化剂的基底或二维纳米材料本身作为催化剂;②盐分离,以二维纳米孔道的电压门效应或表面电荷的调控强化分离;③监测传感,尺寸可调控且具有高比表面积和传导效率的二维纳米孔道可用于实现灵敏度高、特异性强的电化学监测传感。
为进一步推进二维纳米材料功能膜的发展和应用,未来研究中仍需解决以下科学与技术问题:①基于二维纳米材料的膜制备成本仍较高,因此需要创新、优化制备方法,以降低功能膜制备成本;②功能膜材料水稳定性、抗污染能力需要进一步提升,以延长使用寿命;③传统的宏观传质理论和反应动力学模型可能不再适用于功能膜内的传质-反应耦合过程,因此需要阐明功能膜性能的关键影响因子,发展适用于界面和纳米限域空间内的传质/反应数学模型。
原标题:基于二维纳米材料的水处理功能膜研究进展








官方公众号
官方小程序