导读:水务行业的支持政策经历了从“推进基础设施建设”到“加快基础设施建设改造”再到“基础设施的全覆盖”的变化。
从“十二五”规划开始,规划明确了将大力推进农村集中式供水,提升供排水、污水垃圾处理等基础设施; “十三五”期间,规划明确了要加快城镇污水处理设施和管网建设改造、推进污泥无害化处理和资源化利用。到“十四五”时期,根据《“十四五”规划和2035年远景目标刚要》,推进城镇污水管网全覆盖和农村生活污水治理,实施国家节水行动,鼓励再生水利用成水务行业的主要任务。

2、国家层面政策汇总及解读
——国家层面水务行业政策汇总
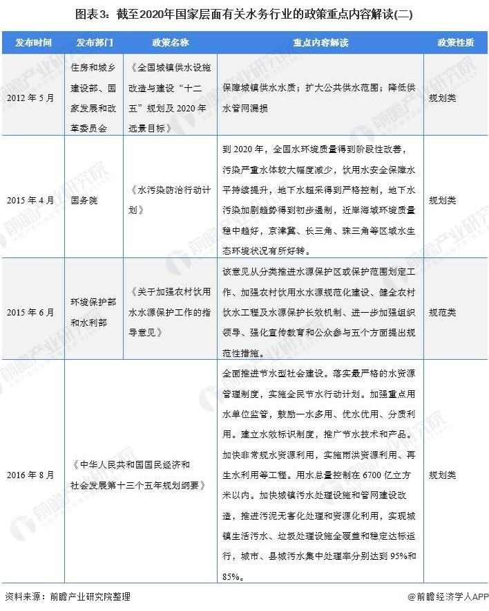
自2011年以来,国务院、国家发改委、水利部、生态环境部等多部门都陆续印发了支持、规范水务行业的发展政策,内容涉及改善水环境、控制用水量、污水处理、推进水的资源化利用等内容:







根据《国家节水行动方案》,到2035年,我国用水总量严格控制在7000亿立方米以内。在此基础上,《“十四五”规划和2035远景目标纲要》还提出了至2025年,我国地级及以上缺水城市污水资源化利用率超过25%,单位GDP用水量下降16%左右;《“十四五”城镇污水处理及资源化利用发展规划》提出了到2025年,我国全国城市生活污水集中收集率力争达到70%以上;城市和县城污水处理能力基本满足经济社会发展需要,县城污水处理率达到95%以上。

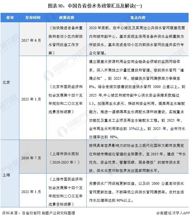
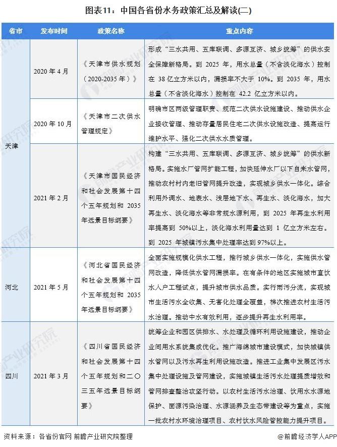
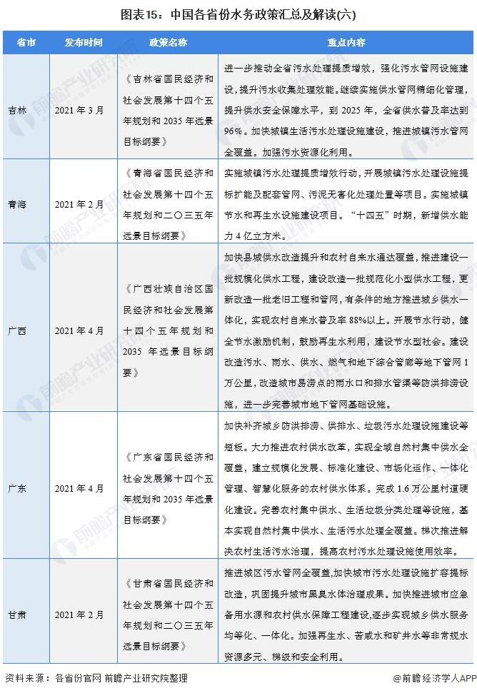
3、各省市层面的政策汇总及解读
——31省市水务行业政策汇总
目前,我国各省市均出台了水务相关的“十四五”政策规划,在供水、污水处理、再生水利用等方面做出了规划。除此之外,上海和天津还发布了至2035年的供水规划政策,政策内容均落实了安全、节水的主旨:








“十四五”期间,我国主要省份也提出了水务行业的发展目标。在供水方面,北京、上海、安徽等十余个省市均提出了至2025年末的发展目标;在污水处理方面,北京、上海、福建,河南等省市提出了污水处理的发展目标;在再生水利用方面,北京、天津、山东、宁夏等省市提出了“十四五”期间的发展目标。








官方公众号
官方小程序