【摘要】:
预见2021:《2021年中国智慧水务行业全景图谱》(附市场现状、竞争格局和发展趋势等)
近年来,我国相继出台一系列政策支持智慧水务行业的发展,随着近年来我国城市供水持续增长,供排水管网迅速扩张,面对分散的管网、用户、泵站、水厂管理,要求水务部门和企业的管理手段、工作效率能跟上快速的发展,因而水务部门和企业需要建立一个支撑整个供排水管理的智慧水务平台。
智慧水务行业主要上市公司:目前国内智慧水务行业的上市公司主要有海峡创新(300300)、新天科技(300259)、汉威科技(300007)、三川智慧(300066)、科陆电子(002121)、国电南瑞(600406)等。
本文核心数据:智慧水务市场规模、智慧水务项目投资额、城市供水管道长度及供水普及率、城市平均供水管网漏损率、污水排放量
行业概况
1、定义
智慧水务是指运用物联网、云计算、大数据、空间地理信息集成等新一代信息技术,实时感知城镇水务系统的运行状态,通过数据分析对水务信息进行及时处理,提供辅助决策支持,形成融合智能感知、智能仿真、智能诊断、智能预警、智能调度、智能处置、智能控制和智能服务的全方位水务系统,从而实现水务系统全流程的科学化、精细化、智能化运行管理。
智慧水务通过结合传感器.html'>传感器、通信网络、水务信息系统提升水务信息化水平,实现水务管理协同化、水资源利用高效化、水务服务便捷化。智慧水务系统由智慧给水系统、智慧排水系统、智慧防洪系统、智慧污水回用系统、智慧节水系统等子系统构成。
2、产业链剖析
从产业链来看,智慧水务产业链包括上游的感知层和传输层,中游的自平台层,下游的应用层。
上游的感知层是智慧水务对涉水区域进行感知、识别和信息采集的基础性物理设施网络,为后续信息处理和相应决策行为提供海量、精准的数据信息支撑,主要包括检测设备、流量设备、监控设备和探测设备;传输层是智慧水务实现无缝连接、全方位覆盖的重要保障性网络集群,担负着高速率、低损耗、安全可靠地连接感知层和平台层的任务。中游的平台层的主要功能是承载各类智慧水务应用并推动成果转化,包括支撑软件、系统集成和云计算中心等。下游的应用层与涉水业务和水务管理的需求相结合,是智慧水务获得持续发展的动力所在。
从产业布局来看,在上游领域,设备提供商代表企业有宁水集团、南方阀门、南方泵业、三花智控、格兰富、威乐、华旭科技、东海集团、上海凯泉、慧怡科技等。
在产业链中游,市场上专门从事水务系统集成与平台开发的企业数量不多,且大多数处于起步阶段,典型代表包括积成电子、威派格、三川智慧、海峡创新、新天科技、科陆电子、森泰环保、国电南瑞、大禹节水、汉威科技等。
在产业链下游领域,水务运营和管理代表企业有中国水务、北控水务、深圳水务、洪城水业、光大水务、首创股份、碧水源、创业环保、兴蓉环境、威立雅等。
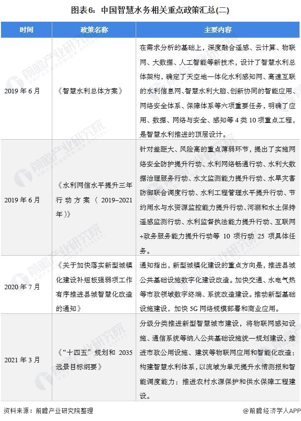
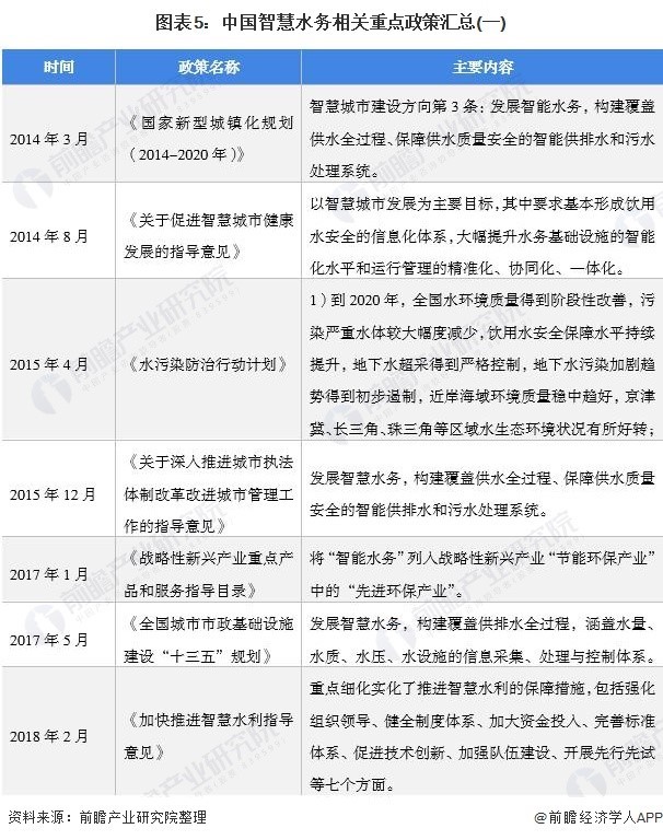
行业发展历程:“十四五”时期“构建智慧水利体系”
从国内智慧水务相关政策来看,在中国城镇人口日益增长的发展背景下,城镇水务建设需求不断提高,智慧水务应用规模逐步扩大。从2014年至“十四五”规划,国家对智慧水务行业的支持政策经历了从“发展智能水务”到“发展智慧水务”再到“构建智慧水利体系”的变化。
行业政策背景:政策环境向好
近年来,我国智慧水务行业的政策环境向好。我国相继出台系列政策支持智慧水务行业的发展,从总体目标、保障措施、管理办法、重点工程等角度对智慧水务行业提供了更为针对性的政策指导。
行业发展背景:发展智慧水务日益迫切
“十二五”以来,随着我国节水型城市建设的加速推进,水务领域的信息化需求日益迫切,智慧水务行业迎来快速发展的契机。2016年以来,随着物联网、大数据、边缘计算等新一代信息技术的广泛应用,水务行业的信息化需求正在向多样化、复杂化方向发展,能够提供水务信息化整体解决方案成为行业内企业赢得竞争优势的关键。当前我国供水管网迅速扩张导致管理压力加大,供水管网漏损率较高,污水排放量持续上升,这些因素都使得我国水务信息化和智慧化建设的需求日益迫切。
1、供水管网迅速扩张管理压力大
随着近年来我国城市供排水量持续增长,供排水管网迅速扩张,面对分散的管网、用户、泵站、水厂管理,要求水务部门和企业的管理手段、工作效率能跟上快速的发展,因而水务部门和企业需要建立一个支撑整个供排水管理的智慧水务平台。
2019年我国城市供水管道长度达92.01万公里,供水普及率达98.78%,2020年,我国城市供水管道长度约为96.41万公里,供水普及率约为98.96%。2019年,全国城市排水管道增加至74.40万公里,同比增速为8.85%。2009-2019年我国城市排水管道长度平均增速为8.04%, 2020年我国城市排水管道长度约为80.38万公里。
2、高漏损率拉动智慧管网维护需求
我国供水管网漏损率较高,主要原因为我国水生产公司一般采取垄断经营或者一体化经营,整体运行效率较为低下;同时,水生产行业设备陈旧以及二次供水设备产权模糊造成了大量的泡水、漏水。2012-2019年,我国城市供水管网漏损率保持在14%以上,2019年为16.99%。为降低供水管网漏损率,水务部门需要通过智慧水务检测和管理供水设备和管网,加强管网维护和管理。
3、污水排放量持续上升
根据中国住建部的《城市建设统计年鉴》数据显示,2011-2019年中国污水排放量逐年增长,2019年中国城市污水排放量为555亿吨,县城污水排放量为102亿吨,村镇污水排放量为216亿吨,合计873亿吨,我国的污水处理工作刻不容缓;前瞻初步统计,中国2020年城市污水排放量为588亿吨,县城污水排放量为105亿吨,村镇部分污水排放量为233亿吨,合计925亿吨。

行业发展现状
1、智慧水务行业参与者数量持续增长
从智慧水务行业参与者数量来看,2012-2020年,我国经营范围包括智慧水务的存续在业智慧水务企业数量逐年增长,2020年共有10722家智慧水务企业成立,截至2021年7月,2021年已有6687家智慧水务企业成立。

2、PPP项目助力,智慧水务投资规模再创新高
目前,我国大多数智慧水务项目的开展由政府主导,主要由当地水务主管部门以及水务企业进行项目招标,由工程设备公司或智慧水务系统公司来进行投标。在中国政府采购网,以“智慧水务”为关键词搜索,得到2020年我国智慧水务相关中标项目43个。
从图表数据可以看出,排在中标金额第一位的为宿迁市中心城市西南片区水环境综合整治PPP项目,中标金额为6.35亿元,第二位为蔡甸东部区域清水入江PPP项目,中标金额为3.02亿元,可见PPP项目金额较高。
从项目类型来看,我国智慧水务项目采购内容包括货物类、工程类和服务类。2020年,我国智慧水务招标项目中货物类项目4个,工程类项目3个,服务类项18个,未分类项目18个。
3、智慧水务行业市场规模持续扩大
中国智慧水务行业保持稳定增长态势,市场规模稳步扩大。由于有关部门未公布智慧水务行业市场规模数据,我国智慧水务项目主要是政府部门主导,因此前瞻根据中项网公布的智慧水务相关建设项目测算,2020年我国智慧水务行业市场规模约为124.8亿元。

行业竞争格局
1、区域竞争:主要分布在华南地区和华东地区
我国智慧水务行业企业主要集中分布在华南地区和华东地区,市场分布表现出较强的区域性特征。从企业分布区域来看,企业数量排名前三的省份分别为广东省、湖南省和安徽省。
2、企业竞争:智慧水务行业企业竞争分三个层次
在竞争方面,目前,中国智慧水务行业的企业主要分为三个类型:一类是以仪器仪表和自动供水设备等水务信息化硬件产品为核心产品及主要收入来源的设备生产商,通过设备与信息化技术融合为水务企业客户提供水务信息化服务,这类企业以上市公司新天科技、威派格为代表;
第二类是以自主研发水务信息系统软件为核心产品的专业领域软件企业,即通过自主研发的软件系统、嵌入式软件智能终端集成外采的传感器、仪器仪表及自动化设备为水务企业提供水务信息服务,该类企业以和达科技、三高股份、易维信息为代表;
第三类是近年来加快布局智慧水务业务的大型IT公司,如华为、腾讯、阿里等,这些公司有云平台和大数据分析等基础技术的优势。


行业发展前景及趋势预测
1、智慧水务将随着智慧城市建设的推进加速发展
智慧水务是智慧城市的重要组成部分,智慧水务通过提高城市供水、排水、污水处理系统的智慧化水平来打造智慧水环境,有力推动城市生态文明建设,促进智慧城市进一步升级发展,同时智慧水务将逐步融合于智慧城市发展体系,其在智慧城市建设中的重要性将逐步提升。
2021年3月,《中华人民共和国国民经济和社会发展第十四个五年规划和2035年远景目标纲要》提出,要分级分类推进新型智慧城市建设,将物联网感知设施、通信系统等纳入公共基础设施统一规划建设,推进市政公用设施、建筑等物联网应用和智能化改造;构建智慧水利体系,以流域为单元提升水情测报和智能调度能力。在政策的推动下,“十四五”时期,我国智慧水务将随着新型智慧城市建设的推进加速发展。
2、人工智能助力智慧水务未来发展
随着我国智慧水务进入一体化信息调度阶段,对视频+人工智能的需求急增。水务场景监管对象数量多且分布广泛,通过人工方式巡视,时间长,覆盖范围小、人员投入多,工作量大,投入成本高。如在河湖监管中,利用人工智能分析手段,可实现水域侵入识别、水位线测量、漂浮物监测等智慧水务管理应用。
目前,人工智能技术在我国水务行业的应用尚处于初级阶段,未来智慧水务必然是集感知-诊断-决策-控制为一体的智能体系。
3、智慧水务市场规模将持续扩大
随着我国智慧城市建设的推进,供水现状、以及水务管理中存在的问题(包括水务管理过程中控制漏损等问题),为智慧水务营造了发展环境。而智慧水务还有很大的市场可开发,如智慧水务行业的发展正在积极探索如何实现与人工智能的结合,进一步实现人机交互的综合应用,未来我国智慧水务前景可观。预计到2026年,我国智慧水务行业的市场规模将达到370亿元。
作者:刘甜 来源:前瞻产业研究院








官方公众号
官方小程序