二次供水作为城市供水的“最后一公里”,是供水质量和安全的最后保障。2015年,国家“四部委”关于加强和改进二次供水设施管理等相关文件的出台,为全国各地二次供水体制改革按下了快进键,中高层住宅二次供水逐步由物业企业的属地管理向供水企业的集中管理转变。
宁波市在2011年全面启动中高层住宅二次供水体制改革,开创了“政府主导、企业实施、新老全面接收”的宁波模式,并进行持续优化和改进,现已基本形成了二次供水从体制改革、设施建设到后期运行一整套较为系统的管理经验。
7月22日,宁波市自来水有限公司副总经理/浙江省水业协会科技委主任何建荣在“2021(第六届)供水高峰论坛”上分享了宁波市中高层住宅二次供水设施建设与运行管理实践。
他分析了供水企业现在面临的三个问题:如何高起点谋划二次供水体制改革?如何高标准实施二次供水设施建设?高质量保障二次供水后期运行?

何建荣
高起点谋划二次供水体制改革
2003年,国务院出台《物业管理条例》,规定供水企业应当向终端用户收取水费。连续几年被列为宁波市“两会”的重点提案议案。2011年,宁波市人民政府印发了《关于理顺中心城区中高层住宅二次供水管理体制的实施意见的通知》。
实施意见的主要内容主要有以下几方面:新建中高层住宅直接管水到户。现有中高层住宅分三年实施二次供水设施改造,逐步实现管水到户。实现同网同价同质服务。改造原则是成熟一批,改造一批,接管一批。改造内容主要是生活加压系统自动化改造、贸易结算水表更换并由室内移至室外、管道更换、混凝土屋顶水箱及水池改造等。执行标准为 《宁波市中心城区中高层住宅二次供水设施建设技术规程》 。
何建荣介绍了实施意见下面的相关的配套措施:
第一,落实运行管理费用。水泵运行电费由物业企业承担,设备更新、大修费用由供水企业负责,日常维修养护费用由供水企业负责。这两个费用计入水价成本,在下一轮水价调价的时候予以考虑。这和国家四部委的文件有一点冲突,国家四部委的文件要求二次供水设施运行维护费用开支原则上应计入供水企业运营成本,现在又有人大代表在提这个事情。
第二,改造资金筹措。中心城区改造资金需2.66亿元,分三年安排。海曙区、江东区、江北区改造资金由市、区两级财政各承担50%;镇海区、北仑区、鄞州区、高新区改造资金由区财政全额承担。这和国家四部委有所不同,因为宁波市自来水有限公司当初走得比较早。
第三,出台技术规程。出台《宁波市中心城区中高层住宅二次供水设施建设技术规程》。从基本要求、泵房、储水池、管道阀门等方面对二次供水设施新建、改建、扩建提出具体要求。
第四,出台移交办法。出台《宁波市中高层住宅二次供水设施移交管理办法》。明确建设单位、物业企业、供水企业及业主等在改造过程中的职责及工作程序。
第五,具体职责分工。各区政府为改造实施主体,负责改造计划编制、前期工作处理和具体改造实施。市自来水有限公司负责改造方案审核,做好验收接管。考虑到二次供水改造项目的特殊性和专业性,各区政府在负责做好有关前期工作的前提下,可委托市自来水有限公司承担具体改造任务。
高标准开展供水设施建设
宁波自来水通过规范新建二次供水设施建设和破解二次供水改造工程难题来高标准开展供水设施建设。
规范新建二次供水设施建设
供水企业向开发商收取供水配套设施建设费,供水企业建设二次供水设施,经相关部门竣工验收合格,移交供水企业管理,供水企业抄收到户。其中,配套设施建设费仅包括建设工程费用及相关设计、监理费用,不含后期维护费用。
针对新建二次供水设施建设,宁波自来水做了四个标准化:
第一,土建设施标准化。对管道井尺寸、泵房位置、混凝土基础、应急供电、通讯条件等进行了规范。
第二,标准化安全标识标牌。布置现场作业区警戒线布置、安全标识制度牌、管道规范标识、安全警示卡等。
第三,控制柜.html'>控制柜设计规范。根据二次供水的实际功能需求对控制柜内器件的电气接线与排列布局进行优化,明确品牌规格,从而便于公司对泵房日常维护与器件更换,形成一套完善、统一、易维护的标准化控制柜设计规范。
第四,标准化自控功能检测流程。泵房控制柜自控功能检测流程标准化,检测项目涉及无水停机、超压停机、变频器故障、停电后自动恢复供水、手动恒压供水等。检测单记录了详细的检测方法、采取方法、检测结果、注意事项及验收情况。
何建荣表示,对于在建的二次供水设施,要求开发商按照市里出台的有关标准进行建设。若验收不合格,则对照有关标准继续进行整改。通过行政审批的源头控制,整改验收合格后才能通过交付前的联合检查,直至最终交付使用。
破解二次供水改造工程难题
如何破解二次供水改造工程难题?何建荣表示,首先要明确实施主体,各区政府委托市自来水有限公司承担具体改造任务,以签订代建协议的方式予以明确。代建协议内容包括项目概况、工程发包方式、工程费用及支付、工期要求、双方职责及竣工验收移交等。

其次,选择招标方式。如上图所示,设计、施工、监理、无信息价的材料设备的招标方式也发生了变化。
第三,编制改造方案。参照《技术规程》、《建设规范》设计。改造实践中,移表出户及管线移位方案采取样板工程的形式征求住户意见后再进行推广;泵房改造尽量采用临时水箱供水方案,满足设备安装空间,达到原位改建的目的。
第四,前期政策处理。市自来水公司与小区物业及业委会签订改造协议和移交协议。改造协议内容包含改造方案、工期、安全文明施工要求。移交协议内容包含产权归属、后期管理维护责任划分。三方签订前期赔偿协议,前期赔偿金额以统一核定单价及具体工程量予以明确,并一次性包干使用。
第五,两大难点破除。在改造过程中,主要碰到两个难点:
难点一:移表出户影响用户室内装潢。
对策:“两套系统并存、室内明管安装、用户自行选择”
(1)调动街道、社区、物业,共同做好前期协调工作;
(2)尊重用户意见,邀请用户共同编制改造方案;
(3)做好样板工程,实施方案公示,强化舆论宣传。
难点二:改造空间狭小。
对策:
(1)能原地改造的,搭建临时水箱,组建临时供水系统,待新设备和水箱完成安装后取消临时供水。
(2)不能原地改造的,在充分征求小区业主意见后,采用重新选址异地建设泵房。选址时尽量选择远离住宅的偏僻角落,尽可能把噪音影响减少到最低限度。
(3)管道井狭小时,采用临时立管供水或在管道井外的消防楼道角落处新建立管予以解决。
第六,制定安全文明施工细则。宁波自来水还制订了二次供水设施改造工程安全文明措施。(如下图)


改造前后对比
何建荣特别指出,系统割接的时候一定要注意电梯的保护,如果处理不当,很容易造成电梯进水,电梯进水赔偿很厉害。宁波自来水推出了统筹费,很多情况下只涉及到换表,这方面人工费厉害,根据施工文明程度,每一户多少钱。
第七,改造完成情况。(如下图)

高质量保障二次供水后期运行
宁波自来水通过组建专业管理机构、服务维护外包、构建智慧管理平台高质量保障二次供水后期运行。
组建专业管理机构
截至2021年5月底,宁波自来水建设移交泵房1050个,加压设备2027套,水箱数量1077个,水箱容积7.2万吨,海康门禁系统542套,视频系统994套,目前,移交小区泵房数量以每年约100个的速度递增。二次供水分公司承担加压泵房内二次供水设施和水质、安防等附属设施的运行维护和应急抢修等工作。属地供水分公司负责中高层住宅小区的内部管网维护、抄表收费。
宁波自来水二次供水的后期运维管理模式是以服务维护外包为杠杆,智慧管理平台为主体。
服务维护外包
1、水箱清洗消毒外包
宁波自来水通过公开招标委托专业团队水箱进行一年两次的水箱清洗消毒。通过现场抽查、门禁视频监控以及执法记录仪等方式进行对清洗消毒工作的监督管理。
2.设备巡检养护外包
自2019年起公开招标,宁波自来水委托专业团队对超过设备质保期的泵房进行泵房巡检、设备保养与故障排查维修工作。
故障率与重复故障率管理——①设备厂家划分;②供水区块划分;③质保期内外划分
处理及时率 —— 0重复故障、1%月度故障、2小时故障处理、4小时应急供水
3. 门禁视频网络维护外包
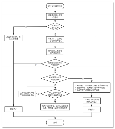
自2020年起公开招标,宁波自来水委托专业团队对门禁视频设备与泵房网络设备进行维保。此外,制定标准化流程。将问题归纳分类,制订故障成因分析、噪音处理流程等工作指南与标准化流程,提高工作效率。

噪声整治标准流程图
构建智慧管理平台
在构建智慧管理平台上,宁波自来水做了三件事。
1、数据完善与平台互通

宁波自来水不断完善三大平台的数据完整性:提升泵房加压设备数据(型号,功率、扬程等)完整性;更新老旧小区信息(物业联系方式,泵房位置);无线转有线,拨号转VPN专线,保证泵房网络的稳定性,提高门禁、视频监控与设备的平台上线率等。
2、工单的使用
利用工单系统打通泵房工作管理流程,上至总公司清泉热线,下至现场负责人与信息回访,流程执行记录完整。平台互通实现工单转派无缝链接。
3、管理数据分析
智慧管理平台打通与其他平台之间的数据壁垒,通过数据分析实现运行状态评估、故障判断与解决方案指导建议,协助操作人员快速处理。
三大建议
何建荣最后分享了自己的体会和建议。
(一)突出政府主导,理顺管理体制
1、涉及到法律、资金、技术等诸多问题,必须建立一系列配套管理制度,广泛征求各方面意见;
2、争取政策支持,加大财政对二次供水改造资金及运行维护管理费用的投入,最大限度地减轻供水企业的负担;
3、突出政府主导,构建二次供水改造工作网络,充分发挥街道、社区的作用,推行定期联席会议制度,建立高效运行、联动配合、快速反应的工作机制。
(二)注重物联互通,推进智慧管理
按照智慧供水、智慧城市的要求,高起点谋划二次供水设施标准化建设,实施专业化、一体化和智能化管理,循序渐进地建立、整合和优化二次供水设施信息管理系统、实时监测系统和远程控制系统,实现全面的大数据分析和可追溯管理。
(三)强化舆论引导,营造和谐氛围
1.通过宣传发动,让群众深入了解二次供水改造的背景、意义和目的。
2.大力宣传二次供水改造工程给百姓带来的实惠。
3.对工作中涌现出来的先进单位、先进个人和先进经验及时总结推广。








官方公众号
官方小程序