导读
城镇污水处理是一项重要的民生工程,自1980年代开始投资兴建一批污水处理设施和污水处理厂,到2002-2015年的市场化改革,BOT、TOT等特许经营权模式成为主流,再到2016-2020年间PPP模式兴起,我国污水处理行业已历经40年发展,城镇污水处理能力显著提高,城市污水处理任务基本完成,污水处理率达95%以上。
基于此,国家发展改革委、住房城乡建设部于2021年6月联合印发的《“十四五”城镇污水处理及资源化利用发展规划》,删去了城市污水处理率的指标,而规划中新增污水处理产能和管网建设目标也分别下降60%和48%。
面对增量投资骤减的不利局面,我们不仅要问,相关企业路在何方?下一轮增长机会在哪里?应如何加快转型发展应对这些新的机会与挑战?
城市污水处理任务基本完成,“十四五”规划新增产能下降60%
自1980年代开始投资兴建一批污水处理设施和污水处理厂,到2002-2015年的市场化改革,BOT、TOT等特许经营权模式成为主流,再到2016-2020年间PPP模式兴起,我国污水处理行业已历经40年发展,城镇污水处理能力显著提高,城市污水处理任务基本完成,污水处理率达95%以上(见图1)。

正因为此,国家发展改革委、住房城乡建设部于2021年6月联合印发的《“十四五”城镇污水处理及资源化利用发展规划》,删去了城市污水处理率的指标,而规划中新增污水处理产能目标也从“十三五”的5022万立方米/日下调至2000万立方米/日(见图2),在这一规划中,存量机会骤减(如城市污水处理及提标改造、管网新改扩、污泥处理)、增量机会较少(只有再生水与“十三五”持平),城市污水处理行业整体进入了市场成熟期。

站在这一节点不禁要问,国内污水处理市场是否还有机会?如果有,在哪里?
展望“十四五”,有六类机会值得关注
基于辰于深耕行业数年以及与头部企业长期合作的经验,我们认为“十四五”期间仍有六类机会值得关注,而这需要相关企业转变发展思路,更加重视可持续发展能力建设,并对相关政策、融资环境、商业模式、技术创新等有前瞻性洞察:
城镇污水运营将保持8.1%的复合增速到2025年达1860亿元,行业集中度将进一步上升
城镇污水管网“十四五”总投资1800亿元以上,占全部投资的比重达57%
建制镇污水处理设施投资“十四五”年复合增长6.9%,总投资600亿元以上
含污水厂的水环境综合治理项目比重上升至60%,项目体量不可同日而语
污水资源化市场有望提速,“十四五”期间投资总额1200亿元以上
污泥处理行业将迎来三大转机,到2025年达到453亿的投运规模
机遇一:城镇污水运营将保持8.1%的复合增速到2025年达1860亿元,行业集中度将进一步上升
“重建设轻运营”一直是制约我国污水处理市场发展的主要因素之一,展望“十四五”,我们认为这一问题将进一步改观,运营将逐步成为核心。据辰于测算,“十四五”期间全国污水处理市场每年的投资额将维持在500~750亿元之间,而运营则将保持8.1%的年复合增速,到2025年达到1860亿元的收入规模(见图3)。

主要基于以下三点考虑:
一是如前文所述,污水处理设施建设已经进入补短板、强弱项阶段,“十四五”规划中污水处理设施与管网建设目标与“十三五”相比,分别减少了60%和48%,投资空间大幅度下降。
二是部分污水处理厂高负荷运行,如何提升污水处理设施的可持续运维能力将是“十四五”的重点建设任务之一。
三是政府也愈发重视运营,将运营能力作为重要的筛选与考核标准之一:一方面,构建以运营能力和水平为导向的筛选体系,把运营能力和水平(如污染物削减能力)作为重要指标,纳入前期遴选标准;另一方面,构建以污染物削减为导向的考核体系,将污水处理厂的进水污染物浓度、污染物削减量等指标纳入考核范围,实施工程建设与运营效果联动考核。
可以预见的是,运营经验丰富、历史业绩强,管网运维与污染物处理能力强、可持续运维能力强的企业将脱颖而出,通过更大范围、更高层次、更大金额的并购重组推动行业集中度持续提升(见图4)。

机遇二:城镇污水管网“十四五”总投资1800亿元以上,占全部投资的比重达57%
当前的城镇污水管网存在两大问题:
一是污水管网建设不匹配。目前城镇污水处理设施建设项目大多仅含主干管工程,二三级管网建设以及其他管网建设项目一般晚于污水处理设施建设,导致污水管网与污水处理设施的建设顺序与时间不匹配,具体表现包括管网覆盖度不够、二三级管网不健全、管网老化损毁等多个方面。
二是污水管网运维落后。一方面,各城镇污水处理运行维护费用主要依靠征收的污水处理费,不足部分由财政“兜底”,缺乏稳定的资金投入渠道,造成运行经费保障不足;另一方面,除第三方专业单位负责的污水处理设施、重点城镇污水处理设施外,污水管网运维普遍缺乏专业技术人员,经验不足,管理水平有限。
为解决以上问题,《“十四五”城镇污水处理及资源化利用发展规划》明确要求通过以下三大举措补齐城镇污水管网短板:
一是加快填补管网空白区,包括新增污水集中处理设施同步配套建设服务片区内污水收集管网;加快建设城中村、老旧城区、建制镇、城乡结合部等区域的生活污水收集管网;新建居住社区应同步规划、建设污水收集管网,推动支线管网和出户管网的连接建设。
二是开展管网诊断修复更新,包括开展老旧破损和易造成积水内涝问题的污水管网、雨污合流制管网诊断修复更新,循序推进管网错接混接漏接改造;大力实施长江干流沿线城市、县城污水管网改造更新,地级及以上城市基本解决市政污水管网混错接问题。
三是因地制宜实施雨污分流改造,暂不具备改造条件的,采取措施减少雨季溢流污染。
据辰于测算,“十四五”期间我国城镇污水管网投资将保持5.3%的年复合增长,期间总投资额达1800亿元以上,占污水处理总投资的比重达到57%(污水厂新建与改造预计分别占33%和10%左右)。
机遇三:建制镇污水处理设施投资“十四五”年复合增长6.9%,总投资600亿元以上
与城市污水处理市场接近饱和不同,建制镇污水处理市场仍存在较大需求:截至2019年底,建制镇污水处理率仅为54.43%,与“十三五”规划提出的目标70%差距较大(见图5),仍有接近40%的建制镇没有对生活污水进行处理。

为此,各级地方政府出台多项利好政策,例如山西省2020年11月出台《建制镇生活污水处理设施建设三年攻坚行动实施方案》,要求2023年实现全省建制镇生活污水处理设施全覆盖,优先选择低成本、易管理、运行可靠的处理模式;湖南邵阳市2020年9月发布的《邵阳市乡镇污水处理设施建设行动方案(2019—2022年)》指出,实现全市建制镇基本覆盖,强调要以整县打包,用PPP模式推进,坚持管网雨污分流,坚持分散和集中相结合,多点布置污水处理设施,减少管网投资,资金筹集渠道则包括债券资金、财政补助、贴息和建立污水处理收费机制等。
据辰于测算,“十四五”期间建制镇污水处理设施投资将保持6.9%的年复合增速,总投资规模600亿元以上。
机遇四:含污水厂的水环境综合治理项目比重上升至60%,项目体量不可同日而语
“十三五”后期开始,政府推广 “厂网河(湖)”一体化模式,治水理念逐渐向“水岸”联动、“厂站网”统筹、“水泥气”同治等系统治理方向转变,2020年7月发布的《城镇生活污水处理设施补短板强弱项实施方案》中明确提出积极推广“厂网一体化”,落实建设管养实施主体,建立常态化建设管养机制,新出台的《“十四五”城镇污水处理及资源化利用发展规划》也再次强调同步配套建设污水收集管网,保障污水收集处理设施的系统性和完整性。
这有两大益处:一是调动污水厂运营单位对管网建设运维的积极性,部分地区“雨污分流”成功实施后污水处理厂的处理能力存在过载的可能(不分流进水BOD过低影响污水处理效能,分流后进水BOD指标有可能超出原有设计能力),厂网一体化模式可以实现全过程运营的高效控制,也有利于统一解决改造后遗留的问题;二是为“不赚钱”的管网运维提供合理的资金来源,提高污水处理效能:以北京为例,北京于2010年起实行厂网一体化运营管理模式,同时《北京市污水处理费征收使用管理办法》中规定,污水处理费专项用于污水管网、污水处理设施的建设和运行以及污泥处理处置,为管网提质增效工作明确了更加合理的资金来源。
此外,我们也看到,越来越多的单一污水项目逐渐融入到水环境综合治理及长江、黄河的流域保护治理中,尤其是2017年PPP清库开始后,含有污水厂建设运营的水环境综合治理项目占比明显增加,相比2017年之前的不到50%,2018、2019连续两年这一比重都超过60%(见图6)。

随着单一污水处理项目转向水环境综合治理项目,项目体量也在成倍增加(见图7)。例如,2020年上半年的水环境综合治理项目中,有59%的投资额处于10-50亿之间,3%的投资额在50亿元以上,而单一的污水处理项目投资额大多在10亿元以下,其中小于1亿元和1-10亿元之间的分别占到了37%和59%。

机遇五:污水资源化市场有望提速,“十四五”期间投资总额1200亿元以上
回顾过往,中国污水资源化行业发展并不顺利,直到2019年污水资源化率也仅为20.93%,2011~2016年间的提升比例甚至不足2%,主要在于面对水资源短缺困境,中国政府过去更重视跨流域调水、划定用水量红线等方式:1980年代启动“南水北调”重大工程,通过东、中、西三条调水路线,规划调水448亿立方米;连续多年稳定农业用水、降低工业用水,2010~2019年间用水量一直控制在6000亿立方米以内。
展望“十四五”,需求与利好政策双重发力下,我国污水资源化行业迎来转机:
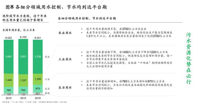
一是南水北调超规划、用水控制到达平台期,污水资源化需求释放。截至2018年底,中线调水超155亿立方米,京津地区调水量已超规划,新的解决方案已提上日程;用水控制方面,各细分领域均到达平台期,未来节水空间较小,以农业用水为例,近十年其用水量基本维持不变,在3700亿立方米左右,而为保障粮食安全,粮食综合生产能力需保持在1.3万亿斤以上,对应的灌溉用水需求量至少应达到3700亿立方米(见图8)。

二是可操作性强的政策密集出台。2020年以来,连续出台了《关于推进污水资源化利用的指导意见》、《“十四五”城镇污水处理及资源化利用发展规划》等重磅政策,这些政策要求的目标可行性更强,例如相比“十三五”规划中同时提及缺水城市和非缺水城市的再生水利用率目标,本次规划主要集中于缺水城市,针对性更强;与政策配套的支持体系也更健全,近期这些政策明确提出了包括法律法规、价格机制、财政资金、科技支撑等方面的配套体系支持,确保污水资源化市场发展。
基于以上两大因素考虑,“十四五”期间污水资源化市场有望迎来快速发展。经辰于测算,2021~2025年,我国污水资源化市场投资总额将突破1200亿元,年复合增速达16.6%,相比“十三五”的7.9%明显提速;同期运营收入将从2020年的182亿元增长至307亿元,年复合增长11.1%。
机遇六:污泥处理行业将迎来三大转机,到2025年达到453亿的投运规模
我国污泥处理起步较晚,过去十年间,行业整体发展缓慢且不顺利,“十二五”、“十三五”规划目标两次落空,甚至出现过市场“未盛先衰”的问题。展望“十四五”,随着政策、技术、盈利模式等问题逐步解决,辰于认为污泥处理行业将迎来三大转机:
一是先决条件已经具备,政策开始向污泥处理行业倾斜;
二是30·60双碳目标之下,污泥处理技术路线愈发清晰;
三是控成本、稳来源、明去向,领先企业已找到稳定盈利的方法。
据辰于测算,未来五年我国污泥产量将保持2.3%的复合增长,到2025年达到1.6亿吨(包括生活污泥和工业污泥),与之对应的是,污泥处理市场将保持10.8%的复合增长,到2025年达到453亿元的投运规模。








官方公众号
官方小程序