2021年7月7日,《“十四五”循环经济发展规划》正式出炉。“十四五”期间,我国将大力发展循环经济,其中,废旧动力电池循环利用行动是六大重点行动之一。目前,我国加快动力电池回收行动迫在眉睫。
虽然近年来我国出台了一系列政策确实在一步步明确释放支持电池回收的信号,但我国动力电池回收行业仍存在多方面问题。在《“十四五”循环经济发展规划》等一系列政策的推动下,“十四五”期间,我国动力电池回收体系将逐步完善,废旧动力电池循环利用产业将加速发展。
动力锂电池行业主要上市公司:目前国内动力锂电池行业的上市公司主要有海峡创新(300300)、新天科技(300259)、汉威科技(300007)、三川智慧(300066)、科陆电子(002121)、国电南瑞(600406)等。
本文核心数据:中国动力电池累计退役量
1、加快动力电池回收行动迫在眉睫
当退役电池进入再生处理环节,其中的镍、钴、锰等金属元素会被提取出来,加工制作成可用于电池生产的正极材料,再制成动力电池包实现资源的有效循环利用。目前,退役的动力电池中钴、镍的回收率可以做到98.5%以上,动力电池的回收利用价值大。

随着新能源汽车保有量的持续提升,动力电池装机量的逐渐增长,我国将面临大规模动力电池逐步退役,如果这些退役电池不能得到妥善处理,将会带来触电、燃爆、腐蚀等安全隐患,对生态环境和人身健康存在较大威胁。
除此之外,退役的动力电池中所包含的锂、镍、钴、锰及稀土等金属,如不能充分地回收利用,也将极大地造成资源浪费。我国加快动力电池回收行动迫在眉睫。
据中国汽车技术研究中心公布数据,2020年我国动力电池累计退役量约20万吨,2025年累计退役量约为78万吨。

2、政策推动建设动力电池回收利用体系
面对庞大的动力电池退役,我国多次出台了动力电池回收利用的相关政策,受到了国家的高度重视。2020年10月,《新能源汽车产业发展规划(2021-2035年)》提出,完善动力电池回收、梯次利用和再资源化的循环利用体系,鼓励共建共用回收渠道。在《2021年政府工作报告》中也提到了加快建设动力电池回收利用体系。
2021年7月7日,《“十四五”循环经济发展规划》正式出炉,提出“十四五”期间,我国将大力发展循环经济,其中,废旧动力电池循环利用行动是六大重点行动之一。


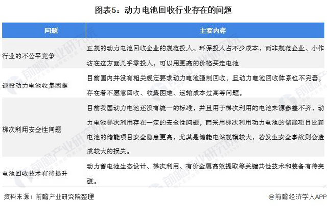
3、动力电池回收行业仍存在诸多问题
虽然近年来我国出台了一系列政策确实在一步步明确释放支持电池回收的信号,但我国动力电池回收行业仍存在多方面问题,例如行业的不公平竞争、退役动力电池收集困难、梯次利用安全性问题、电池回收技术有待提升等。因此,未来面对庞大的退役电池数量,我国动力电池回收体系仍需完善。

4、废旧动力电池循环利用产业将加速发展
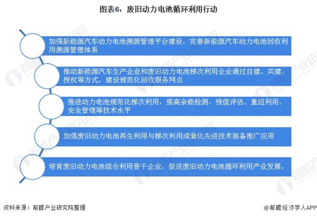
本次《“十四五”循环经济发展规划》提出了要加强新能源汽车动力电池溯源管理平台建设,完善新能源汽车动力电池回收利用溯源管理体系;推进动力电池规范化梯次利用,提高余能检测、残值评估、重组利用、安全管理等技术水平,加强废旧动力电池再生利用与梯次利用成套化先进技术装备推广应用。
相信在《“十四五”循环经济发展规划》等一系列政策的推动下,“十四五”期间,我国动力电池回收体系将逐步完善,废旧动力电池循环利用产业将加速发展。









官方公众号
官方小程序