1、暴雨危机全球上演,城市内涝已成“顽疾”
2021年7月,“暴雨危机”正在全球上演。日本和欧洲多地均遭遇持续性暴雨,导致发生严重洪涝灾害。截至目前,已有超百人在这场灾害中丧生。2021年7月20-21日,我国河南也发生了暴雨及特大暴雨,强暴雨致河南多个城市出现严重内涝。21日凌晨,据河南省水利厅表示,河南此次降雨量“超5000年一遇”。

暴雨随之而来的内涝已成为困扰城市多年的“顽疾”。据水利部数据,2010年至2016年,我国平均每年有超过180座城市进水受淹或发生内涝,2016年我国进水受淹或发生内涝城市数量高达192座。
2017年以来,我国进水受淹或发生内涝城市数量虽有所下降,但城市内涝扔给我国人民生命财产造成了重大损失。据水利部公布数据,2019年,全国因洪涝共造成4766.6万人次受灾,658人死亡失踪,10.3万间房屋倒塌,直接经济损失1922.7亿元,占当年GDP的0.19%。
因此,加强城市内涝治理对保障我国人民生命财产安全十分重要。今年,河南“超5000年一遇”的暴雨导致河南多座城镇道路积水、断行,再次突出了城市内涝治理的重要性。


2、城市内涝治理与完善城市排水系统密不可分
城市内涝治理与完善城市排水系统密不可分。从城市排水系统运作情况来看,首先,雨水会顺着雨水口进入雨水管渠,接着在雨水泵站过滤后,通过出水口流向湖泊或直接用于绿化浇灌等。如果遇到特大暴雨,管道也无法承载时,雨水会进一步分流至管道下方的隧道中,在降雨结束后送往污水处理厂进行再次利用或排出到湖泊河流和人工水体中。

3、城市排水管道长度持续增长
从我国城市排水系统的发展现状来看,近年来,我国城市排水管道长度持续增长。2019年,全国城市排水管道增加至74.40万公里,同比增长8.85%。其中,污水管道和雨水管道分别为32.52和31.50万公里,占比为44%和42%;雨污合流管道为10.38万公里,占比为14%。


4、城市排水系统仍存在不足
尽管我国城市排水管道长度持续增长,但由于自然调蓄空间不足、场地和道路竖向缺乏统筹设计、排水设施建设标准低、维护不到位等问题。加之我国大部分城市汛期降雨集中,不少城市出现了内涝灾害。

5、政策推动加快城市排水防涝工程体系建设
2021年4月,国务院办公厅发布了《关于加强城市内涝治理的实施意见》,从系统建设城市排水防涝工程体系,提升城市排水防涝工作管理水平,统筹推进城市内涝治理工作和加强保障等方面提出了具体要求。
在系统建设城市排水防涝工程体系方面,提出要实施管网和泵站建设与改造、实施排涝通道建设、实施雨水源头减排工程等。
在提升城市排水防涝工作管理水平方面提出要实行洪涝“联排联调”,建立健全城区水系、排水管网与周边江河湖海、水库等“联排联调”运行管理模式。加强跨省、跨市河流水雨工情信息共享,健全流域联防联控机制,坚持立足全局、洪涝统筹,提升调度管理水平。

在工作目标方面,提出了2025年,各城市因地制宜基本形成“源头减排、管网排放、蓄排并举、超标应急”的城市排水防涝工程体系;2035年总体消除防治标准内降雨条件下的城市内涝现象。

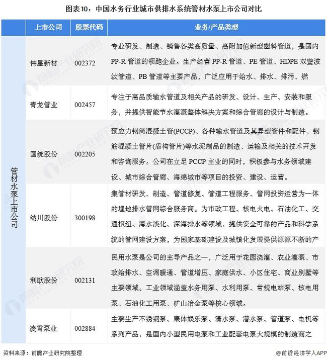
6、利好供排水系统企业
本次河南暴雨引发的洪灾突出了城市排水建设的重要性,在政策的推动下我国城市排水防涝工程体系将加速建设,这将给我国城市供排水系统企业带来利好。
目前我国供排水管材水泵上市企业主要有伟星新材、青龙管业等管材上市公司;国统股份、纳川股份等集管材和供排水建设的上市公司;利欧股份、凌霄泵业等水泵上市公司。其中,伟星新材是国内PP-R管道的领跑企业;利欧股份是中国在大分微型小型水泵制造商和出口商,先后为国内五大发电公司、武汉钢铁、中国水利电力、中国寰球、中国石化、中国石油、南水北调工程淮河治理工程、引黄济青工程、引滦入津工程、苏丹尼罗河泵站、印度尼西亚南望热电厂等服务。

城市供排水系统还有以中国水务、北控水务、首创股份为代表的水务上市公司。这些水务企业负责着全国供排水管网的建设和管理,其中中国水务委托运营的排水管网达5155多公里,首创股份在全国范围内运维管理着近1000公里排水管网。

更多行业相关数据请参考前瞻产业研究院《中国水务行业市场前瞻与投资战略规划分析报告》,同时前瞻产业研究院提供产业大数据、产业规划、产业申报、产业园区规划、产业招商引资、IPO募投可研等解决方案。








官方公众号
官方小程序