未来人工智能助力智慧水务行业发展
近年来,我国相继出台系列政策支持智慧水务行业的发展,随着近年来我国城市供水持续增长,供排水管网迅速扩张,面对分散的管网、用户、泵站、水厂管理,要求水务部门和企业的管理手段、工作效率能跟上快速的发展,因而水务部门和企业需要建立一个支撑整个供排水管理的智慧水务平台。
随着我国智慧水务进入一体化信息调度阶段,对视频+人工智能的需求急增。人工智能技术在我国水务行业的应用尚处于初级阶段,未来智慧水务必然是集感知-诊断-决策-控制为一体的智能体系,人工智能助力智慧水务行业未来发展。
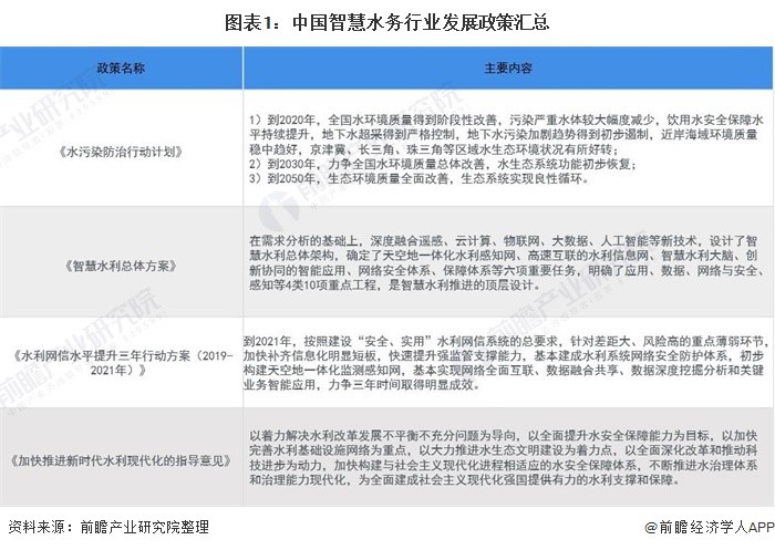
1、中国智慧水务政策环境向好
建年来,我国智慧水务行业的政策环境向好。我国相继出台系列政策支持智慧水务行业的发展,从总体目标、保障措施、管理办法、重点工程等角度对智慧水务行业提供了更为针对性的政策指导。

2、供排水增长提升智慧水务建设需求
据住房和城乡建设部数据,2010-2019年我国城市供水总量逐年增长,2019年我国城市供水总量为628.3亿立方米,较2018年增加2.23%。预计,2020年我国城市供水量约为637.0亿立方米。

近年来,城市排水管道长度加速增长。2019年,全国城市排水管道增加至74.40万公里,同比增速为8.85%。2009-2019年我国城市排水管道长度平均增速为8.04%,预计2020年我国城市排水管道长度约为80.38万公里。
随着近年来我国城市供水持续增长,供排水管网迅速扩张,面对分散的管网、用户、泵站、水厂管理,要求水务部门和企业的管理手段、工作效率能跟上快速的发展,因而水务部门和企业需要建立一个支撑整个供排水管理的智慧水务平台。

3、中国智慧水务行业进入一体化信息调度平台阶段
在供排水持续增长和政策布局的推动下,我国水务行业稳定发展。我国智慧水务经历了信息化的基础建设、完善信息化数据和应用模块等建设,行业正处于第四阶段——数据融合实现一体化信息调度平台阶段。

4、人工智能助力智慧水务未来发展
随着我国智慧水务进入一体化信息调度阶段,对视频+人工智能的需求急增。水务场景监管对象数量多且分布广泛,通过人工方式巡视,时间长,覆盖范围小、人员投入多,工作量大,投入成本高。如在河湖监管中,利用人工智能分析手段,可实现水域侵入识别、水位线测量、漂浮物监测等智慧水务管理应用。
目前,人工智能技术在我国水务行业的应用尚处于初级阶段,未来智慧水务必然是集感知-诊断-决策-控制为一体的智能体系。

来源:前瞻产业研究院








官方公众号
官方小程序