
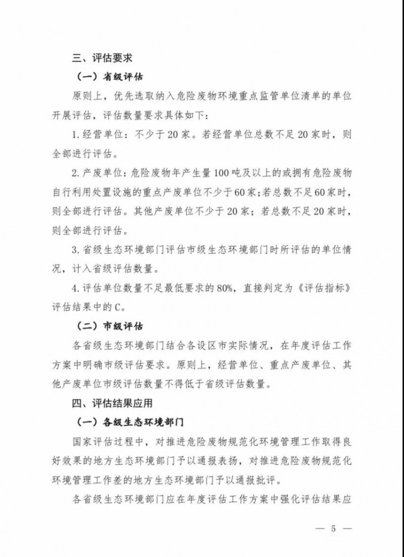
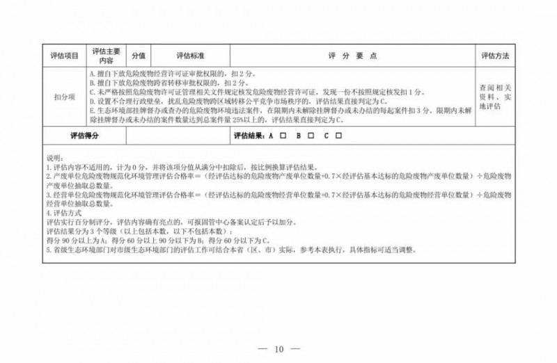
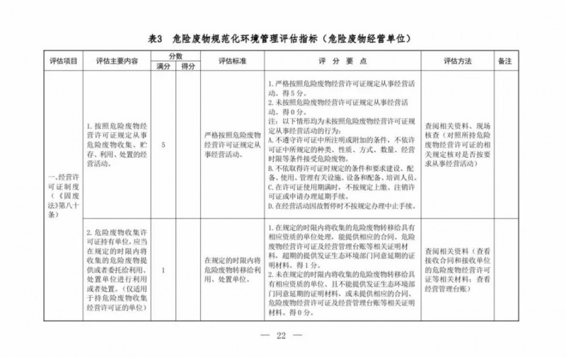
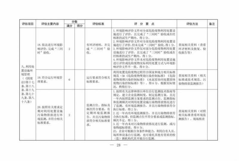
为贯彻落实《中华人民共和国固体废物污染环境防治法》等法律法规,按照《国务院办公厅关于印发强化危险废物监管和利用处置能力改革实施方案的通知》有关要求,推进危险废物规范化环境管理,我部在《“十三五”全国危险废物规范化管理督查考核工作方案》和《危险废物规范化管理指标体系》的基础上,组织编制了《“十四五”全国危险废物规范化环境管理评估工作方案(征求意见稿)》。现公开征求意见(征求意见稿及编制说明可登录我部网站.cn/“意见征集”栏目检索查阅)。
各机关团体、企事业单位和个人均可提出意见和建议。有关意见请书面反馈我部(电子文档同时发至联系人邮箱)。征求意见截止时间为2021年7月19日。
联系人:生态环境部固体废物与化学品司何足道
电话:(010)65645770
传真:(010)65645745
邮箱:hwmd@mee.gov.cn
地址:北京市东城区东长安街12号
邮编:100006








































官方公众号
官方小程序