世环通小程序

财政部印发《大气污染防治资金管理办法》

   日期:2021-07-14     来源:环评互联网    

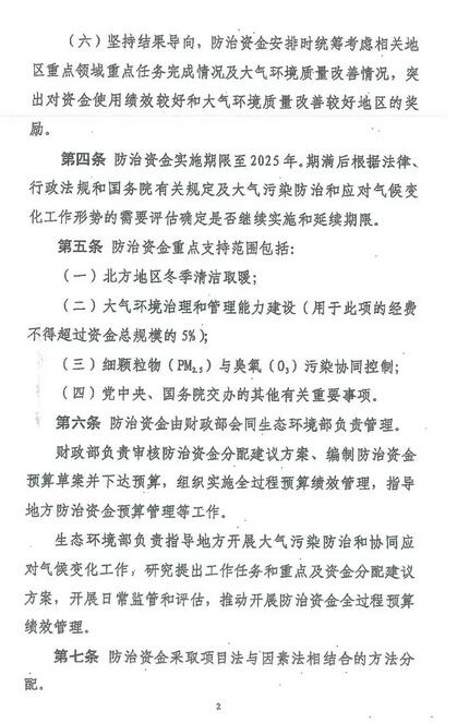
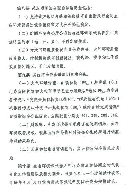
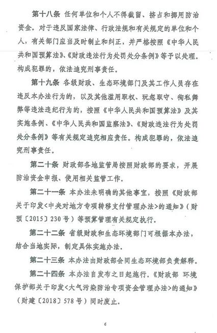
日前,财政部印发《大气污染防治资金管理办法》。旨在加强大气污染防治资金管理,提升生态环境保护管理水平。详情如下:









 
注:此网站新闻内容及使用图片均来自网络,仅供读者参考,版权归作者所有,如有侵权或冒犯,请联系删除,联系电话:021 3323 1300
 
更多>同类资讯

热门排行
相关产品推荐
预约
23
收藏
27
扫一扫打开小程序
021-33231363/1371/1336
关闭