一、智能家居概述
智能家居是以家庭居住场景为载体,以物联网为关键技术,融合自动控制技术、计算机技术、以及新兴发展的大数据、人工智能、云计算等技术,将家电控制、环境监控、影音娱乐、信息管理等功能有机结合,通过对家居设备线上集中管理,提供更安全、节能、便捷、舒适以及智能化的家庭生活场景。目前智能家居产品涵盖智能照明灯、智能音箱、智能插座、智能开关等智能单品和扫地机器人、智能家电等智能设备。
1.分类状况
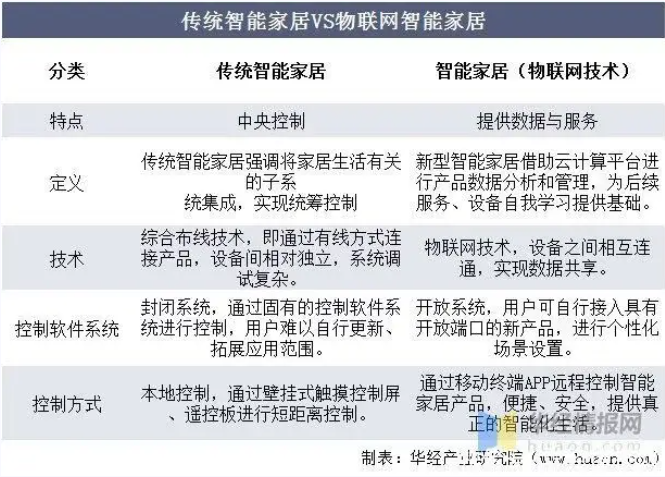
物联网技术更迭为智能家居提供更多服务和更好用户体验。传统的智能家居通过有线方式连接产品,只能通过壁挂式触摸控制屏、遥控板进行短距离本地控制,系统调试也较为复杂,可实现功能较为单一。伴随着NB-IoT等新型技术的落地提速,智能家居市场关注度大幅提升,其百度指数愈创新高,可见行业整体发展呈快速发展态势。基于物联网技术的智能家居,不止提供控制功能,还可以提供数据分析及其它功能,通过移动终端APP远程控制智能家居产品,便捷、安全地提供真正的智能化生活。

资料来源:公开资料整理
整体来看,智能家居产业链较长,但盈利核心主要将聚焦于两大路径:(1)硬件盈利:传统产品智能化将助力厂商获得溢价,同时在智能平台的开放性与兼容性演变的过程中,产品成套购买或帮助用户获得更好的使用体验;另外新兴单品如智能音箱、智能门锁、扫地机器人、后装控制系统正快速发展;(2)服务盈利:随着智能家居终端数量的增加,平台所积累的流量、数据以及品牌也有望在广告、内容、营销、加盟等方面提供变现可能。 智能家居盈利模式 资料来源:公开资料整理 上游技术层面,包括硬件支持与软件技术。硬件支持可进一步划分为传感器.html'>传感器、无线模块、芯片、材料等;系统及软件支持可以划分为通信技术、大数据、云计算、操作系统、人工智能等技术。中游包括智能家居设备生产厂商与平台。智能家居主要玩家包括互联网巨头、传统家电企业和创业公司,主要的产品包括娱乐系统、安防系统、开关控制系统、厨卫家电系统、照明系统等。而平台则提供了将各智能家居产品连接在一起的中介形态,如操作系统平台、应用平台等。下游涵盖了各个销售渠道以及最终用户。智能家居的销售渠道多种多样,从是否联网的角度可划分为线上线下,从前装与后装的角度可划分为房地产相关渠道与商超零售渠道。 智能家居产业链基本状况 资料来源,公开资料整理 我国智能家居行业受益于5G技术和NB-IoT等新型技术的落地提速,行业快速发展,随着行业逐步成熟,我国智能家居行业由高速增长模式逐步转化为高质量增长模式。根据数据显示,2017-2020年我国智能家居行业增速逐年下降,其中2020年中国市场规模为1705亿元,同比2019年增长11.4%,增速较2019年较大幅度下降。 资料来源:公开资料整理 就智能家居市场结构而言,我国智能家居市场主要以家庭安防、智能照明、智能影音和智能家电等品类为主,分别占总体智能家居市场比重为21%、16%、14和12%。 数据来源:CSHIA Research,华经产业研究院整理 目前随着智能传感器的普及,和5G/WIFI 6等通讯技术的大规模应用,万物联网的智能家居生态圈已经成为现实,人们的生活已经离最终的智能感知、人机交互不远了。随着5G技术的发展,智能家居设备的出货量也呈现出井喷式的增长,越来越多的初创企业加入了这条赛道;传统的家居家电企业也开始尝试转型。随着我国智能家居行业快速发展,相关企业数量逐年上升,根据公开数据显示,我国智能家居相关企业自2010年起快速增长,2010-2019年的年复合增长率约为138.7%,随后2020年受疫情影响,行业发展有所放缓,但随着经济的逐渐回暖,2021年我国的智能家居制造行业而有投资加快的趋势。 资料来源:公开资料整理 在中国智能家居市场上CR5市场份额约50%,小米占有市场先机,目前拥有最完整的智能家居生态链资源,在2019年11月小米公布的《小米智能社会进步报告》中显示,小米已经成功接入约1.96亿台IoT智能设备,且仍在以非常高的增长速度继续发展。此前雷军已经公开宣称,小米已经成为全球最大的智能硬件IoT平台。在中国智能家居市场上,市场占有率紧随小米其后的是正在向智能化进军,寻找新的增长点的传统家电企业海尔和美的,以及试图从线上逐渐步入人们线下生活的互联网巨头阿里和百度。根据IDC数据显示,按销量计算的的智能家居市场占有率最高的是小米,占比16%。 数据来源:IDC,华经产业研究院整理 智能家居设备行业的投融资总体上呈现出下跌趋势。2016、2017年为智能家居设备行业的巅峰之年,投融资事件和投融资金额分别到达顶点。2016年针对智能家居设备行业的投融资事件高达131起,而2017年虽然投融资事件数量有所减少,但总投融资金额却到达了近十年的高点,达到了220.32亿人民币。2017年之后,我国的资本市场遭遇寒冬,投融资事件与金额纷纷减少,2018年下滑至110件和134.28亿人民币,到了2020年仅为40件和51.37亿元。 资料来源:公开资料整理 智能家居行业发展方向首先连接智能家居单品,随后走向不同单品之间的联动,最后向智能家居系统平台发展,进行统一的运营。当前,爆款产品、设备联动、语音交互三架引擎推动智能家居从单品智能化向智能联动化演进。而目前就各类家居产品来看,大部分产品主要是为青年人服务,如指纹锁、智能影像设备等,根据数据显示,25-34岁为主要消费人群,2020年占比总和超过51%。 数据来源:CSHIA Research,华经产业研究院整理 相关报告:华经产业研究院发布的《2021-2026年中国智能家居行业发展监测及投资战略规划研究报告》; 目前绝大部分消费者对智能家居的认可率仍有待提升,家庭空间智能化可接受预算程度也处于较低的水平,根据数据显示,2020年中国消费者超6成用户仅接受3万以下的智能化预算,其中占比最高的一万元以下的,占比全部用户的37%,随着行业的进一步发展,用户认可度的逐步提高,预计未来整体可接受预算比将有所提高。 数据来源:CSHIA Research,华经产业研究院整理 我国电商行业发展,在一定程度上拓宽了智能家居行业的销售渠道。就购买/获得渠道而言,目前绝大多数消费者了解和购买都是通过线上电商进行,占比超7成,线下专卖店等和众筹平台分别位列第二第三,分别占比12%和8%。随着5G技术和线上电商平台和进一步发展,未来电商渠道销售份额有望继续提高。 数据来源:CSHIA Research,华经产业研究院整理 我国智能家居渗透率低、增速快,市场空间广阔。根据中国信通院发布的《中国智能家居产业发展白皮书》显示,我国智能家居市场渗透率仅为4.9%,而同期美国智能家居渗透率达32%,随着近年来国家政策的鼓励支持、行业技术的成熟发展,我国智能家居渗透率和整体行业规模正在快速提升,渗透率的提升将为智能家居市场规模增长提供强劲动力。 资料来源:公开资料整理 物联网的本质是通过互联网将用户端之间的连接延伸拓展到任意智能单品,且通过云平台控制实现物物相连。智能家居本质上来说就是家庭层面的物联网。物联网智能终端设备始终无法通联主要有以下两方面原因: 一方面,大部分企业都希望白建平台和生态,这就不可避免地造成了平台割裂的现象。另一方面,各企业间存在技术架构各不相同的问题。行业中没有—套通用的技术标准,每个企业在自己的生态闭环中有一套技术架构,不需要去兼容别人也不需要介入。 未来这两个问题都可以通过区块链天然带有分布式对等合作的技术特性来驱动解决。此外,国家住建部、工信部等多个部门联手都在制定一系列的标准,促进智能家居行业国家标准的落地与应用,让智能家居从业者更好地“学标准、懂标准、用标准”。 全屋智能家居系统将成为智能家居企业的标配产品,全方位满足用户需求。在行业标准实现统一后的未来,产品端、云端、控制端─体化的开发将成为智能家居企业的标配产品,为用户带来家居生活的便利。5G技术的特点是高宽带、低延迟和广连接,对于整个loT来说,有助于促进基础设施建设。在5G的作用下,智能家居的连接速度、稳定性、安全性都能得到二次提升,而且随着5G的不断深入,整体智能家居也会迎来硬件的升级迭代。5G可以让消费者更轻易地使用物联网,促成万物互联时代的到来。AloT技术的加持则会使终端设备实现互联互通和算力的迅速提升,这种情况下,智能家居终端设备将自主学习用户行为偏好,从而为用户提供更加贴合需求的服务。边缘计算与本地存储将更广泛地应用于终端设备。具备一定算力的终端设备,可以在边缘端完成计算,做出更及时的反馈。以上三个技术分别作用于智能家居领域的产品端、云端和控制端,为未来终端更加开放、跨界融合奠定基础。智能家居正在从“单点智能”迈入“全屋智能”时代。




















官方公众号
官方小程序