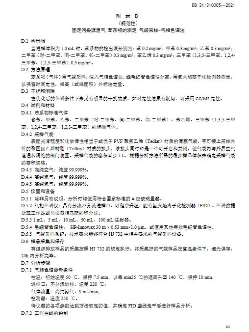
日前,上海发布地方标准《制药工业大气污染物排放标准》(DB31/310005-2021)。标准于2021年6月1日实施。
详情如下:
上海市生态环境局 上海市市场监督管理局 关于发布上海市地方污染物排放标准 《制药工业大气污染物排放标准》的公告
经上海市人民政府批准,《制药工业大气污染物排放标准》为上海市地方污染物排放标准,现予以发布。批准发布的
上海市地方污染物排放标准目录详见附件。
上海市生态环境局 上海市市场监督管理局
2021年5月8日
































日前,上海发布地方标准《制药工业大气污染物排放标准》(DB31/310005-2021)。标准于2021年6月1日实施。
详情如下:
上海市生态环境局 上海市市场监督管理局 关于发布上海市地方污染物排放标准 《制药工业大气污染物排放标准》的公告
经上海市人民政府批准,《制药工业大气污染物排放标准》为上海市地方污染物排放标准,现予以发布。批准发布的
上海市地方污染物排放标准目录详见附件。
上海市生态环境局 上海市市场监督管理局
2021年5月8日































